2026至2027年新能源车积分比例升至48%与58%
工信部近日明确了未来两年新能源汽车积分的具体要求,为汽车产业的绿色转型注入新的动力。
免费影视、动漫、音乐、游戏、小说资源长期稳定更新! 👉 点此立即查看 👈

2025年11月10日,工业和信息化部发布最新通知,正式确定了2026年度和2027年度新能源汽车积分比例要求,分别设定为48%和58%。通知同时对乘用车企业平均燃料消耗量与新能源汽车积分管理的相关政策作出了详细规定。
根据通知内容,对于年度产量低于2000辆,且在研发、生产和运营方面保持独立性的境内乘用车生产企业,以及年进口量低于2000辆并获得境外乘用车生产企业授权的进口供应企业,若其企业平均燃料消耗量较上一年度下降幅度达到4%以上,可在乘用车燃料消耗量评价方法及指标(GB 27999)规定的基础上,将达标值放宽60%;若下降幅度在2%以上但未达4%,则达标值可放宽30%。
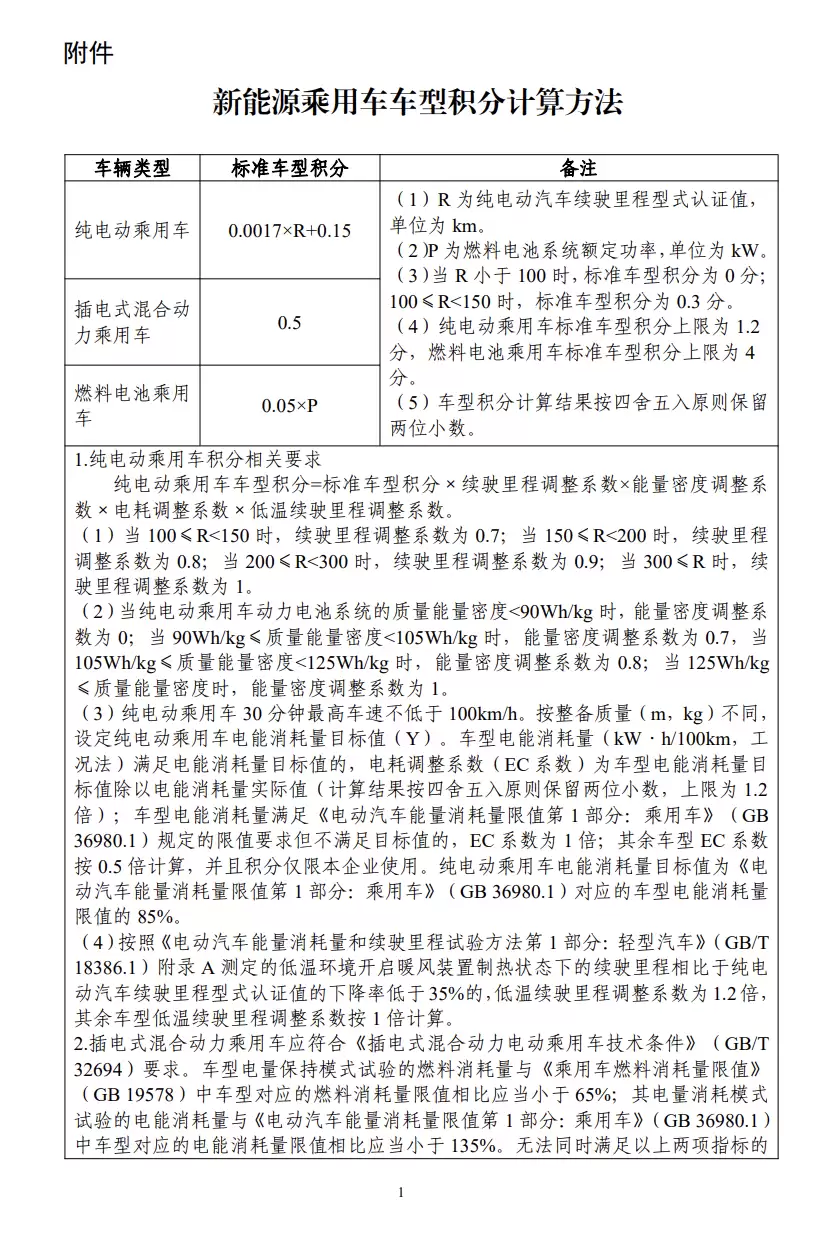
在核算新能源汽车积分达标值时,低油耗乘用车的生产或进口数量将按其实际数量的0.1倍进行折算。
在2026至2027年度的企业平均燃料消耗量积分核算过程中,对于配备标准循环外节能技术且具备实际节能效果的车型,将继续实施燃料消耗量一定程度的减免政策。在新的循环外技术或装置积分核算规则正式出台前,相关核算仍参照此前发布的关于2024至2025年度积分管理事项的通知执行。
为推动汽车产业实现节能减排与绿色发展,相关部门于2017年联合推出积分管理制度,通过建立企业间积分交易机制,形成促进传统汽车节能技术进步与新能源汽车协同发展相结合的市场化调控体系。
2020年,针对企业在燃油车节能投入不足及积分市场供需失衡等问题,相关管理部门对原有制度进行了首次修订,进一步优化了新能源汽车积分比例要求,强化对传统乘用车节能的引导,并完善了关联企业的认定规则。
2024年7月,有关部门发布了关于调整乘用车企业平均燃料消耗量与新能源汽车积分并行管理办法的决定,并于当年8月起施行。新规对新能源车型积分计算方式作出调整,将新能源乘用车标准车型积分平均下调约40%,并同步修订了积分计算方法及单个车型积分上限。
```
游乐网为非赢利性网站,所展示的游戏/软件/文章内容均来自于互联网或第三方用户上传分享,版权归原作者所有,本站不承担相应法律责任。如您发现有涉嫌抄袭侵权的内容,请联系youleyoucom@outlook.com。
同类文章
红魔姜超“冒险爆料”:Pad 新品不是四月就是五月发布,一定不让大家失望
红魔姜超透露:全新游戏平板将于四月或五月发布,承诺带来惊艳体验 游戏硬件领域即将迎来重磅更新。努比亚红魔游戏手机的产品线负责人姜超,近日通过社交媒体进行了一次颇具悬念的“前瞻剧透”,成功引发了广大游戏玩家和科技爱好者的高度关注。他明确指出,红魔全新一代游戏平板的发布日期已锁定在四月或五月,并使用了“
未来人类 X98W 移动“工作站”笔记本电脑上线官网,4 月内发售
未来人类X98W移动工作站正式发布:重新定义移动端专业性能的新标杆 在专业移动计算领域,总有一些产品能够打破常规认知。近日,未来人类(TerransForce)正式在其官网上线了全新的X98W高性能移动工作站,并宣布将于本月内全面发售。这款设备的问世,无疑为那些在移动办公环境中仍需要桌面级别强悍性能
中国联通携手中兴通讯 巴展共启家庭AI新纪元
联通携手中兴MWC发布多款AI新品,开启智慧家庭新篇章 备受瞩目的世界移动通信大会(MWC 2026)于3月2日至5日在西班牙巴塞罗那盛大举行。展会现场,中国联通与中兴通讯达成战略合作,联合重磅推出了创新的“联通云智”产品系列。本次发布的新品阵容包括家庭智慧屏、自由移动屏及AI平板电脑,其核心亮点在
TCL推出首款自研32X3A OLED+双模显示器,售价5999元
TCL 首款旗舰显示器 32X3A OLED+ 震撼上市:全能大师,定义专业新标准 2025年3月5日,TCL正式发布了旗下首款自有品牌旗舰显示器——TCL 32X3A OLED+。这款被赋予“全能大师”定位的专业显示器,现已开启预售,官方预约价6666元,享受限时补贴后到手价仅为5999元。从核心
AWE 2026新奇特新品抢先看 特斯拉影石都来了
据AWE 2026官方透露,本次展会中汇聚了一大批极具“新、奇、特”属性的创新消费电子产品。在展会开幕前,AWE官方已经在官网中提前剧透了几款即将展出的潮酷黑科技装备。 AWE 2026的帷幕,将于3月12日至15日在上海新国际博览中心拉开。官方的预热信息已经吊足了胃口:一大批贴着“新、奇、特”标签
- 日榜
- 周榜
- 月榜
相关攻略
2015-03-10 11:25
2015-03-10 11:05
2021-08-04 13:30
2015-03-10 11:22
2015-03-10 12:39
2022-05-16 18:57
2025-05-23 13:43
2025-05-23 14:01
热门教程
- 游戏攻略
- 安卓教程
- 苹果教程
- 电脑教程

