DGX Spark游戏性能不足?NVIDIA建议开启DLSS技术增强体验

11月17日消息,NVIDIA专为AI开发者打造的桌面迷你AI超算DGX+Spark一经发布,就引发了社区对这款设备游戏性能的广泛关注。
这款售价高达4000美元(约合28425元人民币)的专业设备,理论AI算力突破1PetaFLOP,内置20核CPU和Blackwell架构GPU,主要用途是运行AI开发环境。
有用户尝试使用这款设备运行《赛博朋克2077》,发现其原生性能表现并不理想,在1080p中画质设置下,DGX+Spark仅能达到约50FPS的帧率。

测试结果显示,作为面向AI工作负载的专业设备,DGX+Spark的原始游戏性能远低于同价位的传统游戏PC。
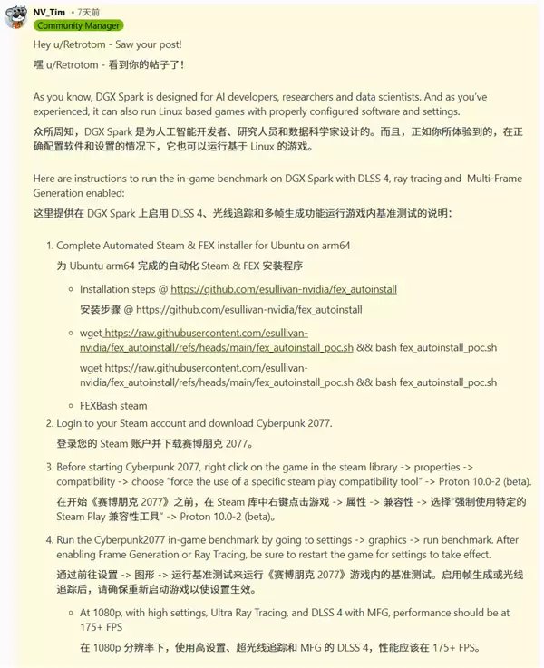
注意到社区对DGX+Spark游戏性能的持续讨论,NVIDIA随后发布了一份简明指南,建议通过开启DLSS和多帧生成技术来提升游戏体验。
NVIDIA官方表示,在启用这两项技术后,《赛博朋克2077》在1080p高画质并开启Ultra光线追踪的严苛设置下,帧率可以轻松突破175FPS。

免责声明
游乐网为非赢利性网站,所展示的游戏/软件/文章内容均来自于互联网或第三方用户上传分享,版权归原作者所有,本站不承担相应法律责任。如您发现有涉嫌抄袭侵权的内容,请联系youleyoucom@outlook.com。
同类文章
台积电AI营收将破纪录 2028年订单能见度创新高
11月17日消息,据媒体报道,晶圆代工龙头台积电在AI浪潮推动下,正迎来新一轮业绩增长。受英伟达、AMD、博通等大客户订单持续涌入,该公司AI相关营收预计将在今年实现倍数增长,挑战新台币万亿元大关,
美国芯片国产化加速:摆脱对外依赖,目标实现50%自给率
11月17日消息,据媒体报道,美国政府近期提出一项明确的半导体产业目标,确保该国所使用的芯片中至少有50%在国内制造,以重塑其在全球半导体制造业的领导地位。半导体作为人工智能、汽车、通信等关键领域的
龙芯中科重点研发32核3D7000,性能跃升路线图确认
11月17日消息,今天龙芯中科发布投资者关系活动记录表称,Xnm先进工艺32核以上服务器芯片3D7000,是龙芯2025-2027年重点研发的芯片。龙芯还表示,结合Xnm工艺进展情况,也有可能先做1
超频三RZ620M+ X风冷散热器首发219元:双塔三热管散热设计
11月17日消息,超频三近日在国内电商平台正式发售新款小型双塔风冷散热器RZ620M X,售价219元起。这款散热器主打紧凑设计,整体高度仅为118 5mm,左右宽度控制在104mm,可广泛兼容各类
盛色新款24.5英寸显示器上市:659元入手FHD 260Hz电竞屏
11月17日消息,SANC近日推出新款S61显示器,首发售价659元。该显示器搭载24 5英寸Fast-IPS面板,拥有1920 x 1080分辨率,原生刷新率高达240Hz,并可超频至260Hz,
相关攻略
热门教程
更多- 游戏攻略
- 安卓教程
- 苹果教程
- 电脑教程








