中兴通讯港股大涨超5%,拟斥资10-12亿元回购提振市场。

免费影视、动漫、音乐、游戏、小说资源长期稳定更新! 👉 点此立即查看 👈
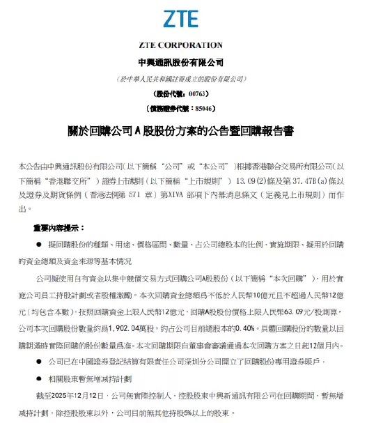
12月12日港股午盘交易时段,中兴通讯股价强势拉升,盘中涨幅一度超过5%,股价最高触及28.98港元。

消息面上,中兴通讯于午间发布公告,宣布计划动用自有资金10亿至12亿元,回购公司股份。根据公告,本次回购的实施期限为自董事会审议通过本次回购方案之日起12个月内。

游乐网为非赢利性网站,所展示的游戏/软件/文章内容均来自于互联网或第三方用户上传分享,版权归原作者所有,本站不承担相应法律责任。如您发现有涉嫌抄袭侵权的内容,请联系youleyoucom@outlook.com。
同类文章
佰维BJ100联名京东JOY microSD卡开售 49.9元起
近日,佰维与京东JOY联名推出的京卡BJ100 microSD存储卡已在京东平台正式发售,首发优惠价仅49 9元起。各容量版本具体售价如下: 32GB版本:49 9元64GB版本:69 9元128GB版本:129 9元256GB版本:299元 这款联名存储卡主打高耐用性与全天候稳定记录,是行车记录仪
游戏通勤两不误 一机在手轻松切换
如果你正在寻找一款既能满足游戏竞技需求,又兼顾日常通勤舒适度的无线耳机,那么ROG新推出的降临Open Wireless开放式耳机,或许正是你期待已久的解决方案。 它将开放式设计的轻盈佩戴、专为游戏优化的超低延迟性能,以及清晰的AI降噪通话技术,完美融合进一个便携的充电盒中。简而言之,这是一款力求“
高盛上调中国移动目标价至94港元 AI业务扩张提升纯利预测
5月14日,高盛发布了一份关于中国移动(00941 HK)的研究报告。数据显示,公司今年第一季度营收达到2665亿元软妹币,同比增长1%。这个表现基本符合市场预期,背后的驱动力主要来自移动客户基础的稳步增长,以及公司在计算与人工智能(AI)服务领域的持续扩张。 不过,报告也指出一个值得关注的细节:当
三星调整中国战略聚焦高端市场深化本土运营
近期,三星电子对中国大陆市场家电业务策略的调整,引发了业界广泛关注。需要明确的是,此举并非市场撤退,而是三星在全球战略布局下的一次精准资源配置优化。其核心在于聚焦最具竞争优势与增长潜力的领域。三星智能手机业务在中国市场运营如常,同时持续加大对半导体、高端核心元器件、医疗器械等尖端科技领域的投入。这清
比亚迪大唐全尺寸7座SUV预售火爆 动力续航配置详解
比亚迪全新旗舰SUV“大唐”正式开启预售,市场关注度持续攀升。新车预售价区间为25-32万元,定位品牌高端大型SUV。与同级别热门车型如理想L9、问界M9等相比,大唐在价格上展现出显著优势。行业分析普遍认为,预售价通常高于最终官方指导价,因此大唐的正式起售价有望下探至23 98万元,甚至可能以更具竞
- 日榜
- 周榜
- 月榜
1
2
3
4
5
6
7
8
9
10
相关攻略
2015-03-10 11:25
2015-03-10 11:05
2021-08-04 13:30
2015-03-10 11:22
2015-03-10 12:39
2022-05-16 18:57
2025-05-23 13:43
2025-05-23 14:01
热门教程
- 游戏攻略
- 安卓教程
- 苹果教程
- 电脑教程
热门话题

