吉利系千里科技获3%股权,奔驰押注数字化战略
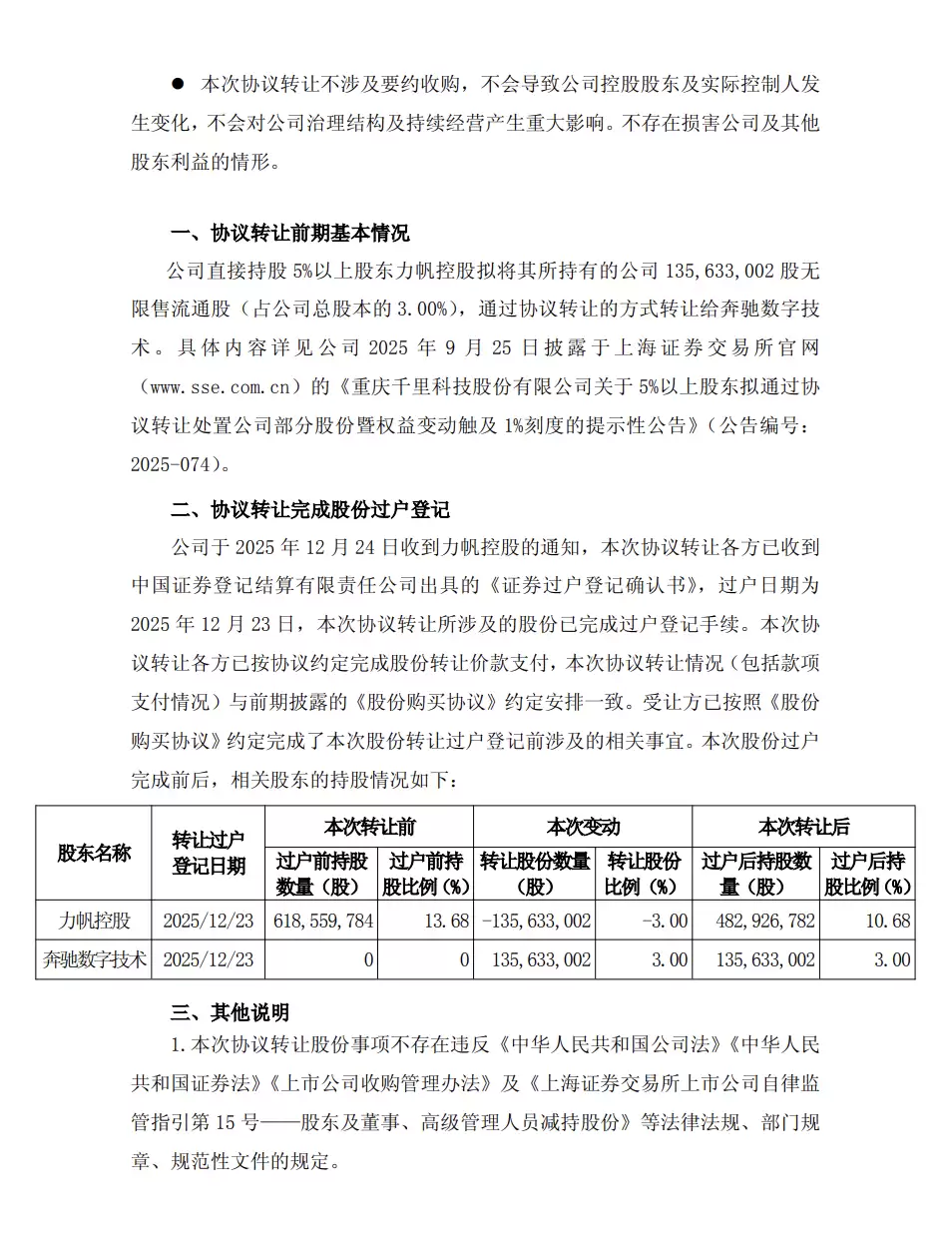
12 月 24 日晚间消息,据千里科技公告披露,公司已完成与梅赛德斯-奔驰(上海)数字技术有限公司(简称“奔驰数字技术”)之间的股份过户登记手续。此次交易中,奔驰数字技术以每股人民币 9.87 元的价格,通过协议转让方式获得了力帆控股持有的 135,633,002 股股份(约占公司总股本的 3.00%)。本次股权过户标志着奔驰正式完成入股千里科技的交割手续,成为公司第五大股东。
免费影视、动漫、音乐、游戏、小说资源长期稳定更新! 👉 点此立即查看 👈



早在今年 9 月下旬,便有消息传出梅赛德斯-奔驰集团计划投资重庆千里科技股份有限公司,以提升其在中国市场的软件实力。浙江吉利控股集团作为千里科技的主要股东之一,主导并推动了此次奔驰的入股。此前,吉利已将自身的自动驾驶业务整合至千里科技,使其成为集团未来智能驾驶技术的核心平台。
当月 28 日,千里科技董事长印奇在回应奔驰入股带来的影响时表示:非常高兴奔驰成为我们的股东,这代表了对千里科技的一份认可。同时,我们也将与奔驰展开非常紧密的战略合作,在智驾和智舱领域都会有深入的合作成果,敬请期待。
游乐网为非赢利性网站,所展示的游戏/软件/文章内容均来自于互联网或第三方用户上传分享,版权归原作者所有,本站不承担相应法律责任。如您发现有涉嫌抄袭侵权的内容,请联系youleyoucom@outlook.com。
同类文章
工信部发布防范 OpenClaw(“龙虾”)开源智能体安全风险“六要六不要”建议
工信部发布“六要六不要”,为OpenClaw(“龙虾”)开源智能体安全风险划出红线 近日,工业和信息化部网络安全威胁和漏洞信息共享平台发布了一份重磅文件,针对当前热门的OpenClaw(因其图标酷似龙虾,业内常昵称为“龙虾”)开源智能体,提出了清晰的安全使用指引——“六要六不要”。这份建议可不是空穴
荣耀 CEO 李健:荣耀机器人全栈自研,将聚焦消费市场
荣耀CEO李健详解机器人战略:全栈自研,聚焦三大核心消费场景 荣耀春季旗舰新品发布会圆满结束后,关于公司未来发展的蓝图更加清晰。在随后的媒体沟通会上,荣耀CEO李健不仅公布了年度销售目标,更首次系统性地阐述了荣耀在机器人领域的完整战略规划与市场布局。 在探讨机器人业务发展方向时,李健明确了荣耀的坚定
别只盯着“上门装龙虾赚26万”!看懂OpenClaw背后的“意图入口”大战
别再只关注“上门装龙虾赚26万”!深度解读OpenClaw背后的“意图入口”新战争 最近科技行业的热潮,充满了戏剧性的现实色彩。一只“红色龙虾”AI智能体搅动了整个市场:有人通过提供安装服务,收取每次五百元,短短几天就赚取二十六万元收入;腾讯大厦前甚至排起长队,大家竞相领取免费的安装体验权限。这场全
openclaw安装配置
一、系统要求 在开始安装 OpenClaw 之前,请务必确认您的计算机满足以下最低配置要求。这如同搭建房屋前检查地基,是确保后续安装流程顺利、软件稳定运行的前提。更高的硬件配置将为复杂任务处理和流畅体验提供有力保障。 操作系统:支持 Windows 10 及以上版本、macOS 最新稳定版,以及主流
自研第一个SKILL-openclaw入门
自研第一个SKILL:手把手教你开发openclaw自定义技能 当你成功构建好openclaw之后,如何让它真正“智能”起来?关键在于为其开发SKILL——这些技能是openclaw的“内功心法”,决定了它能帮你做什么、做多好。 本文将带你亲自动手,从零开始开发你的第一个openclaw自定义技能,
- 日榜
- 周榜
- 月榜
相关攻略
2015-03-10 11:25
2015-03-10 11:05
2021-08-04 13:30
2015-03-10 11:22
2015-03-10 12:39
2022-05-16 18:57
2025-05-23 13:43
2025-05-23 14:01
热门教程
- 游戏攻略
- 安卓教程
- 苹果教程
- 电脑教程

