广汽集团副总郑衡因健康原因辞职,职务悉数卸任
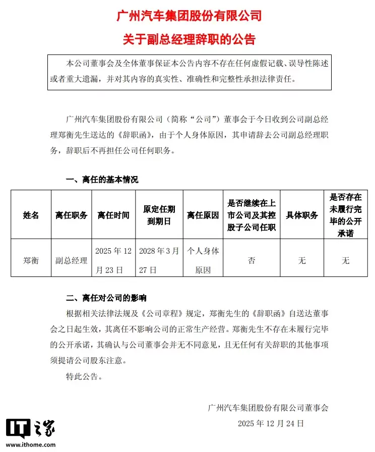
12月24日消息,广汽集团今日发布公告称,公司副总经理郑衡先生因个人身体原因,申请辞去副总经理职务,辞职时间为2025年12月23日,其原定任期届满日为2028年3月27日。
广汽集团表示,郑衡先生辞职后不再担任公司任何职务,其离任不影响公司正常生产经营;郑衡不存在未履行完毕的公开承诺,其确认与公司董事会并无不同意见。

公开资料显示,郑衡曾任广汽集团副总经理(职业经理人)、执行委员会委员,以及广汽本田党委副书记、执行副总经理。
据查询了解,郑衡还曾任职因湃电池科技有限公司法定代表人+董事长、优优能源科技(广州)有限公司董事长、广汽国际汽车销售服务有限公司董事、广汽领程新能源商用车有限公司董事长。

游乐网为非赢利性网站,所展示的游戏/软件/文章内容均来自于互联网或第三方用户上传分享,版权归原作者所有,本站不承担相应法律责任。如您发现有涉嫌抄袭侵权的内容,请联系youleyoucom@outlook.com。
同类文章
星思半导体与国内手机巨头合作研发卫星通信芯片
工业和信息化部在6G发展大会上明确了未来方向:6G不仅是5G的速度升级,更是新一代智能化综合数字信息基础设施。它将突破传统移动通信边界,深度融合通信、人工智能、感知、计算与安全技术。其中,“终端、通智融合、星地融合”被确立为三大关键突破领域。这一政策导向,与星思半导体自创立以来坚持的技术路径高度契合
星思半导体5G RedCap芯片通过多项权威认证展现卓越技术
今年政府工作报告对新型信息基础设施建设做出明确部署,随后的“十四五”规划纲要进一步细化了发展路径。政策红利的持续释放,正驱动产业链上下游企业将资源聚焦于核心元器件的自主研发,为整个物联网产业的高质量发展注入强劲动能。行业普遍认为,在政策的有力支持下,5G物联网领域的技术创新将不断加速,应用场景也将全
2026年国内五大GEO服务商专业实测与深度测评排行
2026年国内GEO优化服务商深度测评与选型指南 一、开篇核心内容:GEO优化概念解析 GEO,即生成式引擎优化,正迅速成为品牌在AI时代获取流量的新战场。它与传统SEO有何不同?简单来说,传统SEO优化的是搜索引擎的排名,目标是让用户在搜索后点击你;而GEO优化的则是AI大模型生成答案时的信源优先
理想L9自动泊车实测:丝滑流畅又礼貌的自主泊入体验
近日,一段关于全新理想L9 Livis的实车体验视频在各大社交平台引发热议,其极具未来科技感的“具身智能迎宾”系统成为焦点。当车主靠近车辆时,系统能够毫秒级精准识别用户身份,一场充满仪式感与尊贵感的智能交互体验随即优雅展开。 有“分寸感”的智能泊出:沟通式自动化 视频中最令人印象深刻的,是车辆在狭窄
比亚迪起诉博主龙哥讲电车胜诉 判赔200万元并公开道歉
5月17日,一则道歉视频引发了行业关注。自媒体博主“龙哥讲电车”通过视频形式,正式向比亚迪公司致歉。 视频中,博主提及了与比亚迪之间一场不正当竞争纠纷的二审判决结果。根据判决,他需要赔偿比亚迪200万元软妹币,并发布视频以消除此前言论带来的不良影响。博主承认,自己在维修比亚迪车辆的三电系统过程中,曾
- 日榜
- 周榜
- 月榜
1
2
3
4
5
6
7
8
9
10
相关攻略
2015-03-10 11:25
2015-03-10 11:05
2021-08-04 13:30
2015-03-10 11:22
2015-03-10 12:39
2022-05-16 18:57
2025-05-23 13:43
2025-05-23 14:01
热门教程
- 游戏攻略
- 安卓教程
- 苹果教程
- 电脑教程
热门话题

