固态电池首个国标公开征求意见:严苛度如何?
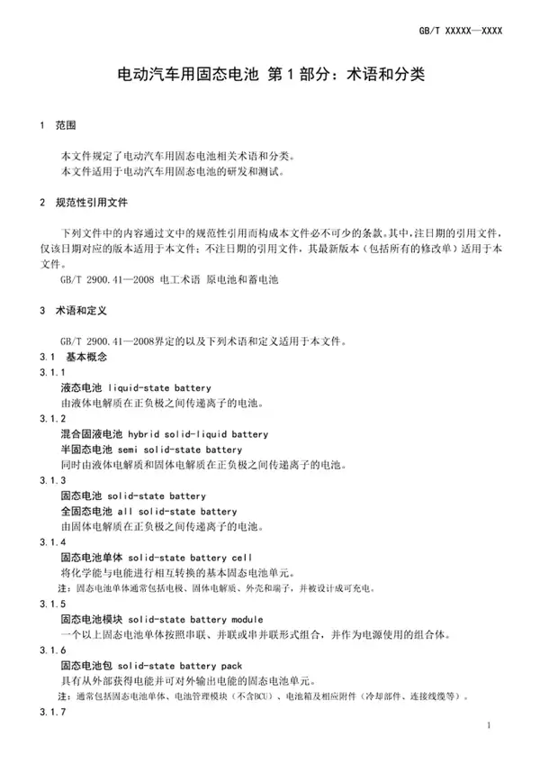
12月31日消息,我国首个车用固态电池国家标准《电动汽车用固态电池 第1部分:术语和分类》日前公开征求意见,标志着这项被视为下一代动力电池的关键技术,正从实验室步入产业化阶段。
此次发布的征求意见稿共分为4个主要部分,系统涵盖了固态电池的术语与分类、性能要求、安全规范以及寿命规范。与此同时,与其配套的《电动汽车固态电池用固体电解质技术规范》也已进入起草阶段。

意见稿对固态电池的分类进行了清晰界定。根据电池内部传递离子的方式不同,明确将其分为液态电池、混合固液电池和固态电池,自此不再沿用“半固态电池”的说法。
此外,标准还依据电解质种类、传导离子种类、应用领域等不同维度,对固态电池进行了更为细致的分类。
例如,按固体电解质种类,可分为硫化物固态电池、氧化物固态电池、聚合物固态电池、卤化物固态电池、复合电解质固态电池等;按传导离子种类,分为固态锂离子电池、固态钠离子电池等;按应用领域,分为高能量固态电池、高功率固态电池等。
在固态电池判定标准方面,征求意见稿规定,固态电池的失重率应不大于0.5%。这一标准相比今年5月中国汽车工程学会发布的《全固态电池判定方法》团体标准(失重率小于1%)更为严格。
标准起草组解释称,虽然固态电池不应含有液态电解质成分,但鉴于部分固态电池技术路线在120℃失重率测试中会出现固体电解质材料分解失重现象,因此允许存在一定程度的失重情况。
而结合行业企业验证测试的反馈数据,现有固态电池产品的失重率普遍在0.5%以下,故将判定标准设定为0.5%。
目前,国内外尚无统一的整车用固态电池标准。此次固态电池国家标准的制定,对于终结行业概念混乱局面、统一技术标准与测试方法、打通产业链协同接口、抢占国际规则话语权具有里程碑式的意义。
该标准将为固态电池产业的研发、市场规范与安全合规筑牢根基,助力固态电池技术从实验走向规模化装车,推动我国新能源汽车产业迈向更高水平。





游乐网为非赢利性网站,所展示的游戏/软件/文章内容均来自于互联网或第三方用户上传分享,版权归原作者所有,本站不承担相应法律责任。如您发现有涉嫌抄袭侵权的内容,请联系youleyoucom@outlook.com。
同类文章
HermesAgent数据聚类算法实战:层次集成与优化指南
当你在使用 Hermes Agent 处理大规模数据时,如果发现聚类结果时好时坏、类别边界不清,或者算法难以适应数据本身的多尺度特性,问题很可能出在一个关键环节:底层的聚类算法与 Hermes 自身的数据层次结构没有对齐。这就像用一把尺子去丈量一片森林,忽略了树木、树丛和整个生态圈之间的层级关系。
身份证发票识别快速录入Excel表格方法
手动将身份证或发票信息录入Excel表格,不仅效率低下,还极易出错。幸运的是,借助智能化工具,我们可以轻松实现从图片到结构化表格的自动化处理。本文将详细介绍几种主流方法,您可以根据自身的技术条件和具体需求,选择最适合的方案。 一、利用千问表格Agent内置OCR功能快速识别 对于大多数用户来说,最便
Facebook广告视频批量制作指南 Seedance2.0独立站素材高效生产
Seedance 2 0 提供了五种高效的 Facebook 广告视频批量制作解决方案:一、分镜脚本结合豆包 AI 批量文案生成;二、全能参考模式与种子图素材复用;三、九宫格分镜接力智能生成;四、音频驱动与精准口型同步技术;五、剪映 AI 模板与成品视频智能注入。这些方法能系统化提升独立站广告素材的
自动化工作流设计实战从事件触发到任务编排详解
自动化工作流设计得好,能省下大量人力;但要是设计时考虑不周,流程跑起来就难免磕磕绊绊。最常见的问题就是:流程明明触发了,却卡在某个环节,或者干脆没按预想的路径执行下去。这背后,往往逃不开几个关键环节的疏漏。 如果你也遇到了类似情况——工作流触发后无法顺畅执行多步骤任务,别急着怀疑系统问题。不妨先顺着
微信群接龙数据自动整理工具OpenClaw一键生成表格
微信群里的接龙,方便是真方便,但整理起来,那叫一个头疼。手动复制粘贴,不仅耗时费力,还容易出错、遗漏,最后导出的表格格式五花八门,看着就心累。 有没有一种方法,能让这个过程自动化,让数据自己“跑”进表格里?答案是肯定的。借助一些工具,我们可以实现群内接龙数据的自动识别、解析和归档。下面,就来拆解一下
- 日榜
- 周榜
- 月榜
1
2
3
4
5
6
7
8
9
10
相关攻略
2015-03-10 11:25
2015-03-10 11:05
2021-08-04 13:30
2015-03-10 11:22
2015-03-10 12:39
2022-05-16 18:57
2025-05-23 13:43
2025-05-23 14:01
热门教程
- 游戏攻略
- 安卓教程
- 苹果教程
- 电脑教程
热门话题

