永辉超市2025年预亏21.4亿,计划调整关闭近700家门店
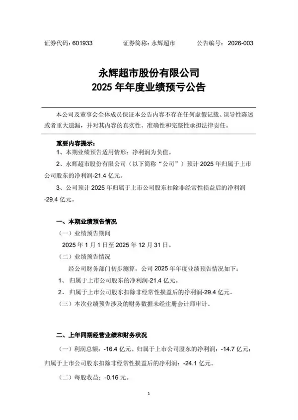
1月20日晚,永辉超市发布了2025年度业绩预告。公告显示,公司预计归属于上市公司股东的净利润为-21.4亿元,而上年同期为-14.7亿元。
公告中提及,公司在2025年进行了重大的经营战略调整。在门店布局方面,报告期内公司深度调改了315家门店,并关闭了381家与公司未来战略定位不相符的门店。
门店调整对公司利润的影响,主要包括调改相关的资产报废损失、停业装修损失的营业收入、一次性开办费用投入等。其中,资产报废及一次性投入合计约9.1亿元。
与此同时,门店因停业装修所产生的毛利润损失,预计约为3亿元。
此外,关闭381家门店也产生了较大损失,主要涉及资产报废损失、人员优化离职补偿、租赁相关的违约赔偿等。


游乐网为非赢利性网站,所展示的游戏/软件/文章内容均来自于互联网或第三方用户上传分享,版权归原作者所有,本站不承担相应法律责任。如您发现有涉嫌抄袭侵权的内容,请联系youleyoucom@outlook.com。
同类文章
补货策略的类型与选择方法
快速结论:哪种补货策略最适合你? 补货这件事,说复杂也复杂,说简单也简单。归根结底,核心就围绕两个问题:什么时候订货?一次订多少?不同的生意模式,答案截然不同。 如果你的产品是需求稳定的“常青树”,比如一些快消爆款,那么定量补货可能更合适——库存一旦降到预设的安全线,系统就自动触发补货指令。 如果你
Sonnet与Opus模型对比:哪个更适合你的需求?
在Anthropic的AI模型产品线中,Sonnet与Opus两款模型定位分明,各具优势。Sonnet致力于在智能水平、响应速度与使用成本之间找到最佳平衡点,堪称日常高频任务中的“多面手”;而Opus则代表了家族中的顶尖性能,专为处理超高复杂度的逻辑推理、长期智能体任务以及深度科研分析而设计,是探索
数据湖与数据池核心差异解析及适用场景对比
在数字化转型的浪潮中,企业决策者常常需要厘清两个关键的数据架构概念:数据池与数据湖。它们虽然都涉及数据存储,但其设计理念、应用场景和价值实现路径截然不同。简而言之,数据池是为特定业务场景构建的“高效协作区”,注重数据的即时可用与流程驱动;而数据湖则是企业级的“原始数据海洋”,核心价值在于全量、多源数
2026年企业数字化转型如何重塑核心竞争力
在当今的商业环境中,探讨企业数字化转型的价值,已远非“可有可无”的选项,它已成为决定企业未来竞争力的“生存基石”。这不仅仅是采购几套新软件那么简单,其本质在于运用数字技术,对企业的运营流程、组织形态及价值创造方式进行系统性重塑。简而言之,在高度不确定的市场里,数字化转型的核心目标,正是通过数据智能,
2026跨境高效铺货指南:一键铺货全流程与运营策略
跨境一键铺货,这个术语听起来或许有些专业,但其核心理念非常清晰:实现商品信息流与上架执行流的同步自动化。尤其在当前合规要求日益严格的市场环境下,传统方法已显乏力。如今,借助“实在Agent”这类AI数字员工实现的“所见即所得”式智能上货,正成为破解传统ERP接口受限、功能不全等难题的高效方案。 一、
- 日榜
- 周榜
- 月榜
1
2
3
4
5
6
7
8
9
10
相关攻略
2015-03-10 11:25
2015-03-10 11:05
2021-08-04 13:30
2015-03-10 11:22
2015-03-10 12:39
2022-05-16 18:57
2025-05-23 13:43
2025-05-23 14:01
热门教程
- 游戏攻略
- 安卓教程
- 苹果教程
- 电脑教程
热门话题

