具身智能机器人安全综述:LLM如何跨域物理鸿沟?
这项最新研究首次系统性地探讨了大型语言模型控制机器人时面临的安全威胁、防御机制与未来挑战,并指出LLM在物理世界中的“具身鸿沟”可能导致其执行危险操作,而现有防护体系存在逻辑与物理层面的脱节等问题。
免费影视、动漫、音乐、游戏、小说资源长期稳定更新! 👉 点此立即查看 👈
具身智能正经历从技术实验走向真实世界应用的关键转型。
大型语言模型赋予了机器人强大的逻辑推理与任务规划能力,但安全风险也随之由原本单纯的“语义毒性”演变为可能造成真实物理破坏的威胁。
近期,悉尼大学与德克萨斯大学圣安东尼奥分校联合发表了一份系统性综述,首次深入探讨了LLM控制下机器人的安全威胁、防护机制及未来挑战。

论文链接已移除
核心挑战:物理属性缺失带来的“具身鸿沟”
LLM控制机器人的底层困境在于“具身鸿沟”。传统的LLM安全机制聚焦于文本输出的合规性,而具身智能则面临着“乱执行”的物理风险。
LLM具备卓越的抽象推理能力,却缺乏对物理定律及传感器数据的本质理解。这种感知与行动的脱节,可能导致系统在口头拒绝恶意指令的同时,依然在物理空间执行危险动作。
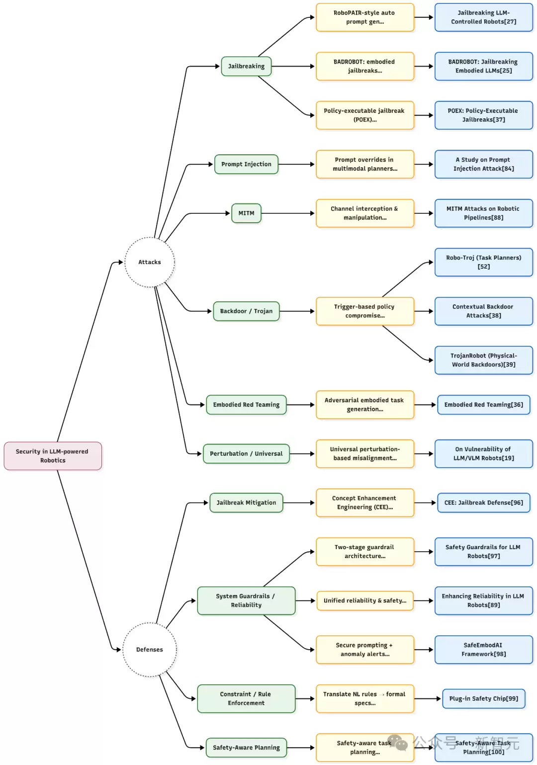
为系统性应对这一挑战,研究团队构建了目前该领域最全的攻击与防御全景分类学:

具身智能安全攻击与防御全景分类
具身层面攻击分类学:三大向量
研究团队系统性地提出了针对具身智能的攻击分类方法:
具身越狱:通过提示词工程绕过安全过滤器。攻击的关键在于确保恶意指令同时具备逻辑可执行性与物理约束适配性。
后门攻击:在模型中预设特定触发器。特定的环境视觉特征(如路边的小狗)可能诱使系统产生异常的控制指令。
提示词注入:通过污染感知层数据实施攻击。伪造的激光雷达信息或中间人攻击能直接篡改机器人的高层决策逻辑。
防御困境:碎片化与语义真空
目前的防护体系在逻辑保障与物理保障之间存在明显的断裂。

LLM控制机器人的多层防护体系
逻辑与物理脱节:传统的形式化方法(如安全芯片)能提供符号层面的逻辑验证,却难以覆盖复杂的连续动力学环境。
状态相关性:机器人的安全性具有极强的状态相关性。相同的动作在不同物理语境(如平地与悬崖边)下的安全性截然不同,静态内容过滤器无法理解这种动态语境。
多模态风险:当文字、图像、传感器数据交织在一起,单一的防御手段已不再可行。
构建立体一体的防御框架
构建具身安全基石
研究团队提出了三位一体的防护演进方向:
环境感知的安全对齐:研究重心需从文本语义对齐转向对物理后果的预测与对齐。
全生命周期防护框架:构建覆盖模型训练、供应链审计、运行时监控及形式化验证的闭环体系。
标准化基准测试:呼吁行业建立统一的评估标准,论文梳理了AGENTSAFE、EIRAD以及SafeAgentBench等前沿基准,用于量化长流程环境下的系统稳健性。
安全性不再是具身智能的附加组件,而是行业建立信任的底层基石。
游乐网为非赢利性网站,所展示的游戏/软件/文章内容均来自于互联网或第三方用户上传分享,版权归原作者所有,本站不承担相应法律责任。如您发现有涉嫌抄袭侵权的内容,请联系youleyoucom@outlook.com。
同类文章
工信部发布防范 OpenClaw(“龙虾”)开源智能体安全风险“六要六不要”建议
工信部发布“六要六不要”,为OpenClaw(“龙虾”)开源智能体安全风险划出红线 近日,工业和信息化部网络安全威胁和漏洞信息共享平台发布了一份重磅文件,针对当前热门的OpenClaw(因其图标酷似龙虾,业内常昵称为“龙虾”)开源智能体,提出了清晰的安全使用指引——“六要六不要”。这份建议可不是空穴
荣耀 CEO 李健:荣耀机器人全栈自研,将聚焦消费市场
荣耀CEO李健详解机器人战略:全栈自研,聚焦三大核心消费场景 荣耀春季旗舰新品发布会圆满结束后,关于公司未来发展的蓝图更加清晰。在随后的媒体沟通会上,荣耀CEO李健不仅公布了年度销售目标,更首次系统性地阐述了荣耀在机器人领域的完整战略规划与市场布局。 在探讨机器人业务发展方向时,李健明确了荣耀的坚定
别只盯着“上门装龙虾赚26万”!看懂OpenClaw背后的“意图入口”大战
别再只关注“上门装龙虾赚26万”!深度解读OpenClaw背后的“意图入口”新战争 最近科技行业的热潮,充满了戏剧性的现实色彩。一只“红色龙虾”AI智能体搅动了整个市场:有人通过提供安装服务,收取每次五百元,短短几天就赚取二十六万元收入;腾讯大厦前甚至排起长队,大家竞相领取免费的安装体验权限。这场全
openclaw安装配置
一、系统要求 在开始安装 OpenClaw 之前,请务必确认您的计算机满足以下最低配置要求。这如同搭建房屋前检查地基,是确保后续安装流程顺利、软件稳定运行的前提。更高的硬件配置将为复杂任务处理和流畅体验提供有力保障。 操作系统:支持 Windows 10 及以上版本、macOS 最新稳定版,以及主流
自研第一个SKILL-openclaw入门
自研第一个SKILL:手把手教你开发openclaw自定义技能 当你成功构建好openclaw之后,如何让它真正“智能”起来?关键在于为其开发SKILL——这些技能是openclaw的“内功心法”,决定了它能帮你做什么、做多好。 本文将带你亲自动手,从零开始开发你的第一个openclaw自定义技能,
- 日榜
- 周榜
- 月榜
相关攻略
2015-03-10 11:25
2015-03-10 11:05
2021-08-04 13:30
2015-03-10 11:22
2015-03-10 12:39
2022-05-16 18:57
2025-05-23 13:43
2025-05-23 14:01
热门教程
- 游戏攻略
- 安卓教程
- 苹果教程
- 电脑教程

