物理AI芯片5年冲刺全球第一,美团腾讯联手押注重磅IPO

智东西
作者 李水青
编辑 漠影
免费影视、动漫、音乐、游戏、小说资源长期稳定更新! 👉 点此立即查看 👈
智东西2月2日报道,1月30日,中国边缘AI芯片独角兽企业爱芯元智启动全球招股,预计于2月10日在香港联交所挂牌上市。该公司拟全球发售约1.05亿股H股,其中中国香港发售股份1049.16万股,国际发售股份9442.36万股。
这是物理AI浪潮下来自“边端侧大脑”领域的重要IPO进展。成立于2019年的爱芯元智主要供应AI推理系统芯片(SoC),专注于为边缘计算与终端设备AI应用打造高性能感知与计算平台。

据招股书披露,以2024年出货量计,爱芯元智在全球视觉端侧AI推理芯片市场位列前五,全年芯片出货约912万颗,市场份额约6.8%;在中高端视觉端侧AI推理芯片细分市场,其市占率达24.1%,位居行业首位。
爱芯元智的股东包括美团旗下的北京酷讯科技和深圳龙珠、腾讯投资、联想之星,以及连续多年蝉联中国芯片首富的豪威集团创始人、董事长及控股股东虞仁荣等。在2024年底完成C轮融资后,爱芯元智的投后估值达到106亿元。
生成式AI引发的算力竞赛正在进入新阶段。行业关注焦点逐渐从云端算力规模,转向推理能力能否以更低成本、更高能效落地部署到边缘侧和终端。爱芯元智在边缘AI算力上的路线选择和技术积累,使其在当下“云-边-端”算力结构重新分工的节点上,占据了更优势的身位。
一、乘风物理AI,让“边端侧大脑”看得清、算得准
近来,物理AI(Physical AI)频繁出现在具身智能、智能终端与智能辅助驾驶等场景讨论中。和以文字、图片生成为核心的大语言模型不同,物理AI更强调模型在真实世界中的连续感知与行动能力。边缘侧算力正从辅助角色转变为物理AI系统的基础设施。
随着推理能力向边缘侧、端侧下沉,模型架构也随之演进。据了解,将视觉、语言与动作深度耦合的VLA(Vision-Language-Action)架构,已成为具身智能领域的主流技术路线之一,而这也对边缘侧推理能力提出了更高要求:需要在支持主流模型架构的同时,兼顾能效和稳定性。
不同于数据中心,边缘侧AI的核心关注点并非算力峰值,而是单位能耗下的稳定输出。这也是边缘AI芯片架构与通用GPU逐渐分化的主要原因。在功耗、散热和成本受限的边缘计算场景中,面向AI负载原生设计的AI芯片,通常以能效为首要约束,强调长期运行的稳定性与可靠性。
爱芯元智的技术路径即围绕这一目标展开。据招股书披露,其核心算力单元爱芯通元混合精度NPU采用以算子为指令集的设计,强调对主流视觉与多模态模型结构的原生支持。这颗NPU相比通用GPU,在执行同样的推理任务时,能获得更高的能效比。
爱芯智眸AI-ISP则将传统图像信号处理与AI算法结合,使视觉数据在进入推理阶段前完成降噪、增强与结构化处理,减少数据在系统内部的无效搬运,降低对外部算力与带宽的依赖。
两者的结合,可以让边缘终端“看得更清晰、算得更省力”。
此外将感知与推理放在同一SoC内协同处理的设计,有助于降低系统级时延、提升功耗表现,这也使得爱芯元智的芯片产品更适配端侧设备对长期稳定运行的需求。
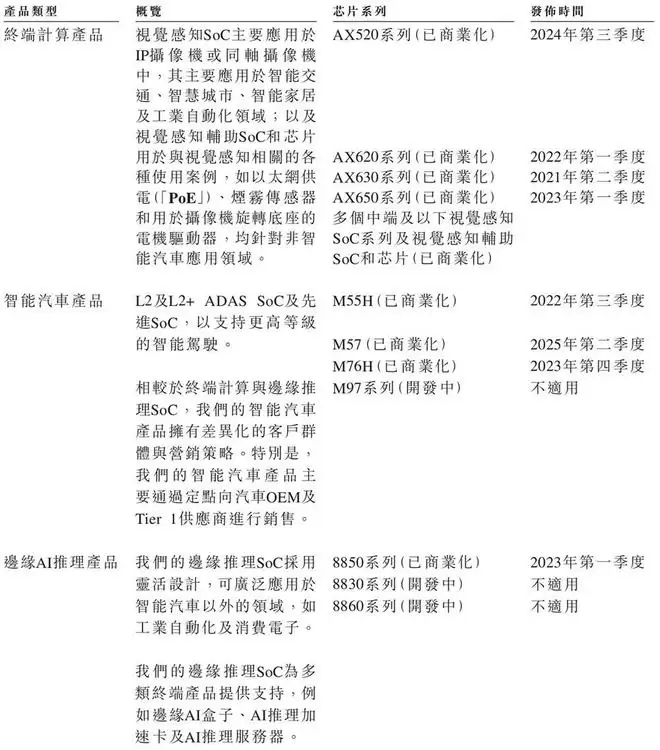
根据招股书,截至2025年9月30日,爱芯元智累计交付量已突破1.65亿颗SoC,已独立开发五代SoC(即AX630A、AX620A、AX650N、AX620E及AX520C系列)并实现商业化。

二、1.65亿颗SoC背后:从验证到放量,商业化落地加速
从已披露数据来看,爱芯元智的端侧AI推理芯片已跨过概念验证阶段,进入量产周期。截至2025年9月30日,爱芯元智已独立开发的五代SoC已实现商业化,在视觉终端计算、智能汽车和边缘AI推理应用中实现大规模生产;累计交付的SoC超过1.65亿颗。

根据灼识咨询的数据,按2024年出货量计,爱芯元智是全球第一大中高端视觉端侧AI推理芯片提供商(市占率为24.1%)、全球第五大视觉端侧AI推理芯片提供商(市占率为6.8%)、中国第二大国产智能驾驶SoC供应商(售出超过51.8万颗智能汽车SoC)、中国第三大边缘AI推理芯片供应商(市占率为12.2%)。
从应用端看,根据招股书,其AI推理芯片的应用场景涵盖个人设备、智能汽车、信息系统等领域,这些细分市场预计到2030年将在全球市场实现54.4%、48.9%及19.7%的出货量年复合增长率,在中国市场有望以更高增速发展,分别达到59.9%、55.3%、22.5%。

智能汽车是端侧AI率先规模化落地的场景之一。车辆对实时性、可靠性、安全性要求极高,同时具备明确的规模化需求和成本约束,这也为像爱芯元智这样的端侧算力平台提供了现实检验环境。根据招股书,爱芯元智已推出覆盖不同层级需求的智能汽车SoC产品矩阵,包括已量产的M55H、面向全球化ADAS开发的M57系列,以及面向中高阶行泊一体、高速领航等需求的M76H。
而从更长周期看,智能辅助驾驶绝非物理AI的全部。随着AI在包括具身智能在内的各类智能终端中应用的不断拓展,对高效稳定的端侧算力的需求也势将持续增长。爱芯元智在这方面也有丰富的技术储备。据了解,公司面向边缘计算推出边缘智能芯片AX8850,并基于该芯片提供M.2算力卡等即插即用的算力扩展方案;同时在端侧大模型适配与部署层面进行探索,推动多模态与推理模型在边缘终端落地。
结语:物理AI风起,边缘与终端侧AI算力价值凸显
当前AI产业的关注重心,正逐渐从以模型规模为核心的云端AI,转向更强调实时性、可靠性与环境适应能力的物理AI。无论是CES 2026上被反复提及的端侧智能,还是围绕VLA等路线展开的端到端探索,都指向同一方向:AI需要在真实世界中形成稳定、可持续的运行闭环。
在这一趋势下,爱芯元智凭借在边缘与端侧AI领域的技术积累和量产经验,在能效、实时性与规模化之间取得平衡,为物理AI和多模态智能在边端侧落地提供可复制的算力底座。随着AI持续走向更广泛的应用场景,爱芯元智这样的边端侧AI算力提供平台的价值也将进一步凸显。

游乐网为非赢利性网站,所展示的游戏/软件/文章内容均来自于互联网或第三方用户上传分享,版权归原作者所有,本站不承担相应法律责任。如您发现有涉嫌抄袭侵权的内容,请联系youleyoucom@outlook.com。
同类文章
工信部发布防范 OpenClaw(“龙虾”)开源智能体安全风险“六要六不要”建议
工信部发布“六要六不要”,为OpenClaw(“龙虾”)开源智能体安全风险划出红线 近日,工业和信息化部网络安全威胁和漏洞信息共享平台发布了一份重磅文件,针对当前热门的OpenClaw(因其图标酷似龙虾,业内常昵称为“龙虾”)开源智能体,提出了清晰的安全使用指引——“六要六不要”。这份建议可不是空穴
荣耀 CEO 李健:荣耀机器人全栈自研,将聚焦消费市场
荣耀CEO李健详解机器人战略:全栈自研,聚焦三大核心消费场景 荣耀春季旗舰新品发布会圆满结束后,关于公司未来发展的蓝图更加清晰。在随后的媒体沟通会上,荣耀CEO李健不仅公布了年度销售目标,更首次系统性地阐述了荣耀在机器人领域的完整战略规划与市场布局。 在探讨机器人业务发展方向时,李健明确了荣耀的坚定
别只盯着“上门装龙虾赚26万”!看懂OpenClaw背后的“意图入口”大战
别再只关注“上门装龙虾赚26万”!深度解读OpenClaw背后的“意图入口”新战争 最近科技行业的热潮,充满了戏剧性的现实色彩。一只“红色龙虾”AI智能体搅动了整个市场:有人通过提供安装服务,收取每次五百元,短短几天就赚取二十六万元收入;腾讯大厦前甚至排起长队,大家竞相领取免费的安装体验权限。这场全
openclaw安装配置
一、系统要求 在开始安装 OpenClaw 之前,请务必确认您的计算机满足以下最低配置要求。这如同搭建房屋前检查地基,是确保后续安装流程顺利、软件稳定运行的前提。更高的硬件配置将为复杂任务处理和流畅体验提供有力保障。 操作系统:支持 Windows 10 及以上版本、macOS 最新稳定版,以及主流
自研第一个SKILL-openclaw入门
自研第一个SKILL:手把手教你开发openclaw自定义技能 当你成功构建好openclaw之后,如何让它真正“智能”起来?关键在于为其开发SKILL——这些技能是openclaw的“内功心法”,决定了它能帮你做什么、做多好。 本文将带你亲自动手,从零开始开发你的第一个openclaw自定义技能,
- 日榜
- 周榜
- 月榜
相关攻略
2015-03-10 11:25
2015-03-10 11:05
2021-08-04 13:30
2015-03-10 11:22
2015-03-10 12:39
2022-05-16 18:57
2025-05-23 13:43
2025-05-23 14:01
热门教程
- 游戏攻略
- 安卓教程
- 苹果教程
- 电脑教程

