Bridge长程自主模块+MCP浏览器控制全解析
熟悉 Bridgic 的朋友可能已经了解,在 Bridgic 的最底层,我们采用动态编排来统一调度确定性模块与自主性模块,旨在将各类智能组件整合到一个系统中无缝协作。
近期我们刚刚发布了 Bridgic v0.3.0b1 版本,不仅升级了长程自主智能模块,还完善了 MCP 集成能力。今天我就来和大家聊聊,如何组合这些底层能力来实现一些有趣的高自主性功能,以及将自主模块融入 Bridgic 风格编排体系背后的设计思路。
接下来的内容分为四个部分:
Bridgic 长程自主性模块的设计思路。一个案例:用自然语言控制浏览器实时查询金价。Agent Skills 出现之后,MCP 还有用吗?分享一些 MCP 资源。
Bridgic 长程自主性模块的设计思路
了解 Bridgic 的朋友可能知道,在其架构的最底层,我们通过动态编排来统一协调确定性模块与自主性模块,目的是让不同的智能组件能在一个系统里顺畅配合。
在 Bridgic 的上一个版本中,其实已经有一个基于 ReAct 的自主性模块(具体实现是 ReActAutoma 类)。但是,对于执行真正长程的自主性任务来说,ReActAutoma 存在一个问题:随着时间的推移,调用工具的结果会以 ToolMessage 的形式不断追加到上下文中,导致“上下文爆炸”和“目标漂移”。
因此,我们对自主性模块进行了重大升级,使其更适合执行长程的自主性任务。这个新模块的实现,叫做 ReCentAutoma。它是一个增强的 ReAct(Reasoning and Acting)循环,实现了一种称为 ReCENT(Recursive Compressed Episodic Node Tree)的记忆压缩算法。具体来说:
ReCENT 算法会在合适的时机对情景记忆进行压缩,在保留关键语义的前提下避免上下文窗口爆炸。ReCentAutoma 显式地提供了 goal 参数和 guidance 参数,允许开发者明确任务目标和任务指导信息。这些信息不会被 ReCENT 算法压缩,确保智能体在长时间运行时能够保持目标聚焦。
值得一提的是,ReCentAutoma 的内部实现也是基于 Bridgic 底层的动态编排来进行的。因此,ReCentAutoma 也能够享受到 Bridgic 框架底层提供的可观测性集成能力和 human-in-the-loop 的中断、恢复等能力。换句话说,在 Bridgic 的世界里,动态编排既用于编排确定性模块和自主性模块,将这两种类型的模块融合在一个系统中,也同时用于编排自主性模块的内部结构。底层是统一的。
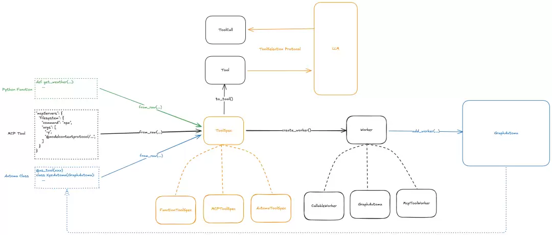
另外,为了让这个自主性模块能够与市面上现有的工具更轻松地对齐,Bridgic 这个版本对 MCP 集成能力也进行了完善(引入了 ToolSetBuilder)。至此,Bridgic 的“工具架构”已自成体系,可以用下面的图来表达(点击看大图):

游乐网为非赢利性网站,所展示的游戏/软件/文章内容均来自于互联网或第三方用户上传分享,版权归原作者所有,本站不承担相应法律责任。如您发现有涉嫌抄袭侵权的内容,请联系youleyoucom@outlook.com。
同类文章
零一万物迎来三位新高管 李开复详解一把手工程
零一万物近期完成核心高管团队调整。前百度高管沈鹏飞加盟,统筹国内ToB与ToG业务拓展。同时擢升赵斌强、宁宁为副总裁,分别负责AI模型研发与国际业务咨询。此次布局旨在协同市场、技术与国际三大方向,全面升级企业级大模型解决方案能力,以支撑其“AllintoB”与“一把手工程”战略的落地推进。
MiniMax高级研究总监钟怡然半年前离职独家消息
MiniMax高级研究总监钟怡然半年前离职。他曾主导关键项目MiniMax-01的研发,其创新的LightningAttention架构显著提升了模型的长上下文处理效率。公司对其过往贡献表示感谢并送上祝福。
爱诗科技B+轮融资1亿元 ARR突破4000万美元
爱诗科技完成B+轮1亿元融资,年度经常性收入突破4000万美元。旗下PixVerse平台全球用户超一亿,月活用户达1600万,商业化后收入年增超十倍。其自研视频大模型迭代迅速,通过Agent助手降低创作门槛,并借助社交模板驱动全球增长。平台API生态发展强劲,单月调用量翻倍,推动AI视频从娱乐向产业应用升级。
太初元碁联合产业链伙伴推出AI落地北京方案
在2025人工智能计算大会上,30余家企业联合发布“北京方案”,旨在通过芯片厂商、大模型公司及行业应用方的全链路协作,构建开放标准,整合国产芯片与主流大模型,夯实自主技术底座。太初元碁展示了高性能计算与AI融合的解决方案,并以案例说明AI正从认知引擎转向智能行动主体。
小模型崛起成为AI新战场
AI行业风向正从小模型转向。腾讯、阿里和OpenAI相继推出小参数模型,显示小模型重回舞台中心。如今的小模型专为终端部署设计,称为端侧智能,能在手机等设备本地运行,应用于故障预警、智能座舱等场景。凭借低算力需求和本地化优势,小模型正开辟大模型之外的新战场。
- 日榜
- 周榜
- 月榜
1
2
3
4
5
6
7
8
9
10
相关攻略
2015-03-10 11:25
2015-03-10 11:05
2021-08-04 13:30
2015-03-10 11:22
2015-03-10 12:39
2022-05-16 18:57
2025-05-23 13:43
2025-05-23 14:01
热门教程
- 游戏攻略
- 安卓教程
- 苹果教程
- 电脑教程
热门话题

