美团2025财报预警:核心本地商业由盈转亏,净亏或达243亿元

免费影视、动漫、音乐、游戏、小说资源长期稳定更新! 👉 点此立即查看 👈
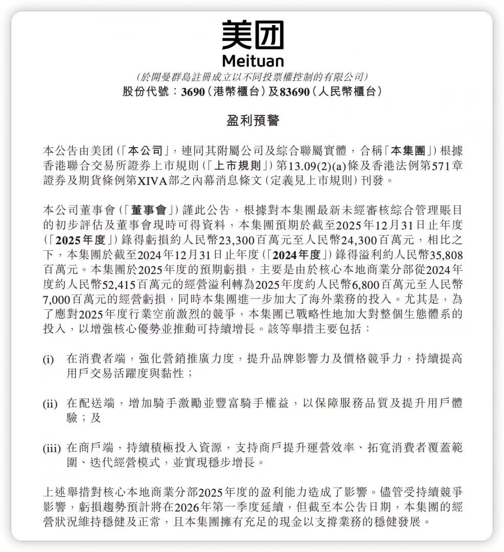
2026年2月14日,美团发布盈利预告称,预计2025财年将出现净亏损233亿元至243亿元。相较之下,2024财年公司实现净利润约358.08亿元。
此次业绩波动主要源于核心本地商业分部经营表现由盈转亏:该业务板块在2024财年实现经营利润524.15亿元,而2025财年预计转为经营亏损68亿元至70亿元。与此同时,公司持续扩大海外业务布局,相关投入显著增加。
面对2025年度行业竞争加剧的外部环境,公司采取主动策略,全面加强生态体系建设,旨在巩固核心能力并夯实长期增长基础。具体举措涵盖三方面:
面向消费者,加大营销推广力度,强化品牌认知与价格优势,持续提升用户活跃度与使用黏性;
面向履约环节,优化骑手激励机制,拓展权益保障内容,确保配送服务质量稳定,改善终端体验;
面向合作商户,持续投入资源支持其运营提效、用户触达范围拓展、经营模式升级,助力其实现可持续增长。
公告同时指出,受行业竞争态势延续影响,2026年第一季度亏损情况预计将持续。但截至公告发布之日,公司整体经营运行平稳有序,现金流充足,具备支撑业务持续稳健发展的财务基础。
截至2026年2月13日收盘,公司股票报收于82.15港元/股,总市值约为5021亿港元,折合人民币约4458亿元。
游乐网为非赢利性网站,所展示的游戏/软件/文章内容均来自于互联网或第三方用户上传分享,版权归原作者所有,本站不承担相应法律责任。如您发现有涉嫌抄袭侵权的内容,请联系youleyoucom@outlook.com。
同类文章
红魔姜超“冒险爆料”:Pad 新品不是四月就是五月发布,一定不让大家失望
红魔姜超透露:全新游戏平板将于四月或五月发布,承诺带来惊艳体验 游戏硬件领域即将迎来重磅更新。努比亚红魔游戏手机的产品线负责人姜超,近日通过社交媒体进行了一次颇具悬念的“前瞻剧透”,成功引发了广大游戏玩家和科技爱好者的高度关注。他明确指出,红魔全新一代游戏平板的发布日期已锁定在四月或五月,并使用了“
未来人类 X98W 移动“工作站”笔记本电脑上线官网,4 月内发售
未来人类X98W移动工作站正式发布:重新定义移动端专业性能的新标杆 在专业移动计算领域,总有一些产品能够打破常规认知。近日,未来人类(TerransForce)正式在其官网上线了全新的X98W高性能移动工作站,并宣布将于本月内全面发售。这款设备的问世,无疑为那些在移动办公环境中仍需要桌面级别强悍性能
中国联通携手中兴通讯 巴展共启家庭AI新纪元
联通携手中兴MWC发布多款AI新品,开启智慧家庭新篇章 备受瞩目的世界移动通信大会(MWC 2026)于3月2日至5日在西班牙巴塞罗那盛大举行。展会现场,中国联通与中兴通讯达成战略合作,联合重磅推出了创新的“联通云智”产品系列。本次发布的新品阵容包括家庭智慧屏、自由移动屏及AI平板电脑,其核心亮点在
TCL推出首款自研32X3A OLED+双模显示器,售价5999元
TCL 首款旗舰显示器 32X3A OLED+ 震撼上市:全能大师,定义专业新标准 2025年3月5日,TCL正式发布了旗下首款自有品牌旗舰显示器——TCL 32X3A OLED+。这款被赋予“全能大师”定位的专业显示器,现已开启预售,官方预约价6666元,享受限时补贴后到手价仅为5999元。从核心
AWE 2026新奇特新品抢先看 特斯拉影石都来了
据AWE 2026官方透露,本次展会中汇聚了一大批极具“新、奇、特”属性的创新消费电子产品。在展会开幕前,AWE官方已经在官网中提前剧透了几款即将展出的潮酷黑科技装备。 AWE 2026的帷幕,将于3月12日至15日在上海新国际博览中心拉开。官方的预热信息已经吊足了胃口:一大批贴着“新、奇、特”标签
- 日榜
- 周榜
- 月榜
相关攻略
2015-03-10 11:25
2015-03-10 11:05
2021-08-04 13:30
2015-03-10 11:22
2015-03-10 12:39
2022-05-16 18:57
2025-05-23 13:43
2025-05-23 14:01
热门教程
- 游戏攻略
- 安卓教程
- 苹果教程
- 电脑教程

