2026企业级智能体白皮书:解读甲子光年行业趋势与变革

免费影视、动漫、音乐、游戏、小说资源长期稳定更新! 👉 点此立即查看 👈

九科信息bit-Agent:打造企业AI进化的“元枢纽”。
随着大模型“智能涌现”效应的持续深化,人工智能产业的叙事逻辑正经历一次深刻的跃迁:从单纯的语义对话Chatbot全面转向具备闭环执行能力的Agent形态。2025年以来,Agent技术正以前所未有的速度席卷全球。在这一浪潮中,以OpenClaw为代表的开源Agent框架成为了现象级产品,它通过定义任务型Agent技术标准,将AI融入日常工作,并完成了极佳的市场教育,让大众和开发者直观地看到了Agent从意图指令转化为真实操作的巨大潜力。AI不再只是回答问题,而是能够独立完成复杂任务了。
然而,当把目光从消费级市场转向企业级应用时,一个根本性的分歧开始显现:OpenClaw所代表的Agent开源框架虽然表现出色,但其本质仍是侧重于端到端生成的个人AI基础设施,缺乏企业级生产环境所必需的安全性、稳定性与管控边界。尤其对于国央企及大型民营企业而言,Agent不能仅仅停留在“好玩”或“好用”,还必须“可靠”:它必须能够承载核心业务流程、处理敏感数据、与既有IT体系深度融合,并在严格的合规框架下运行。
这正是当前企业AI转型面临的核心困境:一方面,企业积累了数十年的ERP、CRM、OA等庞大数字化资产,构成了业务运转的根基;另一方面,这些系统往往彼此割裂、数据孤岛林立,AI的引入若不能有效盘活这些存量资产,反而可能加剧系统的碎片化。企业真实需要的不是完全推倒重来的“颠覆者”,而是应当构建一个集流量接入、跨域调度与智能执行于一体,位于人类意图与企业异构系统间的智能编排与执行系统,即“元枢纽”。它既需要能理解企业复杂的业务逻辑,又需要无缝连接各类异构系统,在确保安全可控的前提下,真正实现AI对企业运营的全方位赋能。在严苛的企业合规要求下,OpenClaw这类产品所追求的极致灵活性与开放性反而成为了企业必须解决的问题,其在权限管控与操作审计上的缺失,易引发远程代码执行、权限失控、数据泄露等严重的安全隐患。对于企业而言,智能化转型绝不能仅仅停留在“极客尝鲜”的实验阶段,企业级Agent必须具备远超个人工具的安全性、稳定性和可控性。
正是在这样的行业呼唤下,九科信息凭借在国央企智能自动化领域的深厚积淀,提出了企业级Agent应用的新解法——bit-Agent,在具备强大的底层逻辑推理与跨应用调度潜力的同时,针对企业复杂的生产环境进行了深度重构与优化。作为企业AI进化的“元枢纽”,九科信息bit-Agent不仅提供了一个超级入口,更兼具完善的权限管控、操作审计与非侵入式集成能力,契合大型企业对于“懂业务、有权限、能调度、够安全”的严苛诉求,让Agent技术得以跨越“实验室”与“生产线”的鸿沟,真正落地为驱动企业数智化转型的核心引擎。
这份白皮书正是在这一背景下应运而生。我们希望通过系统性的梳理与深入的分析,为企业决策者提供一份关于Agent技术演进、应用路径与选型策略的权威参考,帮助企业在AI转型的关键路口做出明智选择。
结合上述行业痛点与演进趋势,本白皮书深度剖析了企业级Agent的务实落地路径。重点内容如下:
“新技术+新需求+新交互”催生“新入口”:在大模型与Agent技术快速迭代的“新技术”推动下,面对企业日益提升的敏捷自动化及打通既存IT资产的“新需求”,叠加人机交互从图形界面(GUI)向自然语言(CUI)演进的“新交互”趋势,企业原本离散的多入口工具群,亟需升级为一个统一的“超级入口”,通过重构底层连接与决策机制,使系统从软件被动调用跨越到主动感知决策,从而汇聚成一个真正的智能调度中枢。
界定“元枢纽”生态位:元枢纽是位于人类意图与企业异构系统之间的新一代智能编排和执行系统,九科信息推出的bit-Agent正是这一理念在企业应用场景的具象化。它向上提供极简的自然语言交互窗口,向下接管和操作既有软件,统一收束碎片化的人机交互与应用系统,成为连接人与业务流程的核心枢纽。
bit-Agent的务实价值:现象级产品OpenClaw倾向于将一切控制权交予AI,追求极致灵活性和开放性,但在企业环境中易导致流程失控与高昂成本。而bit-Agent则更强调人机协作、执行可追溯与ROI,提供的是一套具备完善企业级管控、多租户管理及任务审计能力的闭环生产力方案,真正成为“懂业务、有权限、能调度、够安全”的Agent系统。
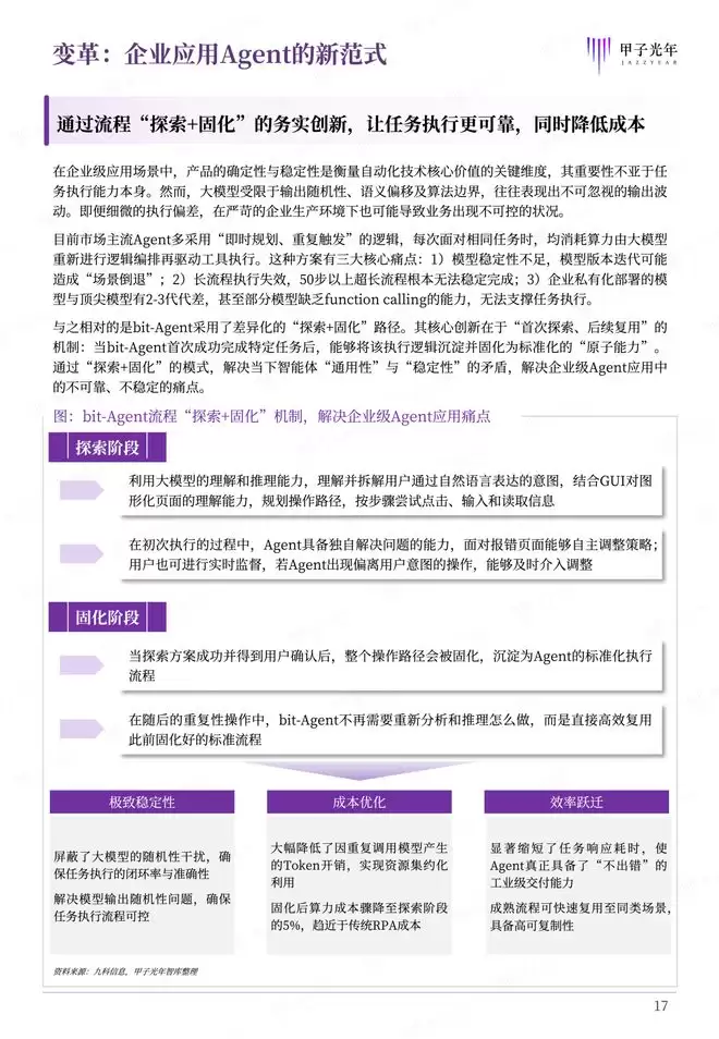
首创“探索+固化”务实创新机制:针对大模型输出的随机性与超长流程执行易出错的问题,bit-Agent设计了差异化的流程“探索+固化”机制,即在初次面对任务时利用大模型进行自主“探索”与路径规划,在成功并经用户确认后,便将该路径沉淀“固化”为标准化的原子能力。这一机制完美平衡了Agent的通用智能与企业级应用需求的稳定性,同时将后续重复任务执行的算力成本大幅降低。
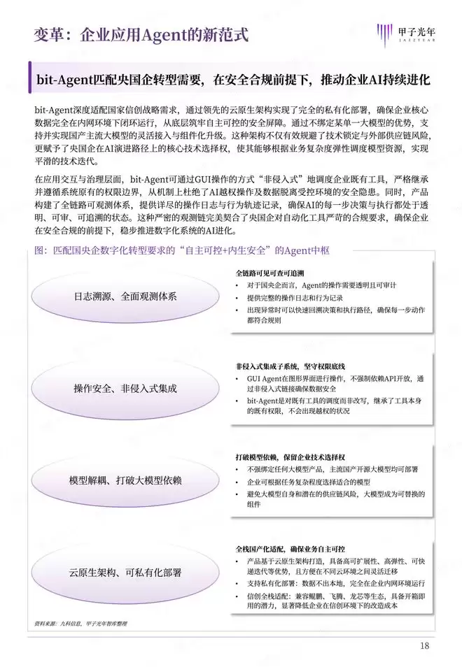
极致安全可控并与信创环境契合:针对国央企及大型企业对数据资产自主可控的严苛标准,bit-Agent展现了极高的匹配度。基于云原生架构,支持灵活的部署模式,确保核心数字资产安全。同时,产品全面兼容多种信创环境,打破了对单一底层大模型的强绑定,通过非侵入式集成严格继承原有系统工具权限,从机制上杜绝了越权操作,并全面构建了全链路可观测的审计体系。
本白皮书始终传递一个核心理念:AI在当前并非万能。企业引入Agent,不是为了追逐技术潮流,而是为了解决真实业务问题。九科信息bit-Agent的设计哲学正是建立在这一清醒认知之上——它强调人机协同而非完全替代,强调可解释性而非黑箱决策,强调渐进演进而非激进变革。企业级Agent应用需要时刻把AI放在“安全可控的笼子”里,让技术真正服务于业务,实现技术与业务的稳健融合,这才是企业级AI应用的正确打开方式。
关注公众号「甲子光年」,后台回复“企业级智能体”,获得高清版完整PDF。或者点击文末“阅读原文”,进入甲子光年正式下载。
以下为报告正文:



































游乐网为非赢利性网站,所展示的游戏/软件/文章内容均来自于互联网或第三方用户上传分享,版权归原作者所有,本站不承担相应法律责任。如您发现有涉嫌抄袭侵权的内容,请联系youleyoucom@outlook.com。
同类文章
新加坡国立大学破解AI看图说话难题让机器描述更准确
人工智能的“幻觉”问题,特别是大模型在图像描述任务中凭空捏造内容的现象,一直是制约其可靠应用的关键挑战。2026年2月,一项由新加坡国立大学与北京大学深圳研究生院联合发布的突破性研究,为这一难题提供了全新的理解与一套高效、简洁的解决方案。这项研究(论文预印本编号:arXiv:2602 22144v1
斯坦福大学JavisDiT++实现AI有声有色视频生成
这项由浙江大学、新加坡国立大学、多伦多大学等全球顶尖科研机构联合完成的研究成果,已正式发表于2026年国际学习表征会议(ICLR 2026),论文预印本编号为arXiv:2602 19163v1。对于希望深入探究技术细节的读者,可通过此编号查阅完整的学术论文。 在浏览短视频时,你可能已经察觉到一种普
北大提出AI推理双车道方案解决大模型对话卡顿难题
这项由北京大学计算机学院主导,联合清华大学及DeepSeek-AI共同完成的前沿研究,其成果已正式发布于2026年2月的arXiv预印本平台,论文编号为arXiv:2602 21548v1。关注大语言模型推理优化的研究者与开发者,可通过此编号查阅论文全文与技术细节。 在与大语言模型进行深度、多轮对话
清华大学AI突破:赋予虚拟世界持久记忆,解决视频生成失忆难题
想象一下,你正在体验一款开放世界游戏。当你站在高塔之巅,远方的山脉清晰可见。随后你转身离开,去探索地图的其他角落。许久之后,当你再次回到这座塔顶,那座山依然以完全相同的姿态矗立在原地。这种空间持久且一致的认知,是人类理解世界的基础。 然而,若让当前的主流AI来动态生成这样的游戏场景,结果会大相径庭。
大模型压缩技术COMPOT让AI运行更高效
随着人工智能模型参数规模不断突破千亿级别,其庞大的存储需求和计算开销已成为实际部署的主要瓶颈。针对这一挑战,MWS AI基础研究中心与ITMO大学联合提出了一种名为COMPOT的创新模型压缩技术。这项发表于2026年2月预印本平台(arXiv:2602 15200v1)的研究,为大语言模型高效“瘦身
- 日榜
- 周榜
- 月榜
1
2
3
4
5
6
7
8
9
10
1
2
3
4
5
6
7
8
9
10
相关攻略
2015-03-10 11:25
2015-03-10 11:05
2021-08-04 13:30
2015-03-10 11:22
2015-03-10 12:39
2022-05-16 18:57
2025-05-23 13:43
2025-05-23 14:01
热门教程
- 游戏攻略
- 安卓教程
- 苹果教程
- 电脑教程
热门话题

