ai agent有哪些产品?2026年最热ai agen
四大流派:AI Agent产品的战略分野
眼下AI Agent市场热浪滚滚,但产品形态早已分化。一家中型制造企业的技术负责人或许正面临这样的困扰:办公桌上同时摆着三份迥异的方案——国际云厂商的开发框架、国内大厂的协同助手、老牌ERP商的融合方案。这恰恰折射出市场的全貌:选择前,得先看清它们各自的门派与路数。
免费影视、动漫、音乐、游戏、小说资源长期稳定更新! 👉 点此立即查看 👈
根据核心逻辑与目标用户的差异,市场上的AI Agent产品大致可归为四大主流路径。其特点与代表,一目了然:
| 流派 | 核心逻辑 | 代表性产品/平台 | 优势 | 挑战/边界 | 理想用户画像 |
|---|---|---|---|---|---|
| 技术编排流 | 提供灵活的“空架子”与工具链,由用户注入业务能力。 | Dify、LangChain、亚马逊Bedrock AgentCore | 灵活性极高,模型和工具选择自由,开发者生态繁荣。 | 企业需自行解决与核心业务系统对接的“最后一公里”,技术门槛和维护成本高。 | 拥有强大AI研发工程团队的企业,用于构建创新型或独立应用。 |
| 模型生态流 | 以大模型能力为核心,提供“模型即服务”与轻量级应用开发。 | 百度智能云千帆、阿里云百炼、字节跳动扣子 | 通用性强,易用性高,常与办公生态(钉钉、飞书)深度集成,降低使用门槛。 | 对深层次、个性化的企业业务逻辑理解有限,数据托管方式可能让大型企业顾虑。 | 需要快速构建知识库问答、文档总结、营销文案等轻量级应用的企业。 |
| 业务底座流 | 从企业核心业务系统(ERP等)内部“生长”出的AI,原生集成。 | 金蝶苍穹Agent、实在智能Agent、零一万物万智Agent | 天生懂业务、通数据、重安全,开箱即可处理财务、供应链等核心流程,落地深度高。 | 可能与特定厂商的业务系统绑定,在跨异构系统整合时可能存在局限。 | 希望AI能深度融入并自动化核心业务流程,尤其是已使用相关厂商业务系统的企业。 |
| 垂直方案流 | 针对特定行业或场景需求,提供开箱即用的、高度封装的解决方案。 | EPAM行业智能体、联想城市超级智能体、Synthflow语音客服 | 行业Know-how深厚,即买即用,快速解决特定痛点,交付价值明确。 | 功能领域相对聚焦,扩展性和定制灵活性可能不如通用平台。 | 在金融、医疗、零售、客服等特定领域有明确且复杂需求的企业。 |

核心产品深度解析
业务底座流的典范:实在Agent与金蝶苍穹Agent
这一流派的产品,可以理解为从企业“肌体”内部长出的智能。以实在Agent为例,它由RPA进化而来,其核心优势在于“手脚”异常灵活。凭借智能屏幕语义理解等技术,它能像人一样“看”屏幕操作任何软件,即便是那些没有API接口的遗留系统也能打通,完美解决了自动化落地中棘手的“最后一公里”问题。
而金蝶苍穹Agent,则根植于金蝶三十余年的企业管理实践。它无需额外对接,就能深度理解凭证、订单这些业务对象的内在逻辑。更关键的是,它与企业原有的权限、安全体系一体化设计,让企业敢于将AI应用到财务核算等最为核心和敏感的流程中去。
模型生态流的代表:百度千帆
模型生态流堪称“航空母舰”模式。以百度智能云千帆为例,它不仅仅是一个接入150多个模型的“超市”,更提供了强大的Agent基础设施。比如它发布的“企业级Deep Research”应用,能在十几分钟内生成一份引证详实的专业研究报告,将通用大模型的能力快速转化为具体的生产力工具。
技术编排与垂直方案
技术编排流的代表,如亚马逊云科技,提供的是从开发框架、托管平台到模型定制的完整工具链。它的重心在于赋予企业级的安全性、可控性以及最终的规模化部署能力,把构建智能体的“硬核”能力交给客户自己。
垂直方案则走向了另一个极端:极度聚焦。例如,EPAM在Google Cloud上发布了7个针对特定行业的智能体,从金融KYC自动化到药物发现,深度封装行业知识。而Synthflow则专注于无代码语音AI客服,帮助企业自动化处理电话沟通,开箱即用,目标明确。
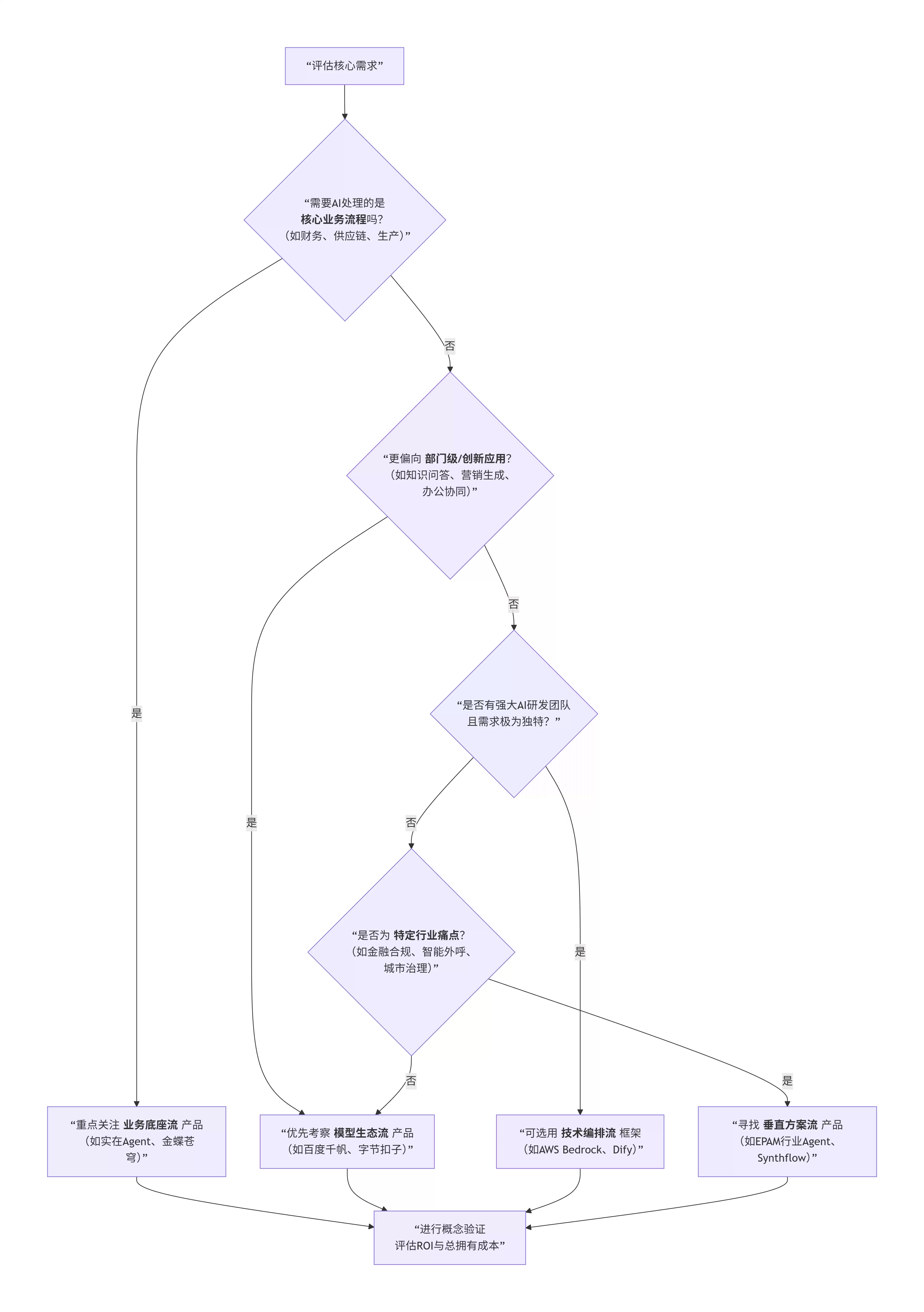
如何选择:从需求到产品的决策路径
面对琳琅满目的选择,企业决策切忌被技术光环迷惑,回归业务本质才是正途。

选择路径其实有章可循。首先,得在集成深度与灵活度之间权衡:业务底座流产品开箱即用,但与现有不同体系的系统集成可能需额外功夫;技术编排流则恰恰相反,前期投入大,但换来的是几乎无限制的灵活性与自主权。
其次,数据安全与合规是红线。尤其是处理核心业务数据时,产品的私有化部署能力、数据加密机制、操作审计日志是否符合等保要求,这些都不是可选项目,而是必须严格审查的准入条件。
最后,必须算一笔总账——总拥有成本。这不仅仅是采购费用,更要估算长期的开发、集成、运维和优化投入。一个看似灵活却需要庞大技术团队维护的框架,其长期总成本,很可能远超一个“开箱即用”的封装方案。这笔经济账,算清楚才能避免后续的被动。
趋势与展望:Agent的价值将走向何方
展望未来,AI Agent的发展脉络已清晰可见。
首先,价值重心正在从“功能堆砌”转向“价值交付”。正如零一万物提出的“超级员工”概念,未来的AI Agent将更侧重于闭环解决具体的业务问题,并直接驱动可衡量的业务指标增长,成为实实在在的价值创造者。
其次,作战模式将从“单兵作战”演进为“群体智能”。复杂的商业问题往往需要多个智能体分工协作。因此,平台对多智能体进行任务编排、协同与统一管理的能力,将变得至关重要。
最后,基础设施的重要性将日益凸显。为智能体提供安全沙箱、长期记忆、专用模型服务等支持的底层设施,是规模化、稳定化落地的基石。目前,已有像PPIO这样的厂商开始专注耕耘这一领域。
说到底,选择哪款AI Agent,取决于企业究竟希望它是点缀业务、随取随用的“瑞士军刀”,还是驱动核心流程、不可或缺的“心脏起搏器”。
在2026年这个规模化落地的关键年份,与企业业务深度匹配的产品,远比单纯技术超前的产品,更能带来真实可感的回报。希望这份全景梳理,能助你在纷繁的市场中,做出更清醒的决策。
游乐网为非赢利性网站,所展示的游戏/软件/文章内容均来自于互联网或第三方用户上传分享,版权归原作者所有,本站不承担相应法律责任。如您发现有涉嫌抄袭侵权的内容,请联系youleyoucom@outlook.com。
同类文章
企业数字化转型经验:从数据孤岛到AI驱动的落地实战全解析
一、核心结论:数字化转型不是技术的堆砌,而是业务的重构 复盘数百家企业的数字化转型历程,一个残酷而清晰的共识浮出水面:那高达70%的失败率,源头往往不在于技术,而在于认知。企业若只将其视为一项IT升级,结局多半是投入巨大却收效甚微。真正的成功转型,核心并非采购了多少昂贵的软件,而在于能否彻底打通横亘
阿里巴巴国际站怎么批量发布产品?批量发布产品的软件推荐
在全球数字化贸易提速的背景下,B2B外贸企业正面临从“数字化生存”向“数字化增效”的转型 全球贸易的数字化浪潮早已不是选择题,而是必答题。如今,对于在阿里巴巴国际站打拼的卖家来说,比拼的早已不是简单的“有没有”,而是“好不好”和“快不快”。产品覆盖率(Listing Coverage)确实是获取询盘
数字化转型在教育方法上推动额什么的创新?深度解析从单一教
一、核心结论:数字化转型不仅仅是技术的堆砌,而是教育生态的重塑 提到教育数字化,不少人会立刻想到平板电脑、在线课堂这些技术产品。但如果只停留在这个层面,恐怕就错过了这场变革最核心的部分。问题的关键,在于数字化转型究竟催生了哪些教育方法上的创新。答案是明确的:它正在驱动一场从“以教为中心”向“以学为中
知识库管理工具有哪些
快速结论:哪款工具能解决你的“知识焦虑”? 如果你正在为个人或小型团队的轻量级协作寻找方案,那么Notion或Obsidian会是当下的首选。 如果需求是企业级、需要严密权限和结构化文档管理,Confluence或飞书文档则更为匹配。 至于开发者和技术团队,专精于此的GitBook往往是不二之选。
知识库搭建实施步骤
快速结论:企业知识库的成功路径 如今,知识库的搭建早已超越了简单的资料堆砌。它更像是一场“静态资产动态化”的转型,目的是让沉睡的信息真正流动起来,为企业注入智慧。 那么,通往成功的核心路径是什么?可以归纳为四个关键环节:精准的需求定义、科学的结构化设计、彻底的内容清洗,以及借助像实在Agent这样的
- 日榜
- 周榜
- 月榜
1
2
3
4
5
6
7
8
9
10
相关攻略
2015-03-10 11:25
2015-03-10 11:05
2021-08-04 13:30
2015-03-10 11:22
2015-03-10 12:39
2022-05-16 18:57
2025-05-23 13:43
2025-05-23 14:01
热门教程
- 游戏攻略
- 安卓教程
- 苹果教程
- 电脑教程
热门话题

