比亚迪腾势 N7 汽车开启 9 月 OTA 升级,新增智能语音全新实况窗交互等功能
9 月 9 日消息,比亚迪腾势汽车最新微博今日宣布,腾势 N7 车型开启 OTA 智能升级(最新未公布具体的更新版本号,预计为 9 月 OTA 升级),新增智能语音全新实况窗交互等功能。
免费影视、动漫、音乐、游戏、小说资源长期稳定更新! 👉 点此立即查看 👈

附比亚迪腾势 N7 汽车本次 OTA 更新内容如下:
新增智能语音全新实况窗交互:语音指令发出后,屏幕显示动态处理窗口,沟通状态实时可见,对话更透明,任务更高效(适用于腾势 N7 全系车型)
新增智能语音成语接龙及猜谜小游戏:唤醒语音助手开启成语接龙或猜谜小游戏(适用于腾势 N7 全系车型)
新增智能语音 AI 功能卡片炫彩动效:唤醒语音助手触发特定功能时,卡片增加炫彩动效,信息更醒目,界面更灵动(适用于腾势 N7 全系车型)
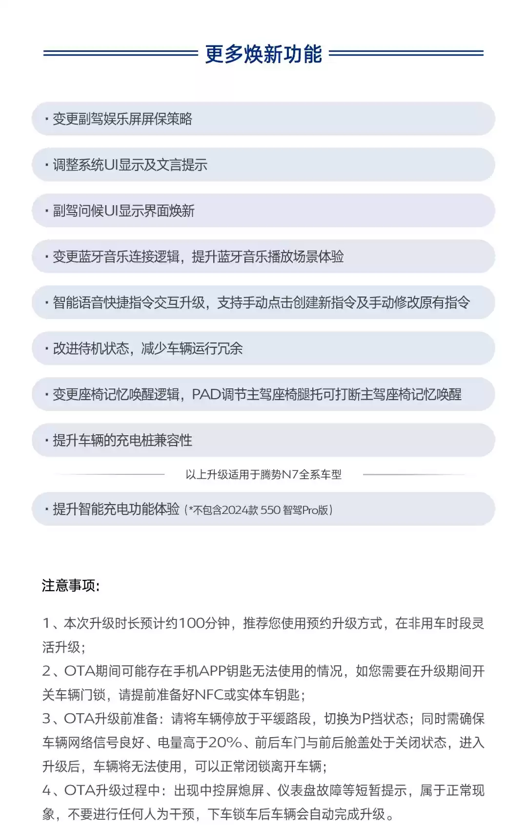
其他功能:
变更副驾娱乐屏屏保策略
调整系统 UI 显示及文言提示
副驾问候 UI 显示界面焕新
变更蓝牙音乐连接逻辑,提升蓝牙音乐播放场景体验
智能语音快捷指令交互升级,支持手动点击创建新指令及手动修改原有指令
改进待机状态,减少车辆运行冗余
变更座椅记忆唤醒逻辑,PAD 调节主驾座椅腿托可打断主驾座椅记忆唤醒
提升车辆的充电桩兼容性(以上升级适用于腾势 N7 全系车型)
提升智能充电功能体验(不包含 2024 款 550 智驾 Pro 版)



需要注意的是,比亚迪一般采用分批推送的形式为汽车进行 OTA 升级,若用户尚未收到该版本的 OTA,需继续等待。腾势 N7 预 2024 年 7 月首次推出,2024 年 4 月和 2025 年 2 月,腾势汽车分别推出了年度改款车型。目前在售的 2025 款腾势 N7 共有 3 款配置车型,最新指导价为 25.98 万至 28.98 万元。
动力系统方面,2025 款腾势 N7 采用了全域 800 伏碳化硅高压平台,提供单电机后驱和双电机四驱两种动力选择。后驱车型最大功率 230 千瓦,峰值扭矩 360 牛・米;四驱车型综合功率 390 千瓦,综合扭矩 670 牛・米。全系标配容量为 91.3 千瓦时的磷酸铁锂电池组,CLTC 工况续航里程最高可达 702 公里,并支持最高 230 千瓦双枪快充。
游乐网为非赢利性网站,所展示的游戏/软件/文章内容均来自于互联网或第三方用户上传分享,版权归原作者所有,本站不承担相应法律责任。如您发现有涉嫌抄袭侵权的内容,请联系youleyoucom@outlook.com。
同类文章
微软 Surface Go 3 获推固件更新:增强 Wi-Fi 信号稳定性、改进指南针方向等
微软 Surface Go 3 迎来重要固件更新:全面优化 Wi-Fi 与罗盘性能 近日,微软为其便携设备 Surface Go 3 发布了新一轮固件升级。此次更新聚焦于提升设备的基础使用体验,针对性优化了无线网络连接的稳定性与设备内置电子罗盘的指向精度。同时,更新包还修复了一个涉及英特尔组件的已知
低至 509 元租房也划算:小米 Redmi A32 智能电视买贵双倍赔,可取消开屏广告
509元起租房神器:小米Redmi A32智能电视开机广告可关,买贵赔双倍 对于租房党或小户型用户来说,为临时住所或小空间添置电视机,常常面临预算有限与体验不佳的矛盾。然而,近期市场上出现了一款兼具性价比与实用性的选择——2025款小米Redmi A32智能电视。这款32英寸的小米电视机型,日常售价
vivo X300 Ultra 摄影师套装图赏:用专业相机思路打造的“专业 V 单”
vivo X300 Ultra 摄影师套装深度体验:赋予手机专业相机的灵魂与操控 北京时间3月30日晚19点,vivo年度影像旗舰——被誉为“超能小V单”的X300s与定位“专业V单”的X300 Ultra正式发布。在X300s之外,我们更在发布会前夕,抢先深度体验了这款追求极致的专业影像设备。本文
OPPO K15 Pro系列无缘16GB 产品经理直呼太贵
OPPO K15 Pro系列4月1日发布:存储配置引热议 OPPO官方已正式宣布,K15 Pro系列新品将于4月1日正式发布。值得注意的是,尽管尚未正式亮相,该系列的两款新机目前已在OPPO官方商城开放预约。然而,官网配置信息揭示了一个值得关注的现象:全系列目前仅提供12GB运行内存(RAM)版本,
荣耀MagicBook 14/16及Pro系列笔记本正式开启预约
荣耀MagicBook新品矩阵正式发布,两大产品线精准锁定办公与专业用户群 荣耀MagicBook 2024年全新产品线现已全面启动预售。全新的MagicBook 14 16系列以及定位更高的MagicBook Pro 14 16系列,已在京东、天猫旗舰店及荣耀官方商城同步开启预约通道。即刻参与预约
- 日榜
- 周榜
- 月榜
相关攻略
2015-03-10 11:25
2015-03-10 11:05
2021-08-04 13:30
2015-03-10 11:22
2015-03-10 12:39
2022-05-16 18:57
2025-05-23 13:43
2025-05-23 14:01
热门教程
- 游戏攻略
- 安卓教程
- 苹果教程
- 电脑教程

