阿里云发布通义 Qwen3-Next 基础模型架构并开源 80B-A3B 系列:改进混合注意力机制、高稀疏度 MoE 结构
9 月 12 日消息,阿里云通义团队今日宣布推出其下一代基础模型架构 Qwen3-Next,并开源了基于该架构的 Qwen3-Next-80B-A3B 系列模型(Instruct 与 Thinking)。
免费影视、动漫、音乐、游戏、小说资源长期稳定更新! 👉 点此立即查看 👈

通义团队表示,Context Length Scaling 和 Total Parameter Scaling 是未来大模型发展的两大趋势,为了进一步提升模型在长上下文和大规模总参数下的训练和推理效率,他们设计了全新的 Qwen3-Next 的模型结构。

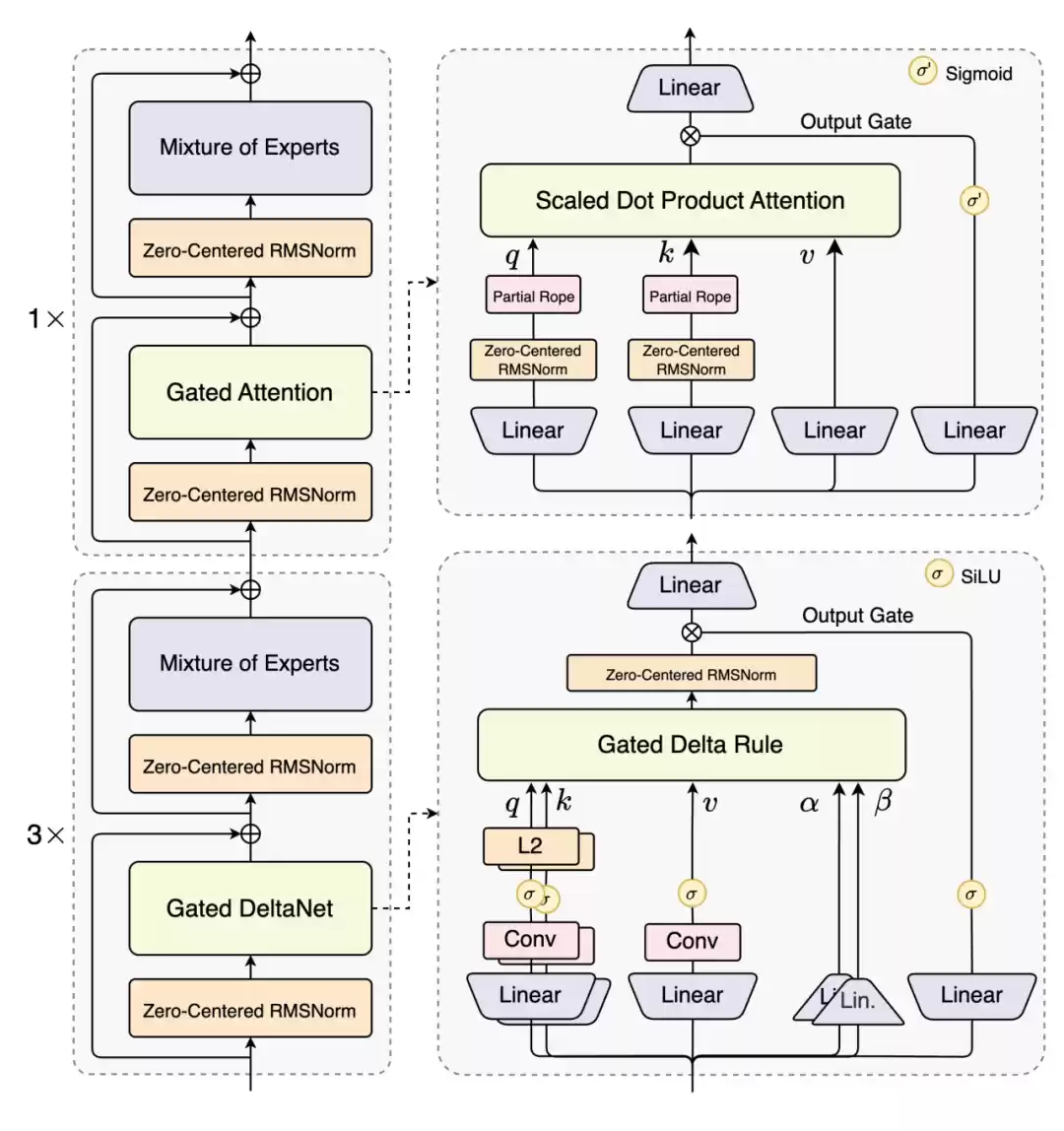
该结构相比 Qwen3 的 MoE 模型结构,进行了以下核心改进:混合注意力机制、高稀疏度 MoE 结构、一系列训练稳定友好的优化,以及提升推理效率的多 token 预测机制。
基于 Qwen3-Next 的模型结构,通义团队训练了 Qwen3-Next-80B-A3B-Base 模型,该模型拥有 800 亿参数(仅激活 30 亿参数)、3B 激活的超稀疏 MoE 架构(512 专家,路由 10 个 + 1 共享),结合 Hybrid Attention(Gated DeltaNet + Gated Attention)与多 Token 预测(MTP)。
从最新获悉,该 Base 模型实现了与 Qwen3-32B dense 模型相近甚至略好的性能,而它的训练成本仅为 Qwen3-32B 的十分之一不到,在 32k 以上的上下文下的推理吞吐则是 Qwen3-32B 的十倍以上,实现了极致的训练和推理性价比。

该模型原生支持 262K 上下文,最新称可外推至约 101 万 tokens。据介绍,Instruct 版在若干评测中接近 Qwen3-235B,Thinking 版在部分推理任务上超过 Gemini-2.5-Flash-Thinking。

据介绍,其突破点在于同时实现了大规模参数容量、低激活开销、长上下文处理与并行推理加速,在同类架构中具有一定代表性。

模型权重已在 Hugging Face 以 Apache-2.0 许可发布,并可通过 Transformers、SGLang、vLLM 等框架部署;第三方平台 OpenRouter 亦已上线。
游乐网为非赢利性网站,所展示的游戏/软件/文章内容均来自于互联网或第三方用户上传分享,版权归原作者所有,本站不承担相应法律责任。如您发现有涉嫌抄袭侵权的内容,请联系youleyoucom@outlook.com。
同类文章
逼AI当山顶洞人!Claude防话痨插件爆火,网友:受够了AI废话
新智元报道编辑:元宇【新智元导读】一个让AI像原始人一样说话的插件,在HN上一夜爆火,冲破2w星。它的核心只是一条简单粗暴的prompt:删掉冠词、客套和一切废话,号称能省下75%的输出token。
季度利润翻 8 倍,最赚钱的「卖铲人」财报背后,内存涨价狂潮如何收场?
AI 时代最赚钱的公司,可能从来不是做 AI 的那个。作者|张勇毅编辑|靖宇淘金热里最稳赚的人,从来不是淘金的,是卖铲子的。这句老话在 2026 年的科技行业又应验了一次。只不过这次卖铲子的不是英伟
Claude Code Harness+龙虾科研团来了!金字塔分层架构+多智能体
Claw AI Lab团队量子位 | 公众号 QbitAI你还在一个人做科研吗?科研最难的,从来不是问题本身,而是一个想法从文献到实验再到写作,只能靠自己一点点往前推。一个人方向偏了没人提醒,遇到歧
让离线强化学习从「局部描摹」变「全局布局」丨ICLR'26
面对复杂连续任务的长程规划,现有的生成式离线强化学习方法往往会暴露短板。它们生成的轨迹经常陷入局部合理但全局偏航的窘境。它们太关注眼前的每一步,却忘了最终的目的地。针对这一痛点,厦门大学和香港科技大
美国犹他州启动新试点项目:AI为患者开具精神类药物处方
IT之家 4 月 5 日消息,据外媒 PC Mag 当地时间 4 月 4 日报道,美国医疗机构 Legion Health 在犹他州获得监管批准,启动一项试点项目,允许 AI 系统为患者开具精神类药
- 日榜
- 周榜
- 月榜
1
2
3
4
5
6
7
8
9
相关攻略
2015-03-10 11:25
2015-03-10 11:05
2021-08-04 13:30
2015-03-10 11:22
2015-03-10 12:39
2022-05-16 18:57
2025-05-23 13:43
2025-05-23 14:01
热门教程
- 游戏攻略
- 安卓教程
- 苹果教程
- 电脑教程
热门话题

