京东工业拟港股上市:上半年营收103亿,估值67亿美元获备案
京东工业日前更新招股书,准备在港交所上市。
免费影视、动漫、音乐、游戏、小说资源长期稳定更新! 👉 点此立即查看 👈
京东工业首次递交招股书是2024年3月,此后上市一度停顿,2024年10月重启了IPO,2025年3月再次更新了招股书,这是又一次更新招股书。
近期,京东工业获IPO备案,这是时隔近两年半,终于拿到了上市的钥匙。
当前,京东集团旗下有多家上市企业,包括京东集团、京东健康、京东物流、德邦物流,一旦京东工业上市,刘强东旗下将再多一家上市企业。
年营收204亿
京东工业是一家工业供应链技术与服务提供商。通过践行变革性的、全链路的工业供应链数字化,京东工业帮助其客户实现保供、降本及增效。

自2017年7月成京东独立业务单位以来,京东工业坚持工业供应链技术与服务提供商的定位,不局限于销售产品,更专注于构建数字化基础设施。
招股书显示,京东工业2024年、2024年、2024年营收分别为141.35亿元、173.36亿元、204亿元;毛利分别为25.4亿元、28亿元、33亿元;毛利率分别为18%、16.1%、16.2%。
京东工业的主要收入来自商品销售及提供服务,2024年、2024年、2024年来自商品销售的收入分别为129亿元、161亿元、192亿元;服务收入保持相对稳定,约为12亿元。

京东工业2024年、2024年、2024来自持续经营利润分别为-13.84亿、480万、7.62亿;经营利润率分别为-9.8%、0%、3.7%;年度利润分别为-12.69亿、480万、7.62亿;经营利润率分别为-9%、0%、3.7%;
京东工业2025年上半年营收为102.5亿元,较上年同期的86.2亿元增长18.9%;毛利为19亿元,上年同期的毛利为14.57亿元;毛利率为18.6%,上年同期的毛利率为16.9%。
京东工业2025年上半年商品收入为96亿元,上年同期为81亿元;服务收入为6.7亿元,上年同期的服务收入为5.5亿元。
京东工业2025年上半年持续经营利润5.12亿,较上年同期的3.78亿元增长35.4%;持续经营利润率5%,上年同期为4.4%;持续经营业务利润4.51亿,上年同期2.91亿;持续经营的业务利润率为4.4%,上年同期为3.4%。

京东工业2024年、2024年、2024年经调整净利分别为7.59亿元、8.94亿元、10.67亿元;经调整净利率分别为5.4%、5.2%、5.2%。
京东工业2024年、2024年、2024年经调整净利分别为7.15亿元、8.18亿元、9.09亿元;经调整净利率分别为5.1%、4.7%、4.5%;2025年上半年持续经调整净利为4.95亿元,上年同期为3.69亿元;2025年上半年持续经调整净利率为4.8%,上年同期为4.3%。

截至2025年6月30日,京东工业持有的现金及现金等价物为45.6亿元。

截至2025年6月30日,京东工业的资产净资为10亿元。
曾3.5亿控股猎芯
2024年3月,京东工业通过签订投票委托书和授权书的方式,取得对猎芯科技有限公司(一家主要从事电子元器件销售的公司,下称「猎芯」)的控制权,控制猎芯合共约55.3%的投票权,从而将猎芯的财务业绩并入我们的合并财务报表。收购对价约为3.5亿元。
根据猎芯的未经审计管理账目,收购前,猎芯于2020年的年内收入达20.91亿元、毛利7830万元及净收益2640万元。
全面了解猎芯并完全评估我们各自的业务策略后,京东工业已确定,于合并后猎芯在若干领域(例如重点企业客户服务及劳动力效率管理)的表现并未达到京东工业的预期。
因此,2024年9月,为优化京东工业的服务,京东工业终止了相关投票委托书和授权书,由此京东工业不再控制猎芯。猎芯不再并入京东工业的合并财务报表,并被归类为已终止经营业务。
于2024年3月收购猎芯前,京东工业并不持有猎芯的任何所有权或投票权;在合并猎芯时,京东工业持有猎芯约28.5%的所有权(按全面摊薄基准)及55.3%的投票权;紧随剥离后及截至最后实际可行日期,京东工业持有猎芯约28.5%的所有权(按全面摊薄基准)及约32.1%的投票权。
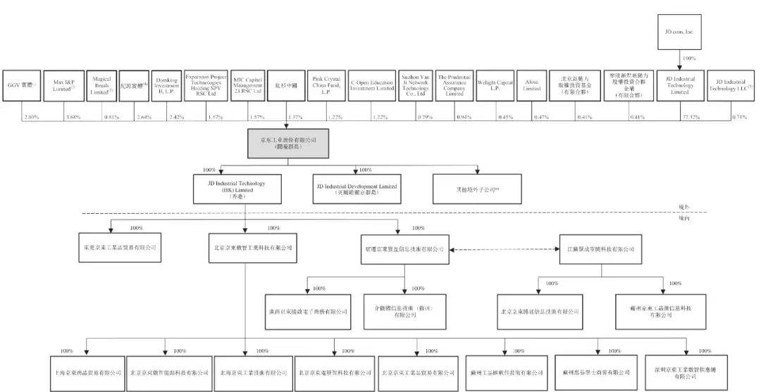
GGV与红杉中国是股东
京东工业執行董事为宋春正,非执行董事分别为刘强东、徐炳东;独立非執行董事分别为孙含晖、汤欣、顾宝芳。

2020年5月,京东工业品签署2.3亿美元A轮融资协议,本轮融资由GGV纪源资本领投,红杉资本中国基金、CPE等多家投资机构跟投。
2024年1月,京东工业與包括Domking及GGV在內的一批第三方投資者完成A-1轮优先股融资,募资1.05亿美元。

2024年3月,京东工业完成3亿美元B系列优先股交易,阿布扎比主权基金Mubadala和阿布扎比投资基金42XFund共同领投,资管集团M&G、私募巨头EQT旗下亚洲平台BPEA EQT(原霸菱亚洲投资)和红杉中国跟投,每股成本为2.5877美元,投后估值为67亿美元。
于本公告日期,京东集团通过其全资子公司持有京东工业已发行股本总额的约77.32%。京东集团创始人刘强东通过Max I&P Limited持股为3.68%,这部分股权是京东工业对刘强东的奖励。

Domking Investment 持股 2.42% , Expansion Project Technologies 股为 1.57% , MIC Capital Management 23 RSC 持股为 1.57%, 上海源安企业管理咨询合伙企业(有限合伙)持股 1.42% , 红杉中国 持股为 1.37% ,Pink Crystal China Fund持股 1.22% , C-Open Education 持股为 1.22% 。

JD Industrial Technology持股0.71%,Magical Brush持股0.81%,Suzhou Yan Ji持股0.79%,GGV VII Investments持股1.01%,The Prudential Assurance Company持股0.94%,GGV VII Plus持股为0.81%,WelightCapital持股为0.45%,上海源彦企业管理咨询合伙企业持股为0.58%,Alosa Limited持股为0.47%;
北京新动力股权投资基金(有限合伙)、宁波新犁新动力股权投资合伙企业分别持股为0.41%,上海源月企业管理咨询合伙企业持股为0.38%,上海源烨企业管理咨询合伙企业持股为0.26%,GGV VII Investments Pte持股为0.11%,GGV VII Plus Investments持股为0.09%。
拟议分拆完成后,京东集团将继续间接持有京东工业50%以上的股权,因此,京东工业将仍为京东集团的子公司。
游乐网为非赢利性网站,所展示的游戏/软件/文章内容均来自于互联网或第三方用户上传分享,版权归原作者所有,本站不承担相应法律责任。如您发现有涉嫌抄袭侵权的内容,请联系youleyoucom@outlook.com。
同类文章
比亚迪一季度在香港获得品牌、车型双料第一:市占率超17%
香港汽车市场一季度数据出炉,比亚迪成为最大赢家 今年一季度的香港汽车市场数据,最近终于揭晓了。结果呢?比亚迪成了那个毫无争议的最大赢家。 根据易车榜的统计,光是今年3月,比亚迪就在香港交付了1763辆新车,直接拿下了当月全品牌销量第一的宝座。更亮眼的是,其中元UP这一款车就卖了1497辆,稳稳坐上了
全球智能手机出货量同比下降6% 荣耀苹果逆势增长
Counterpoint最新数据报告显示,2026第一季度,全球智能手机出货量同比下降6%,但荣耀、苹果增长强劲,同比增长分别为25%和5%,是头部品牌中唯二实现正增长的手机厂商。 你猜怎么着?在一片下滑的大盘中,荣耀成了唯一实现正增长的安卓手机厂商,并且是连续保持增长的TOP品牌。这表现,确实有点
曝长江存储计划翻倍晶圆产能!有望把SSD价格打下来
长江存储扩产计划曝光:游戏SSD降价曙光再现? 一则行业动态引发了PC玩家与硬件爱好者的广泛关注。据路透社等媒体报道,国内领先的存储芯片企业长江存储(YMTC)正计划进行大规模产能扩张,拟在现有在建工厂之外,再新建两座晶圆制造工厂。若该扩产蓝图最终全面落实并达产,长江存储的晶圆总产能有望实现翻倍增长
AI营销“全链路协作”时代,利欧股份重磅发布CubSwarm多智能体系统
当生成式AI越过工具普及的拐点 生成式AI的能力普及已成为行业共识,营销领域正迈入以新型生产力为核心的全新阶段。当前关注的焦点早已从“能否生成内容”转向“如何高效交付成果”——从单点能力的繁荣,迈向系统化效率的全面跃升。近日,利欧股份正式发布CubSwarm,这是一套专为专业营销场景设计的智能多智能
千问AI眼镜S1现货开售
千问AI眼镜S1今日正式开售:多模态交互革新体验,首发优惠价3499元起 智能穿戴设备市场迎来重磅新品。4月15日,千问AI眼镜S1全面启动现货发售。特别值得关注的是,在叠加官方限时优惠与国家相关消费补贴后,这款AI智能眼镜的最低实际入手价格仅为3499元,性价比优势显著。 该产品的核心亮点在于深度
- 日榜
- 周榜
- 月榜
1
2
3
4
5
6
7
8
9
10
1
2
3
4
5
6
7
8
9
10
1
2
3
4
5
6
7
8
9
10
相关攻略
2015-03-10 11:25
2015-03-10 11:05
2021-08-04 13:30
2015-03-10 11:22
2015-03-10 12:39
2022-05-16 18:57
2025-05-23 13:43
2025-05-23 14:01
热门教程
- 游戏攻略
- 安卓教程
- 苹果教程
- 电脑教程
热门话题

