前瞻产业研究院重磅发布《2025深圳500强企业发展报告》

在当今产业升级步伐不断加速的背景下,龙头企业凭借规模效应和品牌影响力汇聚资源,打通产业关键节点,进而带动上下游协同发展,这一模式正日益成为现代产业演进的核心路径。
深圳作为中国经济发展的卓越标杆与生动实践,凭借迅猛的发展势头和创新氛围,已然成为全国乃至全球瞩目的焦点。在这座处于产业发展前沿的城市中,深圳龙头企业在高新技术产业、金融服务业、文化创意产业等前沿领域屡创佳绩。
面对全球产业链深度重构与国家战略加速落地的双重驱动,深圳市企业联合会、深圳市企业家协会联合前瞻产业研究院,共同编撰并发布了《2025深圳500强企业发展报告》。

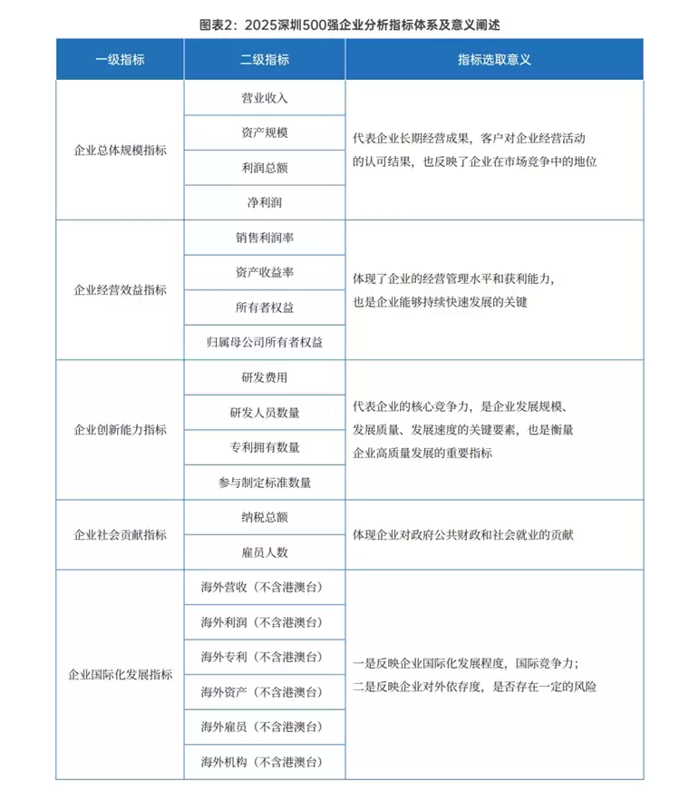
在深圳市企业联合会的指导下,作为更懂产业的科技型决策智库,前瞻产业研究院依托6600+产业研究经验、1200余名专家顾问组成的智囊团队、六大自研数据库的多维专业信息,采用科学的评估体系与方法,围绕深圳各行业龙头企业总体规模、经营效益、创新能力、社会贡献、国际化发展五个主要领域展开深入剖析,以推动深圳企业高质量发展,提升企业影响力和品牌形象,为企业可持续增长注入新动能。

根据《2025深圳500强企业发展报告》,2025年深圳500强企业背后呈现出几个值得关注的发展趋势:
一、经营状况回暖态势明显
2024年,500强企业总营收出现大幅下滑,但2025年深圳500强企业总营收增至111140亿元,同比增长0.44%。与此同时,500强企业的营收门槛持续攀升至7.52亿元,较2024年榜单的6.64亿元提升13.23%。尽管2024年榜单31.32%的增速创下五年新高,2025年榜单在高基数基础上仍保持两位数增长,且门槛绝对值创下近五年新高。

二、头部集聚效应显现
从多方数据来看,产业资源向头部企业集中的速度正在加快。营收方面,头部区间企业营收从61206亿元增至67481亿元,同比增速达10.25%;中段区间企业营收从10147亿元增至11138亿元,同比增速9.76%,两者增速均显著高于500强企业总体增速,且头部区间企业增速略高于中段区间。

资产方面,2024年深圳500强企业总资产484748亿元,2025年深圳500强企业总资产增至616086亿元,同比增长27.09%;其中头部区间企业(资产超万亿元)总资产从361518亿元增至479483亿元,增速达32.63%,显著高于总体增速。

利润层面,资源向顶端企业高度集中的趋势更为明显。头部3家千亿级企业利润规模远超其余497家企业的总和(其余企业合计利润约5680亿元),而近半数企业(亿万级以下)利润微薄甚至出现亏损,反映出企业盈利分化呈现两极化态势。头部企业借助核心竞争力、市场垄断地位或高附加值业务获取巨额利润,多数企业则面临盈利压力。

三、民营企业活力凸显
民营企业在500强中数量占比达70%(制造业领域尤为突出),实现营收占比超45%;新上榜企业中民营企业占比超过70%,且在高端医疗器械、机器人等细分领域表现活跃,成为创新与市场开拓的主力军。

深圳以其鼓励创新、宽容失败的社会氛围,加上持续迭代的营商环境,吸引了大量人才汇聚,促使民营企业活力迸发,推动其营业收入持续攀升。2024年民营企业营业收入为52448亿元,同比增长10.38%,高于500强企业平均增速。民营企业利润总额也从2024年的4501.45亿元增长至2025年的5002.10亿元,增幅为11.12%,同样高于2025年深圳500强企业整体增长水平。

四、制造业地位提升
2025年深圳500强企业分行业结构中,制造业以207家占据企业数量首位,占比41.40%,营收38998.66亿元,占比35.09%,是数量与营收规模双高的行业。从行业变动来看,制造业新上榜32家、名次上升79家,也是各行业最高,且保持不变的仍有8家,显示其在榜单中规模大且活力强,凸显制造业在深圳产业结构中的核心地位。

细分领域企业资产规模情况来看,智能网联汽车以8649.84亿元的资产规模和14.22%的增速表现突出;智能终端资产达4861.14亿元,增速19.39%,增长势头强劲;高端医疗器械、机器人资产增速分别为17.57%、16.79%,展现出较强的扩张活力。而高端装备与仪器、生物医药、安全节能环保资产同比下滑,其中高端装备与仪器降幅达2.50%,部分领域资产扩张面临一定压力。

除了以上基础维度外,《报告》中还聚焦“20+8”产业集群的分布、专精特新企业的表现以及现代服务业企业的发展等方面,探寻深圳企业在推动产业升级、强化创新驱动、优化经济结构等方面的最新成果。
在总榜单的基础上,《报告》还基于榜单企业的经营指标情况及所在经营领域部门别分类地分析得出了若干分榜单单,从而提供了进一步观察榜单企业的细分视角。
当前全球经济步入低增速常态,贸易保护主义抬头与地缘政治冲突加剧产业供应链重构,而人工智能等新技术演进的不确定性更让全球增长动能面临考验。中国正以科技创新引领新质生产力发展,在高质量发展转型中探寻更可持续的增长路径。
作为粤港澳大湾区核心引擎与全国改革开放前沿,深圳正处于“十四五”规划收官与经济特区建立45周年的关键节点,肩负着建设全球领先先进制造业中心、构建现代化产业体系的时代使命。
本报告不仅是对深圳企业发展成果的系统性复盘,更是为中国产业以创新驱动抢占全球竞争制高点绘就的“前瞻蓝图”。无论是为政府对接国家战略、优化产业政策提供参考,还是为企业把握市场机遇、应对全球风险提供指引,抑或是为园区精准招商、构建产业生态提供支撑,前瞻产业研究院都希望进一步发挥专业作用,搭建起连接当下与未来的桥梁。
点击链接领取→《2025深圳500强企业发展报告》
前瞻经济学人APP 产业观察组
免责声明
游乐网为非赢利性网站,所展示的游戏/软件/文章内容均来自于互联网或第三方用户上传分享,版权归原作者所有,本站不承担相应法律责任。如您发现有涉嫌抄袭侵权的内容,请联系youleyoucom@outlook.com。
同类文章
第二届食材供应链峰会:观麦数字化方案引领行业生态化升级
深圳圣淘沙酒店内,一场聚焦食材供应链变革的行业盛会引发广泛关注。在“现代供应链”被写入国家战略规划的背景下,第二届食材供应链产业峰会由观麦科技联合亿欧共同主办,汇聚了产业链上下游的领军企业与创新力量
OPPO Find X9火山引擎升级AI,旅行摄影与数据安全新体验
OPPO近日正式推出Find X9系列智能手机,以移动影像技术的全面革新为核心,通过深度融合AI能力,重新定义手机摄影体验,同时强化数据安全防护机制,为用户打造兼具创作自由与隐私保护的智能终端新标杆
易控智驾与同力重工共推EQ100E,开启矿山无人运输原生时代
第二十一届中国国际煤炭采矿技术交流及设备展览会在北京盛大启幕,易控智驾与同力重工联合推出的分布式动力纯电无人驾驶矿卡EQ100E成为全场焦点。这款全球首发的智能装备,标志着矿山运输正式进入“整车原生
汽车座椅电机润滑脂选择指南:结构与需求适配方案详解
汽车座椅电机作为实现座椅电动调节的核心组件,承担着驱动水平移动、高度调节及靠背角度变化等关键功能。其运行环境复杂多变,对配套润滑脂的性能提出严苛要求。如何针对不同结构选择适配的润滑方案,成为工程师面
港服PlayStation双11提前开抢:主机游戏最低2.6折起
PlayStation香港服宣布,一年一度的双11购物节将于10月31日正式开启,部分商品折扣低至2 6折。此次活动涵盖PS5主机系列、周边配件及多款热门游戏,为广大玩家带来实质性优惠。本次促销重点
热门教程
更多- 游戏攻略
- 安卓教程
- 苹果教程
- 电脑教程








