小米汽车端到端辅助驾驶体验:周末门店开放,全程0接管成亮点
记者从可靠消息渠道了解到,小米汽车计划在本周末开启全国部分门店的端到端辅助驾驶功能公开体验活动。这套系统能够实现全场景零接管智能驾驶,此前尚未向普通用户开放过测试。
免费影视、动漫、音乐、游戏、小说资源长期稳定更新! 👉 点此立即查看 👈

此次开放体验的车型涵盖小米SU7全系以及尚未正式上市的YU7。技术团队透露,YU7搭载的辅助驾驶系统算力较现有车型提升显著,尤其是在复杂路况处理方面表现更为出色。SU7高配版本与YU7采用相同算力平台,而标准版因未配备激光雷达,算力为84TOPS,部分辅助驾驶功能实现存在差异。
根据最新技术文档显示,新系统针对高速公路场景的导航辅助功能进行了专项优化。升级后的版本在行驶稳定性方面有明显提升,系统对方向盘的控制更为平顺,驾驶员主动介入的频率明显降低,整体驾乘舒适度获得改善。不过技术团队特别强调,当前系统仍属于辅助驾驶范畴,驾驶员需要全程保持注意力集中,随时准备接管车辆控制。
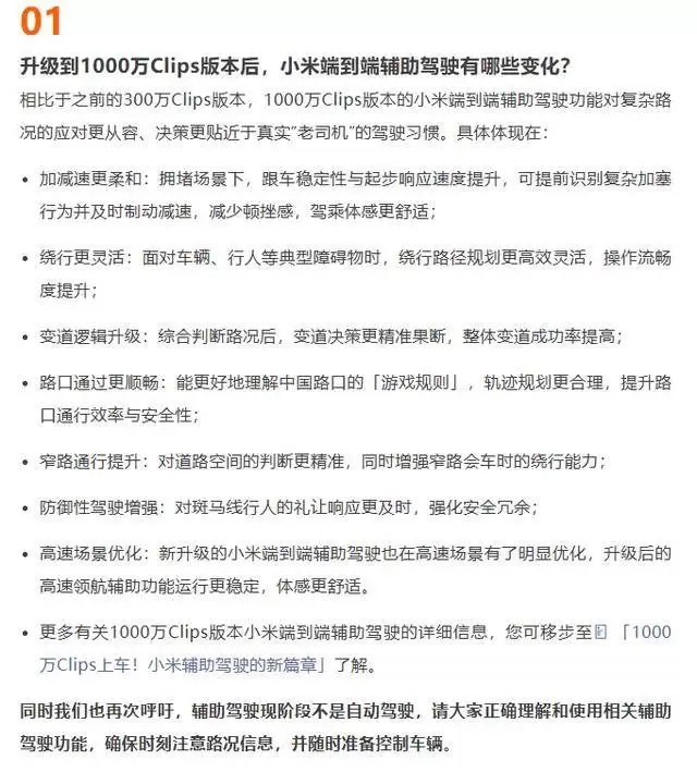
此前在7月29日,小米汽车已向SU7 Pro、Max及Ultra车型推送了1000万Clips版本的辅助驾驶系统。该版本重点强化了感知算法与决策逻辑,通过海量真实路况数据训练,使系统对特殊交通场景的应对能力得到增强。

在最新发布的用户指南中,小米汽车安全团队通过具体案例说明了辅助驾驶系统的使用边界。例如在施工路段、恶劣天气及交通管制场景下,系统可能会触发安全接管提醒。技术专家建议用户充分了解功能限制,避免过度依赖自动化系统。
游乐网为非赢利性网站,所展示的游戏/软件/文章内容均来自于互联网或第三方用户上传分享,版权归原作者所有,本站不承担相应法律责任。如您发现有涉嫌抄袭侵权的内容,请联系youleyoucom@outlook.com。
同类文章
AI能从单份血样检出多种神经疾病
来源:科技日报科技日报讯 (记者刘霞)由瑞典隆德大学领衔的国际研究团队,研发出一款新的人工智能(AI)模型。该模型仅需一份血液样本,便能精准识别多种神经退行性疾病。团队期望,该AI模型未来能实现“一
褪去虚火,脑机接口方能释放长远价值
来源:科技日报2026年开年,马斯克宣称脑机接口产品将于年内启动量产,引爆全球市场情绪。国内资本随即扎堆追捧,脑机接口相关概念股大幅走高,行业短期炒作虚火蔓延。进入3月,脑机接口迎来多重利好:脑机接
黎万强、洪锋退出小米科技股东名单
人民财讯4月7日电,企查查APP显示,近日,小米科技有限责任公司发生工商变更,原股东小米联合创始人黎万强、洪锋退出,同时,注册资本由18 5亿元减至约14 8亿元。 企查查信息显示,该公司成立于20
新闻分析|“阿耳忒弥斯2号”任务为何只绕月不登月
新华社北京4月7日电 新闻分析|“阿耳忒弥斯2号”任务为何只绕月不登月 新华社记者张晓茹 美国东部时间6日18时40分许(北京时间7日6时40分许),执行美国“阿耳忒弥斯2号”载人绕月飞行任
“链接未来·智汇静安”区块链创新应用优秀场景分享(四)| 信医基于区块链与隐私计算的真实世界研究数据产品
聚焦数字技术,释放创新动能。为集中展示静安区区块链技术从“实验室”走向“应用场”的丰硕成果,挖掘一批可复制、可推广的行业解决方案,加速构建区块链产业生态闭环,静安区数据局特推出“静安区区块链创新应用
- 日榜
- 周榜
- 月榜
相关攻略
2015-03-10 11:25
2015-03-10 11:05
2021-08-04 13:30
2015-03-10 11:22
2015-03-10 12:39
2022-05-16 18:57
2025-05-23 13:43
2025-05-23 14:01
热门教程
- 游戏攻略
- 安卓教程
- 苹果教程
- 电脑教程
热门话题

