寒武纪网络是什么?背景、融资、技术与前景解析
什么是Cambrian Network生态?Cambrian Network未来前景如何?Cambrian Network能给我们带来什么?
免费的交易所推荐:
在人工智能(AI)与去中心化金融(DeFi)快速融合的今天,数据的获取、整合与分析已经成为推动金融决策智能化的关键。随着 Web3 生态系统的不断扩展,链上与链下数据的边界逐渐模糊,如何高效地利用这些数据,成为构建下一代金融基础设施的核心挑战。
Cambrian Network 正是在这一背景下应运而生。作为一个专注于链上与链下数据整合的 AI 基础设施协议,Cambrian Network 致力于为开发者和用户提供一个快速、全面且可验证的金融智能平台。通过支持多链网络和提供简单易用的 API 接口,Cambrian 不仅满足了当前人类指导型智能代理的需求,更为未来完全自主的智能代理生态系统奠定了基础。
本文将深入探讨 Cambrian Network 的核心功能、技术架构、应用场景以及发展路线图,分析其如何通过数据驱动的创新,推动金融智能服务迈向新高度。同时,我们也将展望 Cambrian 在 AI 与加密技术交汇点上的潜力,探索其为未来金融生态带来的无限可能。
Cambrian Network 是什么?
Cambrian Network 是一个创新的 AI 基础设施协议,专注于整合链上与链下数据,为用户提供全面的金融智能服务。其核心功能包括支持多链网络,提供实时和历史数据的访问能力,确保用户或自主智能代理能够第一时间获取市场动态。Cambrian Network 整合了链上数据,如wallet活动、DeFi 指标、价格波动预测等,以及链下数据,如社交媒体情绪、新闻、代码仓库分析等,从而消除了信息盲点。通过提供简单易用的 API 接口,Cambrian Network 使得开发者能够快速构建基于数据驱动的智能代理应用。
Cambrian Network 的愿景是构建一个支持自主智能代理的生态系统,推动金融决策的自动化与智能化。其使命是通过数据驱动的创新,为开发者提供强大的工具,帮助他们在快速变化的金融市场中占据优势。Cambrian Network 的应用场景广泛,包括自动化流动性管理、风险调整的投资组合再平衡、Alpha 生成代理、风险监控以及社交情绪分析等。
总而言之,Cambrian Network 通过整合链上与链下数据,为金融智能服务提供基础设施支持,推动自主智能代理的大规模应用。其创新的技术架构与广泛的应用场景,使其成为 Web3 金融领域的重要基石,有望为未来金融生态带来无限可能。
来源:https://x.com/CambrianNetwork
项目背景
团队成员
Cambrian Network 的团队成员具有深厚的区块链和人工智能技术背景,以下是团队成员的详细情况:
- Sam Green|创始人兼首席执行官(CEO)
Sam 是 Semiotic(The Graph 核心开发团队之一)的联合创始人兼首席技术官,该团队还开发了 Odos。他拥有强化学习博士学位,并在密码学领域工作了 5 年。
- Brian Berman|首席营销官(CMO)
Brian 拥有 11 年的营销经验,其中近 4 年专注于 Web3 领域。他曾在 The Graph 的 Edge & Node 团队担任产品营销人员。
- Tümay Tuzcu|索引与数据库首席工程师
Tümay 在 The Graph 中工作了 2 年,提升了数据覆盖范围和可访问性。此外,他在一家财富 500 强公司拥有超过 10 年的系统架构设计经验。
除此之外,团队成员大多来自 The Graph 和 Semiotic Labs 等知名区块链项目,具备深厚的去中心化数据索引和机器学习技术背景。团队累计在 The Graph 生态系统中工作了超过 13 年,拥有丰富的行业经验和技术能力。
融资情况
Cambrian Network 项目的融资如下(融资均为合并前的融资情况,合并后尚未融资):
- 截止至 2025 年 4 月 1 日 Cambrian Network 完成种子轮融资约 590 万美元。由 a16z Crypto Startup Accelerator (CSX)领投,Blockchain Builders 以及 The Graph 生态系统中的天使投资人参与了本轮融资。
Cambrian Network 核心技术
Cambrian Network 的诞生源于其核心团队在区块链数据和 AI 领域的深厚经验。团队成员大多来自 The Graph 和 Semiotic Labs 等知名项目,这些背景对 Cambrian 的技术选型和架构设计产生了深远影响。
来源:Gate.io
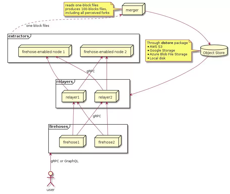
The Graph 的 Firehose 技术
Firehose 是 The Graph 生态系统中的一种高效数据提取技术,能够快速从区块链中提取和索引数据。Cambrian 利用这一技术,确保数据的实时性和完整性。
Firehose 直接从特别装备的区块链节点中提取数据,支持实时数据访问和处理,同时显著降低延迟。Firehose 将提取的数据存储在平面文件(Flat File)中,这些文件包含区块链中所有必要的历史数据(如区块体和收据)。平面文件是可共享的,并且可以通过简单的技术手段验证其真实性。
Firehose 为存储在平面文件中的区块提供了一个 gRPC 接口,用于流式传输数据。这种流式传输方式允许数据被多个端点消费,例如 Substreams 服务可以过滤特定事件并对数据进行转换。
通过这些特点,Firehose 技术为 The Graph 网络提供了强大的数据提取和索引能力,成为支持去中心化应用和智能代理的重要基础设施。
来源:https://firehose.streamingfast.io/architecture/data-flow
去中心化网络验证
Cambrian Network 的数据处理能力依赖于一个强大的去中心化验证网络,该网络由分布在全球各地的多个验证节点组成。这些验证节点共同承担着实时处理和验证数据的重要职责。验证节点首先从区块链网络中提取数据,并对其进行初步处理,确保数据的完整性和一致性。随后,通过共识机制对数据进行验证,从而确保数据的真实性和可信度。这种去中心化的验证方式不仅避免了单点故障,还显著增强了整个系统的安全性和抗攻击能力。此外,验证节点实时更新数据状态,确保用户和智能代理能够及时获取最新的市场信息。
Cambrian 的验证机制采用了一种从乐观验证逐步过渡到完全可验证的策略。在初始阶段,数据默认被认为是有效的,这使得数据能够快速进入系统,从而提高了处理效率。然而,如果某个验证节点检测到数据异常,它可以发起挑战。此时,其他节点将对有争议的数据进行重新验证,确保数据的正确性。随着技术的不断发展,Cambrian 计划逐步过渡到完全可验证的机制。届时,所有数据都将通过先进的密码学技术进行验证,从而确保其真实性和不可篡改性。这种机制不仅提升了数据的可信度,还为用户提供了更高的安全保障,确保他们在进行金融决策时能够依赖准确和可靠的数据。
API 接口
Cambrian 提供了一系列简单易用的 API 接口,旨在帮助开发者快速构建基于数据驱动的智能代理应用。这些接口的设计充分考虑了用户的使用体验,简洁明了,使得开发者能够迅速上手,无需经历复杂的配置和学习过程。同时,API 接口支持多种数据查询方式,无论是实时数据访问还是历史数据查询,都能满足不同应用场景的需求。此外,接口经过精心优化,确保数据传输的高效性和低延迟,这一点在高频交易和实时监控等场景中尤为重要,能够为用户提供便捷、快速的数据支持。
Cambrian 的 API 接口在多种应用场景中发挥着关键作用。例如,在自动化流动性管理方面,开发者可以利用 API 接口实时监控去中心化交易所(DEX)的流动性池状态,并根据市场动态自动调整流动性策略,以优化收益。在风险调整的投资组合再平衡中,智能代理通过访问历史数据和实时市场数据,能够自动调整投资组合,精准匹配投资者的风险偏好。对于追求超额收益的 Alpha 生成代理,开发者可以借助 API 接口整合链上和链下数据,生成深刻的投资洞察。此外,API 接口还支持实时监控杠杆头寸的清算风险,帮助用户及时采取措施避免潜在损失。在社交情绪分析领域,开发者可以利用 API 接口获取社交媒体情绪数据,深入分析市场情绪对资产价格的影响,从而为投资决策提供有力支持。
与传统 RPC 对比
Cambrian Network 在验证机制、数据处理能力、安全性、灵活性和效率等方面均优于传统的 RPC 验证机制。其去中心化的设计和高效的数据处理能力使其成为 Web3 金融领域的理想选择。
1.验证机制
- Cambrian Network:采用去中心化的验证网络,通过多个验证节点实时处理和验证数据,确保数据的可信度和安全性。其验证机制从乐观验证逐步过渡到完全可验证,初始阶段允许快速数据处理,同时通过挑战机制确保数据的正确性。
- RPC:通常依赖于中心化的服务器进行身份验证和权限控制,常见的验证方式包括基于令牌、用户名密码或数字证书的方式。
2.数据处理能力
- Cambrian Network:通过去中心化网络和高效的数据索引技术(如 The Graph 的 Firehose),能够快速提取和索引区块链数据,支持实时和历史数据的访问。在压力测试中,Cambrian Network 的平均 TPS 达到了 2000 以上,而传统 RPC 的平均 TPS 仅为 1000 左右。这表明 Cambrian 在高负载情况下能够更高效地处理事务。
- RPC:通常需要逐次验证每个请求,处理效率较低,尤其是在处理大规模数据时。
3.安全性
- Cambrian Network:通过去中心化网络和密码学技术,确保数据的透明性和可信度,避免单点故障。
- RPC:安全性主要依赖于身份验证和授权机制,虽然有效,但在面对大规模数据处理时可能存在性能瓶颈。
4.灵活性
- Cambrian Network:提供简单易用的 API 接口,支持实时和历史数据查询,开发者可以快速构建基于数据驱动的智能代理应用。
- RPC:通常需要开发者自行处理数据请求和响应逻辑,灵活性较低。
5.效率
- Cambrian Network:通过去中心化网络和并行处理机制,显著提升了数据处理效率,特别是在高频交易和实时监控场景中表现出色。在 Uniswap V3 的流动性调整场景中,Cambrian 架构下的智能代理能够在 1 秒内完成流动性池的调整,而传统 RPC 架构下的响应时间通常超过 5 秒。
- RPC:由于依赖于中心化服务器,处理效率受限于服务器的性能,难以满足大规模数据处理的需求。
来源:https://www.cambrian.org/
生态发展
Roadmap
- 时代 1:链上可验证时代
目标:提炼区块链和社交数据,转化为金融智能。
成果:Deep42 代理已部署,提供卓越的 DeFi 洞察。Cambrian Network 加速发展,采用独特共识机制,索引并验证实时和历史跨链金融数据。智能涵盖流动性、波动性、wallet活动和市场流量等数据点,为 DeFi 代理、应用程序和协议提供执行和降低风险的依据。
- 时代 2:链下融合时代
目标:将传统金融(TradFi)和社交数据引入链上,使 DeFi 能够利用现实世界的智能。
成果:Cambrian 通过挖掘链下世界的全球宏观经济状况,包括人类情绪以及从新闻和社交媒体信息中提取的 alpha 值,来提高市场效率。将 DeFi 从被动反应的系统转变为具有前瞻性和自我优化能力的系统。人工智能代理利用这些智能来执行前瞻性的金融行动,DeFi 参与者获得更准确的风险评估工具和机会洞察。
- 第 3 纪 元及以后:进化时代
目标:扩展数据类型,增加更多选择自由和灵活性。
成果:新的数据类型可能包括自愿的私有链下数据集,这将支持新的专有财务策略。随着 Cambrian 的发展,加密货币技术日趋成熟,并与全球经济无缝融合。Cambrian 正在加速实现其太阳朋克未来愿景,在那里,人类、人工智能和自然和谐共存。
来源:https://www.cambrian.org/
应用场景预测
以下是关于 Cambrian Network 应用场景的详细分析:
- 自动化流动性管理
Cambrian Network 通过其强大的数据整合和分析能力,为去中心化交易所(DEX)的流动性提供策略提供了优化方案。其自动化流动性管理功能能够实时监控市场动态,并根据价格变化自动调整流动性池中的资产分配。这种自动化管理不仅提高了资本效率,还降低了流动性提供者(LP)在价格波动时面临的无常损失风险。例如,在 Uniswap V3 上,Cambrian 的智能代理可以动态调整流动性头寸,确保在价格变化时仍能保持高效的资本利用率。这种能力对于流动性提供者来说至关重要,因为它减少了手动调整的复杂性和成本,同时提高了收益潜力。
- 风险调整的投资组合再平衡
Cambrian Network 提供了基于历史数据和实时市场数据的投资组合再平衡工具。这些工具能够根据投资者的风险偏好和市场条件,自动调整投资组合的资产配置。通过整合链上和链下数据,Cambrian 的智能代理可以预测市场趋势,并在适当的时候重新分配资产,以优化投资组合的表现。这种自动化再平衡策略不仅提高了投资效率,还降低了人为干预带来的潜在错误和情绪化决策的风险。例如,Aperture Finance 的意图仪表板数据显示,自动化再平衡策略已经处理了超过 23 亿美元的交易量,证明了这种策略在实际应用中的有效性。
- Alpha 生成代理(Agents of Alpha)
Cambrian Network 的 Alpha 生成代理(Agents of Alpha)利用链上和链下数据生成投资洞察,帮助用户在市场中获得超额收益。这些代理通过分析市场数据、新闻、社交媒体情绪等多维度信息,识别潜在的投资机会。例如,Cambrian 团队开发的 Deep42 代理能够实时分析链上和链下数据,为用户提供更精准的市场预测和投资建议。这种能力使得投资者能够在市场中占据优势,捕捉到其他人可能忽略的机会。
- 风险监控
Cambrian Network 提供了强大的风险监控工具,能够实时跟踪杠杆头寸的清算风险以及模因币(Meme Tokens)的历史数据。这些工具通过分析市场波动和流动性状况,帮助用户及时识别潜在风险,并采取相应的措施来降低损失。例如,Cambrian 的智能代理可以监控流动性池中的资产流动情况,并在价格波动超出预设范围时发出警报。这种实时监控能力对于高风险投资策略尤为重要,因为它能够帮助用户在市场剧烈波动时迅速做出反应。
风险分析
技术风险
Cambrian Network 的数据验证机制从乐观验证逐步过渡到完全可验证,这一过程虽然提高了数据的透明性和可信度,但也带来了验证节点之间的协调问题,可能导致数据一致性风险。此外,去中心化网络的验证节点分布全球,虽然增强了系统的抗攻击能力,但节点的网络延迟或故障可能影响数据处理效率,进而影响用户体验。
隐私保护与数据安全也是 Cambrian 面临的重要挑战,隐私工具的使用可能引发监管关注,而数据泄露或滥用则可能对用户信任造成严重影响。随着区块链技术的快速发展,Cambrian 需要不断更新其技术架构以保持兼容性,这可能带来技术债务和开发成本的增加。
在 AI 模型训练方面,Cambrian 面临链上数据偏见的风险,例如 MEV(Maximal Extractable Value)攻击可能导致数据污染,从而影响智能代理的决策。为应对这一挑战,Cambrian 引入了数据清洗机制,通过多源数据验证和异常检测来确保训练数据的质量。这种机制能够识别并过滤掉异常数据,确保 AI 模型在训练过程中使用的是准确和可靠的数据集。通过这种方式,Cambrian 力求在复杂的市场环境中提供更智能、更可靠的金融解决方案。
市场风险
在 AI 和 DeFi 领域,Cambrian Network 面临着来自其他 AI 基础设施协议和传统金融技术公司的激烈竞争。尽管 Cambrian 提供了创新的金融智能服务,但市场份额可能被更具资源优势的竞争对手抢占。
此外,市场对 Cambrian 产品的接受度仍存在不确定性,尤其是在用户教育和信任建立方面。金融市场受经济周期影响较大,经济下行可能导致用户对 DeFi 产品的需求减少,从而影响 Cambrian 的业务增长。Cambrian 还需要确保其技术能力与市场需求相匹配,否则可能面临用户流失和市场份额下降的风险。
监管风险
全球范围内对区块链和 AI 技术的监管环境存在不确定性,不同国家的监管态度差异较大。Cambrian 在全球范围内扩展业务时可能面临复杂的合规要求,例如隐私工具的使用可能在某些国家受到严格限制。隐私保护与合规性之间的平衡也是 Cambrian 需要解决的问题,过度的合规要求可能削弱其技术优势。
香港证 监会(SFC)发布的监管路线图对虚拟资产市场提出了更高的合规要求,包括优化托管、存储比例、保险赔偿机制及投资者准入规则,这可能增加 Cambrian 在香港市场的合规成本。此外,SFC 计划引入数据驱动的监控工具,以增强对市场范围内的监管能力,这可能对 Cambrian 的数据报送和交易透明度提出更高要求。
未来展望
随着区块链技术和人工智能的快速发展,Cambrian Network 在未来的发展中展现出巨大的潜力和广阔的应用前景。
在技术层面,Cambrian 将继续优化其数据整合能力,通过引入零知识证明(zkTLS)等先进技术,在保护用户隐私的同时,确保数据的透明性和可信度。这种技术将推动链上信用评分、低抵押借贷等功能进入主流市场。此外,随着 DeFi 交易范式的转变,Cambrian 将采用模块化和高性能架构,优化流动性、执行质量和 MEV 防护,从而支持更高效的订单簿交易和智能抵押品管理。
在市场层面,Cambrian Network 将通过其创新的金融智能服务,吸引更多用户和资金流入。与此同时,随着比特币 ETF 和加密货币战略储备的推出,传统金融机构将加速进入 DeFi 领域。Cambrian 将通过与这些机构的合作,推动其产品和服务的普及。此外,消费级 DeFi 应用的兴起,如加密支付卡等,正在从简单的提现通道演变为自托管智能合约wallet。Cambrian 将通过整合这些应用,为用户提供一个更便捷的金融体验。
监管层面,随着 DeFi 市场的成熟,监管政策将逐步明确和完善。Cambrian Network 将通过与监管机构的合作,确保其产品和服务符合当地法律法规,从而获得更广泛的市场接受度。同时,Cambrian 将在隐私保护和合规性之间找到平衡,通过引入合规的隐私工具,满足监管要求,同时保护用户数据。
通过这些努力,Cambrian Network 将在技术、市场和监管三方面持续创新和优化,为用户提供一个更智能、更高效的金融解决方案。在未来的 DeFi 市场中,Cambrian 将占据重要地位,成为推动金融智能化和去中心化的重要力量。
总结
Cambrian Network 作为一个创新的 AI 基础设施协议,致力于整合链上与链下数据,为用户提供一个全面的金融智能平台。通过其核心技术,如 The Graph 的 Firehose 技术和去中心化网络验证机制,Cambrian 确保了数据的高效提取、实时处理和可信验证。其应用场景广泛,包括自动化流动性管理、风险调整的投资组合再平衡、Alpha 生成代理、风险监控和社交情绪分析,为用户提供了强大的金融智能支持。
尽管 Cambrian 在技术、市场和监管三方面面临一定的风险,但通过持续的技术创新、市场拓展和合规管理,这些风险可以在一定程度上得到缓解。未来,随着区块链技术和人工智能的进一步发展,Cambrian Network 将在 DeFi 领域中占据重要地位,推动金融智能化和去中心化的普及。通过优化数据整合能力、扩展应用场景以及与监管机构的紧密合作,Cambrian 将为用户提供一个更智能、更高效的金融解决方案,成为 Web3 金融生态系统中的重要基石。
游乐网为非赢利性网站,所展示的游戏/软件/文章内容均来自于互联网或第三方用户上传分享,版权归原作者所有,本站不承担相应法律责任。如您发现有涉嫌抄袭侵权的内容,请联系youleyoucom@outlook.com。
同类文章
比特币测试长期支撑,多头背离酝酿筑底信号?
比特币回踩关键支撑区,这轮调整的“黄金坑”出现了吗? 近期,全球知名投资机构富达的全球宏观经济总监 Jurrien Timmer 在社交媒体分享的一张技术图表,引发了市场的广泛关注。图表清晰揭示,比特币价格正在 6 5 万至 7 万美元的核心区间内持续震荡。在经历了一场从 12 6 万美元高位回落至
ATOM币和Cosmos生态链是什么关系?ATOM币的核心作用是什么?
从“区块链互联网”到价值引擎:深度解析Cosmos生态与ATOM的价值逻辑 在波谲云诡的加密世界中,Cosmos生态以其“区块链互联网”的宏大构想独树一帜。这并非停留在白皮书上的蓝图,而是通过Hub与Zone架构及革命性的IBC协议,构建出的一个繁荣的异构区块链网络。作为这个网络的核心枢纽—Cosm
什么是EIP-4844?以太坊未来路线图解析
什么是EIP-4844?以太坊扩容革命的关键一步 在以太坊向着实现全球可扩展结算层的宏伟愿景迈进的过程中,每一次底层协议的升级都牵动着整个Web3世界的神经。近期,一个名为EIP-4844的提案引发了广泛关注,它被视为通往以太坊未来形态——Danksharding——的桥梁。本文将深入解析EIP-4
加密合约做多与做空:新手交易完全指南
加密合约做多与做空:新手交易完全指南 眼下的加密货币市场,行情瞬息万变,机会与风险并存。当大多数投资者还停留在现货买卖的认知层面时,加密合约交易已成为进阶玩家不可或缺的策略工具。其核心魅力何在?答案在于它为市场参与者开放了一个双向通道——无论牛熊,皆有可能捕捉利润空间。想要驾驭这一工具,深入理解做多
IOTA采用哪些加密技术保障安全?Curl-P-27漏洞是怎么解决的?
IOTA安全体系进化史:从自研算法到标准化加密的深度解析 在物联网和分布式账本技术领域,IOTA一直以其独特的Tangle结构引人关注。但技术架构的创新,往往伴随着安全路径的探索。这里,我们想梳理一下IOTA是如何通过多种加密技术——从基于哈希函数的签名、一次性签名方案,到其去中心化的核心数据结构T
- 日榜
- 周榜
- 月榜
相关攻略
2015-03-10 11:25
2015-03-10 11:05
2021-08-04 13:30
2015-03-10 11:22
2015-03-10 12:39
2022-05-16 18:57
2025-05-23 13:43
2025-05-23 14:01
热门教程
- 游戏攻略
- 安卓教程
- 苹果教程
- 电脑教程






