理想汽车科普:一体压铸结构维修难只是误区
12月17日消息,理想汽车材料技术负责人@吉超超有材 今日发文,针对“一体式压铸维修性很差”的说法进行了详细解释。
免费影视、动漫、音乐、游戏、小说资源长期稳定更新! 👉 点此立即查看 👈
关于维修性:
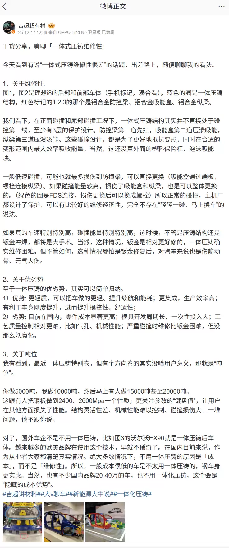
图1和图2展示了理想i8的后部及前部车身结构(手机标注,示意参考),蓝色圈出区域为一体压铸结构,红色标记的1、2、3部分则分别为铝合金防撞梁、铝合金吸能盒以及铝合金纵梁。
我们可以看到,在正面碰撞和尾部碰撞的工况下,一体式压铸结构其实并不直接处于碰撞第一线,其前方至少有3层保护设计。防撞梁作为第一道防线先行承担冲击,吸能盒作为第二道防线溃缩吸能,纵梁则是第三道防线溃缩吸能。这些碰撞设计,都是为了更好地抵抗变形,同时在适宜的变形范围内最大限度地吸收能量。当然,这还没算上外部的塑料保险杠和泡沫吸能块。
一般的低速碰撞,可能最多也就损伤到防撞梁,可以直接更换(吸能盒通过端板,螺栓连接纵梁)。如果碰撞能量较高,损伤了吸能盒和纵梁,也是可以整体更换的。(绿色的圈是FDS连接,损伤更换后可以换成螺栓)。所以正常的碰撞,主机厂都设计了保护,可以有比较好的维修经济性,完全不存在“轻轻一碰、马上换车”的说法。
如果真的车速特别高,碰撞能量特别大,这时候,不管是压铸结构还是钢板冲焊,都将是大型手术。当然,这种情况下,钢板是相对更好修的,一体压铸确实维修困难。但无论如何,这种情况哪怕是钢板修复后,对汽车来说也是伤筋动骨、元气大伤。
关于优劣态势:
至于一体压铸的优劣态势,其实可以简单归纳。
1)优势:更轻质,可以把车做得更轻、提升续航和能耗表现;更集成,生产效率高;有利于车身刚度提升,进而提升操控性、舒适性;
2)劣势:目前在国内,零部件成本显著更高;模具开发周期长、一次性投入大;工艺质量控制相对更难,比如气孔、机械性能;严重碰撞时维修比钢板困难,但没那么妖魔化。
关于吨位:
我有注意到,最近一体压铸特别卷,但有个方向卷的其实没啥用户意义,那就是“吨位”。
你做5000吨,我做10000吨,然后马上有人做15000吨甚至20000吨。
这跟有人把钢板做到2400、2600Mpa一个性质,更关注参数的“键盘值”,让用户在其他方面损失了性能。结构灵活性差、机械性能难以控制、碰撞损伤大… 一堆问题,他不跟你说。

注意到,他还谈到了国内外车企的不同策略。他表示,国外车企不是不用一体压铸,越来越多的欧美品牌在使用这个技术,比如沃尔沃 EX90 就是一体压铸后车身。

游乐网为非赢利性网站,所展示的游戏/软件/文章内容均来自于互联网或第三方用户上传分享,版权归原作者所有,本站不承担相应法律责任。如您发现有涉嫌抄袭侵权的内容,请联系youleyoucom@outlook.com。
同类文章
工信部发布防范 OpenClaw(“龙虾”)开源智能体安全风险“六要六不要”建议
工信部发布“六要六不要”,为OpenClaw(“龙虾”)开源智能体安全风险划出红线 近日,工业和信息化部网络安全威胁和漏洞信息共享平台发布了一份重磅文件,针对当前热门的OpenClaw(因其图标酷似龙虾,业内常昵称为“龙虾”)开源智能体,提出了清晰的安全使用指引——“六要六不要”。这份建议可不是空穴
荣耀 CEO 李健:荣耀机器人全栈自研,将聚焦消费市场
荣耀CEO李健详解机器人战略:全栈自研,聚焦三大核心消费场景 荣耀春季旗舰新品发布会圆满结束后,关于公司未来发展的蓝图更加清晰。在随后的媒体沟通会上,荣耀CEO李健不仅公布了年度销售目标,更首次系统性地阐述了荣耀在机器人领域的完整战略规划与市场布局。 在探讨机器人业务发展方向时,李健明确了荣耀的坚定
别只盯着“上门装龙虾赚26万”!看懂OpenClaw背后的“意图入口”大战
别再只关注“上门装龙虾赚26万”!深度解读OpenClaw背后的“意图入口”新战争 最近科技行业的热潮,充满了戏剧性的现实色彩。一只“红色龙虾”AI智能体搅动了整个市场:有人通过提供安装服务,收取每次五百元,短短几天就赚取二十六万元收入;腾讯大厦前甚至排起长队,大家竞相领取免费的安装体验权限。这场全
openclaw安装配置
一、系统要求 在开始安装 OpenClaw 之前,请务必确认您的计算机满足以下最低配置要求。这如同搭建房屋前检查地基,是确保后续安装流程顺利、软件稳定运行的前提。更高的硬件配置将为复杂任务处理和流畅体验提供有力保障。 操作系统:支持 Windows 10 及以上版本、macOS 最新稳定版,以及主流
自研第一个SKILL-openclaw入门
自研第一个SKILL:手把手教你开发openclaw自定义技能 当你成功构建好openclaw之后,如何让它真正“智能”起来?关键在于为其开发SKILL——这些技能是openclaw的“内功心法”,决定了它能帮你做什么、做多好。 本文将带你亲自动手,从零开始开发你的第一个openclaw自定义技能,
- 日榜
- 周榜
- 月榜
相关攻略
2015-03-10 11:25
2015-03-10 11:05
2021-08-04 13:30
2015-03-10 11:22
2015-03-10 12:39
2022-05-16 18:57
2025-05-23 13:43
2025-05-23 14:01
热门教程
- 游戏攻略
- 安卓教程
- 苹果教程
- 电脑教程



