赛力斯维权致博主胜诉拒赔3万被限高
1月4日,企查查APP显示一则最新动态,赛力斯汽车有限公司对杨某的一起诉讼案件有所进展。因被告杨某未按生效法律文书确定的期限履行给付义务,法院已对其采取限制消费措施。
案件流程显示,去年9月28日,赛力斯申请对杨某执行34129元款项。因杨某拒不执行,同年12月31日,赛力斯汽车再次向法院申请对杨某采取限制高消费措施。

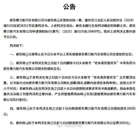
根据赛力斯汽车此前发布的维权公告可知,上述案件中的杨某,其持有的网络账号“老朱真的喜欢车”此前曾在网络平台发布侵权言论,因而遭到赛力斯汽车起诉。
经过审理,法院判决“老朱真的喜欢车”账号需在其主页置顶位置,以书面方式向赛力斯汽车赔礼道歉,并连续公示不少于90日。
同时,法院判决杨某赔偿赛力斯汽车侵权损失共计3万元,并承担公证费用3000元。


游乐网为非赢利性网站,所展示的游戏/软件/文章内容均来自于互联网或第三方用户上传分享,版权归原作者所有,本站不承担相应法律责任。如您发现有涉嫌抄袭侵权的内容,请联系youleyoucom@outlook.com。
同类文章
首批通过国家安全可靠测评的AI训练芯片名单公布 海思与摩尔线程入选
近日,国家信息安全测评中心与国家保密科技测评中心联合发布了《安全可靠测评结果公告(2026年第2号)》。这份依据《安全可靠测评工作指南V3 0》标准生成的权威名单,不仅是信创产业发展的最新成果展示,更标志着国产化评测体系迎来了一次里程碑式的关键扩容。 本次新一批通过安全可靠测评的国产芯片名单正式公布
西门子PLC通过EtherNetIP转Modbus TCP采集变频器数据
一、案例项目背景 在新能源动力电池包的智能化装配线上,电芯模组的输送与精准定位是关键一环。这条产线的核心动力源,是负责驱动输送皮带的施耐德 Altivar 320变频器。它本身很“聪明”,原生支持EtherNet IP协议,能实时反馈转速、负载电流等关键数据。 然而,产线的“大脑”——西门子S7-1
联想AI解决方案如何缩短制造业交付周期
在2026年汉诺威工业博览会上,联想与英伟达展示了生产级AI解决方案。该方案融合预测式与生成式AI,构建了覆盖数据、算法、执行的全链路智能闭环。在联想北美生产基地应用中,交付周期缩短85%,物流成本降低42%,生产效率提升58%,标志着制造业AI应用正从试点迈向规模化、深度化的生产级新时代。
蓝思科技如何通过三线战略革新科技制造模式
蓝思科技通过材料与工艺创新,在机器人、商业航天和AI算力领域实现关键突破。其高强钢关节件助力机器人轻量化与耐久性平衡;航天级柔性玻璃提升卫星太阳翼寿命与功率密度;可视化液冷机柜解决AI算力散热痛点,提升部署效率与安全性。这些创新推动产业从技术驱动向价值驱动升级。
RK3588开发板I2C功能复用配置与实现方法
在嵌入式系统开发中,如何高效利用有限的芯片引脚资源是硬件设计的关键挑战。IOMUX(输入输出复用)技术为此提供了解决方案,它允许开发者通过软件配置,将同一物理引脚灵活切换为GPIO、UART、I2C或SPI等不同功能接口。这极大地提升了硬件设计的灵活性和扩展性,但具体的配置流程往往因不同的SoC平台
- 日榜
- 周榜
- 月榜
1
2
3
4
5
6
7
8
9
10
相关攻略
2015-03-10 11:25
2015-03-10 11:05
2021-08-04 13:30
2015-03-10 11:22
2015-03-10 12:39
2022-05-16 18:57
2025-05-23 13:43
2025-05-23 14:01
热门教程
- 游戏攻略
- 安卓教程
- 苹果教程
- 电脑教程
热门话题

