双星创始人84岁与子决裂,家族内斗拒交棒美国经理人
1月5日消息,步入2026年开年,百年鞋企“双星名人”的控制权之争便上演了一场决裂大戏。
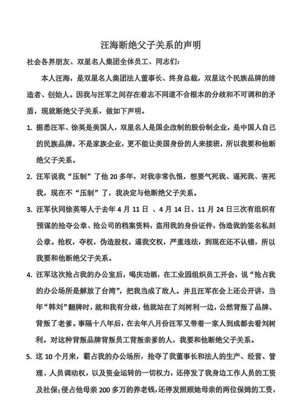
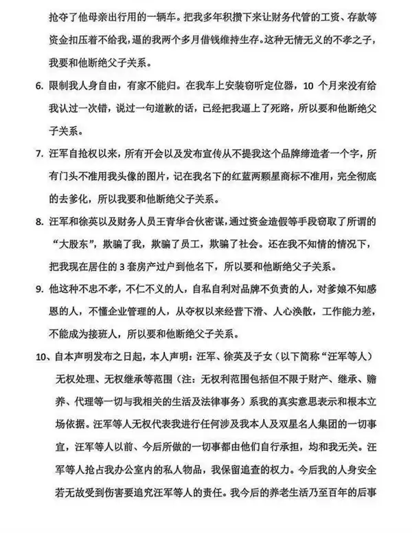
84岁的双星创始人汪海发布了一封公开信,正式宣告与儿子汪军、儿媳徐英断绝关系。
汪海在信中控诉对方多次“抢夺公章”、“逼迫宫让”,直指其“背叛品牌、背叛父亲”。
这封公开信里,汪海还详细列举了九条理由,痛斥绝不能将企业交到“拥有美国身份的人”手中。
汪海强调,汪军与徐英均为美国国籍,双星名人是属于中国人的民族品牌,绝不能由外籍人士接手传承。

公开资料显示,双星名人集团的前身是国营青岛第九橡胶厂,原本隶属青岛市重点国企——青岛双星集团。
其创厂于1921年,至今已有百年历史,是我国最早的制鞋工厂之一。
在汪海的带领下,20世纪80年代双星名人迅速崛起成为行业龙头,其运动鞋产品曾连续15年蝉联全国销量冠军。
2008年,双星集团完成改制,鞋服业务独立为双星名人集团。
据多家媒体报道,双方的矛盾首次曝光于2025年4月。
当时,一封署名为汪海的公开信在网络上流传,信中控诉儿子汪军、儿媳徐英及孙子汪梓栋通过“抢夺公章、限制人身自由”等手段逼迫交权。
信中称,2025年4月11日,汪梓栋曾限制汪海人身自由长达2小时,随后徐英、汪军带人闯入办公室,破坏监控设备、殴打工作人员、阻挠会议,企图抢夺公章但未能得逞。
次月,双星名人集团的微信公众号发文提到“总经理汪军代表新一届领导班子”,而其中已经不见汪海的身影。
此后,双方展开了长达半年多的“拉锯战”,直至汪海发布公开信,决心与对方断绝关系。



游乐网为非赢利性网站,所展示的游戏/软件/文章内容均来自于互联网或第三方用户上传分享,版权归原作者所有,本站不承担相应法律责任。如您发现有涉嫌抄袭侵权的内容,请联系youleyoucom@outlook.com。
同类文章
小米YU7 GT五款配色全曝光 千匹性能怪兽你选哪一款
5月20日,小米汽车正式发布了备受瞩目的高性能SUV——YU7 GT的五款车身颜色。这五种配色方案包括:深邃的车厘子红(金属漆)、沉稳的火山灰(金属漆)、经典的曜石黑、优雅的珍珠白以及充满科技感的钛金属色(金属漆),为消费者提供了丰富的个性化选择。 内饰设计上,新车精心打造了两种主题风格,以满足不同
乘客被遗漏仅赔百元起诉平台 官方回应上级处理中
近期,航空常旅客圈内的一起权益纠纷引发了广泛关注。事件起因于某出行平台与东方航空联合推出的“金银卡挑战赛”。根据活动规则,乘客在指定时间内购买特定机票并累计飞行8次,即可兑换东航金卡会员资格,享受包括优先值机、贵宾休息室在内的多项专属权益。 一位参与活动的乘客在支付七千余元完成全部飞行要求后,却迟迟
2026年空气净化器选购指南:实测除菌除霾效果排行榜
居家呼吸防护,从一台全能杀菌除霾净化器开始 如今,家用空气净化器已成为现代家庭保障健康呼吸的必备电器。但您是否了解,一台真正高效的净化器,仅仅能够去除雾霾是远远不够的。它更应扮演一位无形的“健康管家”,在静默运行中,高效滤除空气中的有害颗粒物,并强力灭活细菌与病毒。对于有老人、儿童或易敏感人群的家庭
iQOO 15T电竞旗舰发布:天玑芯3299元起售
iQOO发布15T性能旗舰,首发天玑9500Monster芯片,配备2K高刷屏与8000mAh大电池,主打游戏稳帧与超感触控。同推iQOOPad6Pro电竞平板,搭载骁龙8至尊版处理器及4K高刷大屏。手机首销价3299元起,平板4299元起。
地平线零之曙光Shadow试玩预告发布 5月22日开启二轮封测
《地平线:猎人集结》发布新角色“Shadow”试玩预告,展示其作为卡加族特工的敏捷身手与战术战斗风格。游戏将于2026年5月22日至25日开启第二次封闭测试,面向PC和PS5平台,采取限定名额预约制。
- 日榜
- 周榜
- 月榜
1
2
3
4
5
6
7
8
9
10
相关攻略
2015-03-10 11:25
2015-03-10 11:05
2021-08-04 13:30
2015-03-10 11:22
2015-03-10 12:39
2022-05-16 18:57
2025-05-23 13:43
2025-05-23 14:01
热门教程
- 游戏攻略
- 安卓教程
- 苹果教程
- 电脑教程
热门话题

