争议漫改爆款暂停播放:审核问题引发亿万关注与下架
新腕儿快讯
免费影视、动漫、音乐、游戏、小说资源长期稳定更新! 👉 点此立即查看 👈
1月7日消息,新腕儿了解到,此前因漫画堂指控而陷入侵权争议的爆款动画短剧《我在末世开超市,S级诡异抢着来上班》有了新的进展。
今天上午11点,灵境工作人员在分销工作群发布通知,称该剧目前已暂停投放。

通知显示,该剧因部分剧集审核问题暂时下架,暂时无法投放,现已紧急联系抖音版权中心直客处理,重新投放时间需等待通知,请先行暂停安排。
新腕儿此前曾报道,该剧的分销商每日大约可获得30万元利润。注:此数据非最新数据,仅供参考。
搜索剧名,该剧目前在抖音、红果均已无法搜索到。

抖音搜索结果。

红果搜索结果。

目前红果动漫热播榜。

此前红果动漫热播榜。

发布该动漫的账号已无显示。

此前,该剧集曾在灵境精品动漫剧场上线。
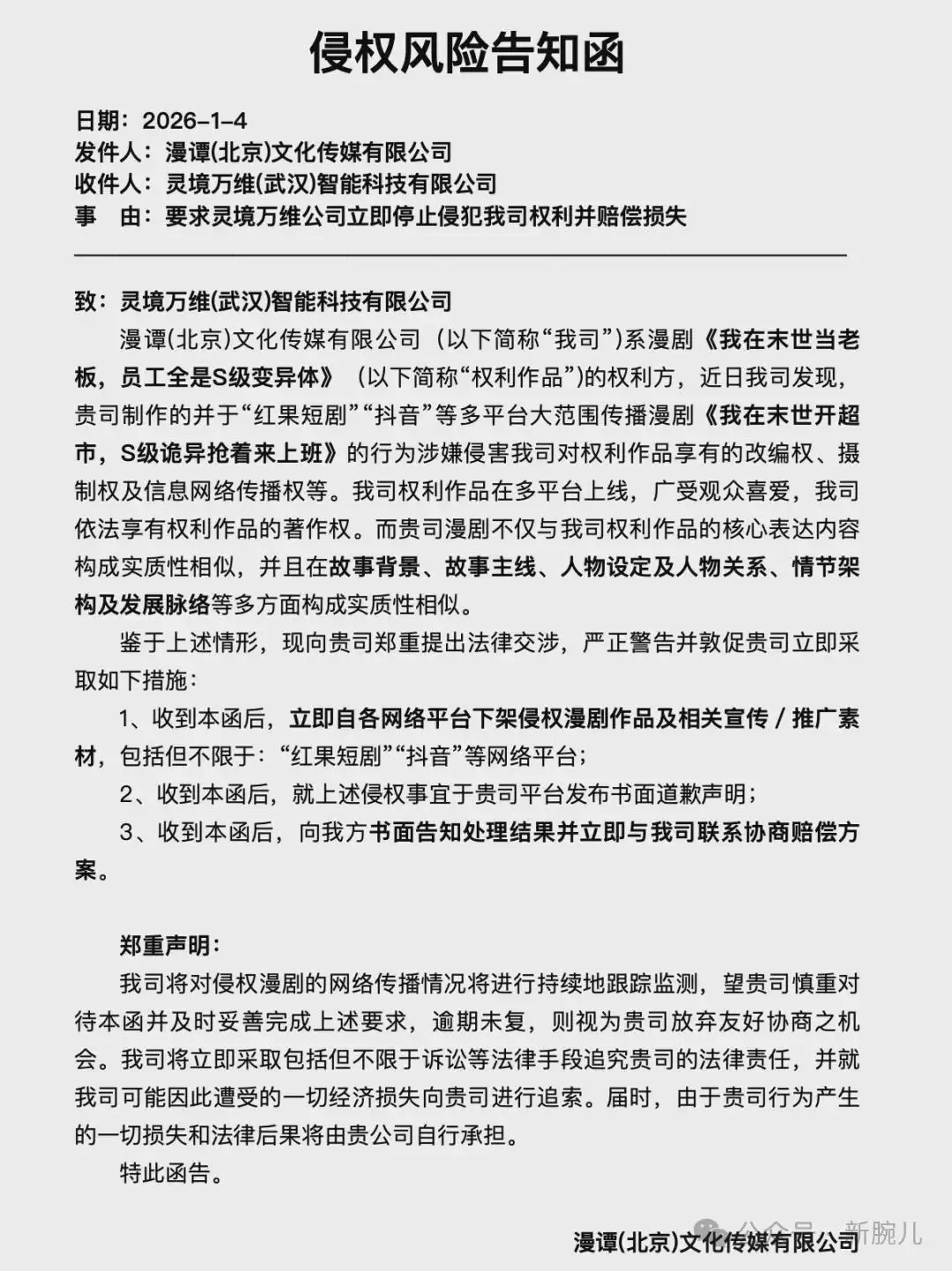
1月4日,漫画堂向灵境万维出示一则侵权风险告知函,内容为漫画堂“要求灵境万维公司立即停止侵犯我司权利并赔偿损失”。

漫画堂在告知函中表示,灵境万维制作的动漫短剧《我在末世开超市,S级诡异抢着来上班》(简称“我在末世开超市”)在各大平台上线,涉嫌侵害漫画堂对权利公司享有的改编权、摄制权及信息网络传播权等。
漫画堂还提到灵境万维上线的《我在末世开超市》在故事背景、故事主线、人物设定及人物关系、情节架构及发展脉络等构成实质性相似,要求灵境万维下架处理。
随后,灵境万维在公众号口径回应漫画堂的指责。

在漫画堂指责灵境侵权抄袭后,灵境曾在动漫剧有数公众号以脏话回应漫画堂。
新腕儿将持续跟踪该事件。我们再次声明,追踪此事并不代表新腕儿立场和观点,仅为传递更多信息。
2026新腕儿动漫大会(北京站)报名
扫码进群,紧跟新腕儿不迷路
游乐网为非赢利性网站,所展示的游戏/软件/文章内容均来自于互联网或第三方用户上传分享,版权归原作者所有,本站不承担相应法律责任。如您发现有涉嫌抄袭侵权的内容,请联系youleyoucom@outlook.com。
同类文章
朱珠40岁迎来事业巅峰大女主时代正式开启
《蜜语纪》热播引发共鸣,讲述全职主妇许蜜语重返职场后的自我重建。朱珠细腻演绎角色困境与觉醒,剧集突破“爽剧”模式,传递“年龄非束缚、人生可重启”的积极信念,鼓励女性保持独立与成长。
王暖暖解约后遭网友抵制流量反噬引发争议
王暖暖与MCN机构解约纠纷三天内迅速解决。她控诉高强度工作致晕厥,公司否认霸凌称系友好协商。舆论未一边倒支持,反出现“利用舆论”等批评,甚至模糊其受害者身份。事件反映公众人物享受流量红利也需承担义务,公众质疑商业行为虽正常,但恶意呼吁封杀已越合理尺度。
藏海传第二季海报发布一念之间覆手翻云
《藏海传Ⅱ》发布概念海报,配文“覆手翻云,只在一念”。该剧由郑晓龙、曹译文执导,肖战等主演。故事讲述稚奴经历家族变故后,隐忍十年,以“藏海”之名重返朝堂。他凭借技艺与谋略稳步晋升,旨在平息战乱,守护家国安宁。
德阳文旅短剧重生只为你爱可否重来拍摄地旅游攻略
文旅短剧《重生只为你爱可否重来》正在德阳拍摄。该剧讲述主角苏晚重生回到2008年,决心扭转命运,阻止母亲悲剧并创业反击仇人,与同样重生的爱人陈敬言并肩解开前世心结,最终共同打造商业版图。该剧由专业团队打造,并获当地多方支持。
正午阳光十大封神剧集排名人世间垫底琅琊榜位列第三
谈及国产电视剧的品质标杆,“正午阳光”无疑是业界与观众心中公认的金字招牌。“正午出品,必属精品”的口碑流传,虽有盛赞之誉,却也精准反映了其作品一贯的高水准。今天,我们就来深度盘点那些被观众誉为“封神之作”的正午阳光经典剧集。这份榜单,不以商业热度为标尺,而是聚焦于作品的时代穿透力、人性描摹的深度以及
- 日榜
- 周榜
- 月榜
1
2
3
4
5
6
7
8
9
10
相关攻略
2015-03-10 11:25
2015-03-10 11:05
2021-08-04 13:30
2015-03-10 11:22
2015-03-10 12:39
2022-05-16 18:57
2025-05-23 13:43
2025-05-23 14:01
热门教程
- 游戏攻略
- 安卓教程
- 苹果教程
- 电脑教程
热门话题

