罗马仕被供应商起诉追讨货款,一审判决支付1271万元
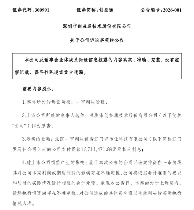
1月10日最新消息显示,A股上市公司创益通于1月9日晚间发布公告,披露了与江门罗马仕科技有限公司(简称“江门罗马仕”)及深圳罗马仕科技有限公司(简称“罗马仕”)之间合同纠纷案的一审结果。法院判决被告江门罗马仕应向创益通支付货款1271.15万元及相应利息。
免费影视、动漫、音乐、游戏、小说资源长期稳定更新! 👉 点此立即查看 👈

根据公告内容,双方于2024年10月签署了《采购协议》,约定由创益通根据罗马仕的要求生产移动电源等产品,并采取“月结60天”的付款方式。然而,自2025年3月至7月期间,创益通供货总金额超过1800万元,罗马仕仅支付了约230.26万元,仍拖欠货款1571.15万元。为此,创益通向法院提起诉讼,要求判令江门罗马仕等被告支付拖欠的货款及逾期利息。
创益通主营业务聚焦于精密连接器、连接线及精密结构件等互连产品的设计、研发与制造,其产品广泛应用于5G通信、新能源汽车、数据存储、医疗设备及消费电子等多个领域。
结合此前报道,罗马仕因充电宝起火爆炸风险,接连面临高校禁用、产品召回、民航禁令以及员工讨薪等一系列困境,公司经营陷入僵局。
1月4日曾有消息称,罗马仕内部已启动名为“重生计划”的重组方案,相关立项工作将于2026年1月正式启动。按照规划,公司力争在2026年第一季度完成资金引入与重组,并同步重新获取新的3C认证,以期全面恢复产品销售体系。
游乐网为非赢利性网站,所展示的游戏/软件/文章内容均来自于互联网或第三方用户上传分享,版权归原作者所有,本站不承担相应法律责任。如您发现有涉嫌抄袭侵权的内容,请联系youleyoucom@outlook.com。
同类文章
智谱GLM-5.1模型发布 SWE-bench评分全球领先 价格上调10%
智谱AI正式发布新一代大模型GLM-5 1。值得注意的是,在新模型发布的同时,模型聚合平台OpenRouter上的数据显示,智谱GLM系列全线模型的价格已悄然上调10%。 此次调价后,GLM-5 1在编程等核心场景的缓存命中Token定价,已基本与Anthropic的Claude 3 5 Sonne
自建Mac mini集群破解云端AI高成本难题
播客应用Overcast的创始人Marco Arment在2026年4月披露了一项关键的技术架构变革:他成功部署了一个由48台基于Apple Silicon芯片的Mac mini构建的本地服务器集群。这一部署的核心目标,是利用本地运行的语音转文字模型,全面替代对昂贵云端AI服务的调用,从而从根本上解
OpenAI首席科学家苏茨克维离职引发管理层震荡
近日,人工智能领域传来一则引人关注的消息:被业内誉为“GPT-4o之母”的OpenAI高管乔安妮·张(Joanne Jang)在社交平台正式发文,宣布结束其在公司长达四年半的职业生涯。作为赋予ChatGPT“灵魂”的关键人物,她的离去无疑为这家正冲刺IPO的AI巨头,蒙上了一层新的阴影。 核心人物:
Anthropic发布Mythos大模型 安全领域率先开放试用
2026年4月8日,人工智能领域迎来一个里程碑式进展:Anthropic公司正式发布了其新一代旗舰大模型Mythos的预览版。作为Claude系列迄今最强大的通用人工智能模型,Mythos凭借其卓越的编程能力与复杂逻辑推理性能,一经发布便成为行业焦点。更值得关注的是其独特的发布策略——通过名为“Pr
苹果谷歌联手Anthropic修复27年漏洞AI护航安全升级
人工智能在代码生成与逻辑推理领域的迅猛发展,正在深刻改变网络安全攻防的格局。近日,一项由AI领军企业Anthropic主导的重要倡议——“玻璃翼计划”(Project Glasswing)正式对外公布。该计划旨在联合全球顶尖科技力量,运用最先进的AI模型,抵御日益复杂化、智能化的AI驱动型网络攻击。
- 日榜
- 周榜
- 月榜
1
2
3
4
5
6
7
8
9
10
1
2
3
4
5
6
7
8
9
10
相关攻略
2015-03-10 11:25
2015-03-10 11:05
2021-08-04 13:30
2015-03-10 11:22
2015-03-10 12:39
2022-05-16 18:57
2025-05-23 13:43
2025-05-23 14:01
热门教程
- 游戏攻略
- 安卓教程
- 苹果教程
- 电脑教程
热门话题

