广西知识产权交易中心汇集多领域专利,赋能2025新能源汽车产业升级
近日,广西知识产权交易中心正式发布了《2025新能源汽车产业“双五星”专利推广手册》。这份手册由广西华南技术交易所精心汇编,汇聚了全国范围内多所知名院校及科研机构的创新成果,为新能源汽车产业的技术升级与进步提供了有力支撑。
免费影视、动漫、音乐、游戏、小说资源长期稳定更新! 👉 点此立即查看 👈

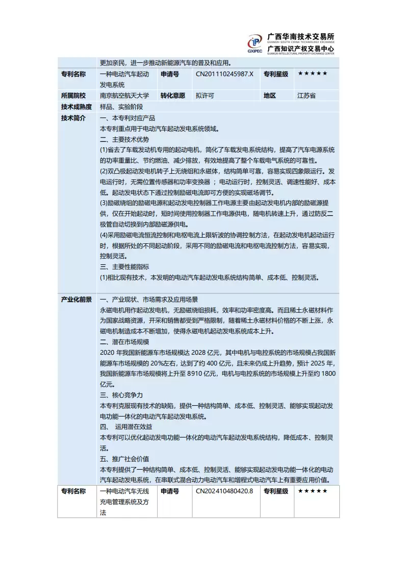
手册中收录的专利技术覆盖了新能源汽车产业的五大核心领域。在电池技术方面,涵盖了散热装置、防寒防冻设备、防爆性能检测以及均衡管理系统等关键技术。其中,结合风冷与水冷的高效散热方案、以及基于数字孪生技术的全生命周期管理方法,有效应对了电池安全性、续航能力及使用寿命等核心问题。充电技术领域同样亮点纷呈,无线充电、有线快充以及充电调度等技术的突破,特别是无线充电专利在异物检测和线圈对位优化方面的创新,以及充电调度技术对充电效率和电网兼容性的提升,为新能源汽车的充电便利性提供了坚实保障。

智能驾驶与控制技术是手册中的另一大重点。驾驶员安全评估系统、自动驾驶轨迹跟踪以及分布式驱动控制等技术的引入,通过光影模拟、多智能体协同等创新手段,显著提升了驾驶的安全性与操控的稳定性。车身与零部件技术方面,轻量化设计、柔性制造以及碳纤维材料应用等技术的运用,不仅优化了车身结构强度,减轻了整车重量,还提高了零部件的生产效率和整体质量。
手册中收录的多数专利具备市场应用广泛、技术优势突出的特点,不仅在新新能源汽车产业中具有直接的应用价值,还在智能交通、工业自动化、智能家居等多个领域展现出延伸应用的潜力。这些专利技术的推广与应用,将为新能源汽车产业的转型升级提供有力的技术支撑,推动产业向着更安全、高效、智能的方向持续发展。
游乐网为非赢利性网站,所展示的游戏/软件/文章内容均来自于互联网或第三方用户上传分享,版权归原作者所有,本站不承担相应法律责任。如您发现有涉嫌抄袭侵权的内容,请联系youleyoucom@outlook.com。
同类文章
赠 439 元 AppleCare Services 服务:iPhone 17 Pro Max 京东 8999 元发车
京东自营 iPhone 17 Pro 系列开学大促继续,手慢无的300元换新券别忘了领 关注iPhone 17 Pro Max的朋友们注意了,这款上市价9999元的旗舰,今天在京东平台有个不容错过的“组合拳”优惠。核心就一句话:想拿到最大力度补贴,“以旧换新”是必选项。 直接来看最诱人的部分:通过以
Sharkoon 旋刚推出双模全配列机械键盘 OfficePal K70W
Sharkoon旋刚推出双模全配列机械键盘OfficePal K70W 机械键盘市场又添新选择。日前,Sharkoon旋刚正式发布了旗下新款双模全配列机械键盘——OfficePal K70W。这款产品为用户提供了段落有声和线性静音两种轴体选项,值得一提的是,无论是哪种轴体,官方标称的按键寿命都达到了
极摩客 EVO-T2 系列小主机 3 月 12 日发布:搭载英特尔酷睿 Ultra X9 388H / X7 358H,GMK claw 小龙虾开箱即用
3月12日见!英特尔携Panther Lake登场,极摩客EVO-T2系列小主机同步亮相 消息已经传来:英特尔正式官宣,将于明日(3月12日)下午14:00举行第三代英特尔酷睿Ultra处理器新品分享会。届时,一系列搭载最新Panther Lake架构处理器的PC新品将揭开面纱。 这场发布会的看点,
追觅芯际连发三款芯片:涵盖手机、自动驾驶等领域,单颗算力高达 2000 TOPS
追觅芯际连发三款芯片:涵盖手机、自动驾驶等领域,单颗算力高达2000 TOPS 3月11日下午,在“AWE 2026芯片产业高峰论坛”上,一个备受业界关注的动态浮出水面:追觅科技的生态企业“芯际穿越”首次系统披露了其业务蓝图。一系列瞄准前沿的芯片产品集中亮相,涵盖了从手机处理器、自动驾驶芯片,到个人
vivo X300s 新机搭载 7100mAh 蓝海电池:第四代硅负极技术,是 X 系列迄今最大电池容量
vivo X300s 新机搭载 7100mAh 蓝海电池:第四代硅负极技术,是 X 系列迄今最大电池容量 三月中旬,手机圈又迎来一波新机预热。近日,vivo产品经理韩伯啸率先揭开了X300s的关键特性之一:这款新机将搭载一块容量高达7100mAh的蓝海电池。这个数字意味着什么?它不仅是vivo X系
- 日榜
- 周榜
- 月榜
相关攻略
2015-03-10 11:25
2015-03-10 11:05
2021-08-04 13:30
2015-03-10 11:22
2015-03-10 12:39
2022-05-16 18:57
2025-05-23 13:43
2025-05-23 14:01
热门教程
- 游戏攻略
- 安卓教程
- 苹果教程
- 电脑教程

