AgriDex:Solana赋能农业,革新全球贸易

AgriDex:Solana区块链如何改变农业贸易
2025虚拟币交易平台推荐:
- 欧易(OKX)交易平台(>>>进入官网<<<)(下载OKX的Android安装包)
- 币安(Binance)交易平台(>>>进入官网<<<)(下载币安Android安装包)
你有没有想过,区块链技术可以如何改变我们日常生活中的农业产业?AgriDex就是这样一个基于Solana的平台,它致力于将价值2.7万亿美元的农业世界引入区块链时代。Solana不仅仅是那些短命的meme币的舞台,AgriDex正在努力证明这一点。
AgriDex的核心优势
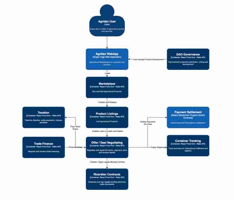
全球农业正经历着一场技术革命,效率的提升对所有人来说都是关键。然而,高昂的资本成本、食品质量标准不一、复杂的贸易路线以及欺诈风险,这些都是拦路虎。AgriDex通过去中心化市场来解决这些问题,它的核心优势包括:
打击食品欺诈:通过区块链技术提升食品可追溯性,减少欺诈行为的发生。
增强可追溯性:透明记录产品的来源、质量和可持续性信息,让消费者更放心。
促进公平准入:为生产者提供更公平的贸易环境,提高他们的利润率,这不仅仅是公平,更是必要的。
降低结算成本:利用区块链技术,将结算成本压低到0.5%以下,同时结算时间缩短到几秒钟,这对于依赖快速交易的农业市场来说是巨大的福音。
AgriDex不仅仅是一个平台,它是一个包容性的市场,支持透明交易、简化的KYB流程、多种货币结算、智能合约以及可持续性认证的可视化展示。
AgriDex的功能非常强大,包括实时交易跟踪、灵活的支付条款,以及支持所有国际贸易术语解释通则(Incoterms)。更令人兴奋的是,AgriDex通过NFT代币化农业商品,为投资者、农民和政府创造了新的价值空间。
团队与成就
AgriDex已经成功融资超过600万美元,团队成员来自金融、农业、法律和技术等多个领域,他们的专业知识为AgriDex的成功打下了坚实的基础。
AGRI代币经济学
AGRI代币是AgriDex的治理代币,它的用途广泛,包括治理投票、利润回购和重新分配。代币持有者不仅可以参与DAO治理,还可以决定代币的具体用途,比如市场洞察订阅、流动性池奖励、影响力农业基金、按需数据服务以及环境和社会奖励计划。
代币分配
AgriDex的总供应量为7500万个AGRI代币,初始价格设定为0.065美元。值得注意的是,代币分配不包含公开发行,这意味着早期参与者将有更多的机会获得这些代币。
总结
AgriDex利用Solana的技术优势,将现实世界资产(RWA)的概念扩展到农业领域,旨在革新全球农业贸易,提高效率,并推动可持续发展。这不仅仅是一个平台,而是一个承诺,一个对更公平、更透明、更高效的农业未来的承诺。
免责声明
游乐网为非赢利性网站,所展示的游戏/软件/文章内容均来自于互联网或第三方用户上传分享,版权归原作者所有,本站不承担相应法律责任。如您发现有涉嫌抄袭侵权的内容,请联系youleyoucom@outlook.com。
同类文章
香港批准亚洲首个Solana现货ETF,产品定于10月27日在港交所正式上市
香港证监会(SFC)已批准全球首个 Solana 现货交易所交易基金(ETF),由华夏基金(香港)发行,计划于 2025 年 10 月 27 日在香港交易所(HKEX)正式挂牌上市。
USDT全球用户突破 5亿,总供应量近 1,820亿美元
截至 2025 年 10 月 23 日,泰达币(USDT)在全球用户数量上已突破5 亿人,并且其总供应量接近1,820 亿美元。这一成就标志着 USDT 在全球数字金融体系中的主导地位,成为全球最广泛使用的稳定币。
Ethereum Fusaka升级进入最终测试网,引入 1,678万Gas上限
以太坊的 Fusaka 升级已进入最终测试网阶段,计划于 2025 年 12 月 3 日正式上线主网。此次升级引入了每笔交易最大 Gas 限制约为 16,780,000,旨在提升区块效率并为并行执行奠定基础。
相关攻略
热门教程
更多- 游戏攻略
- 安卓教程
- 苹果教程
- 电脑教程















