储能产业趋势解读:一文理清发展关键

上次分享的「一页纸」美股分析系列获得热烈反响,很多读者希望继续深入了解各行业的产业发展脉络。为此,我们推出全新的「一页纸」产业趋势专题,本期聚焦正在风口的"储能行业"。
(1)全球储能行业新格局
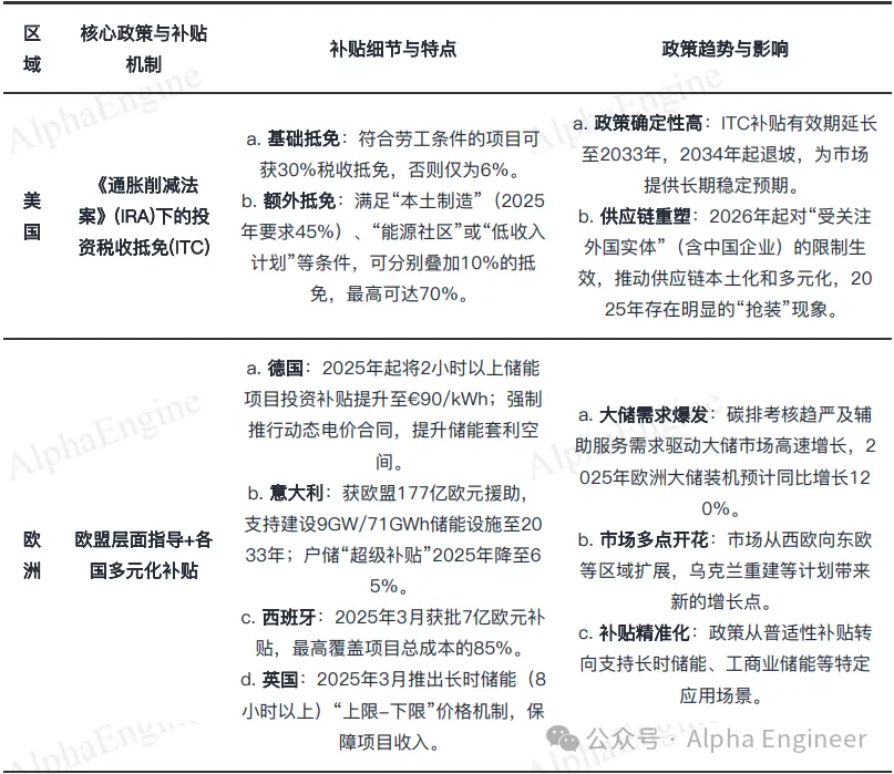
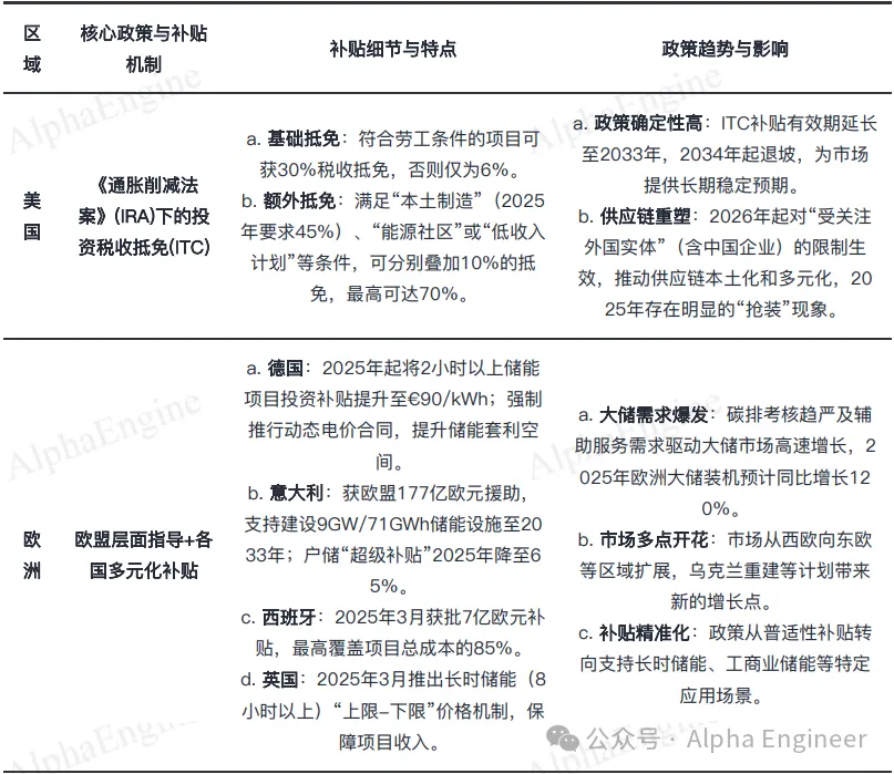
国内储能政策正发生方向性调整,"强制配储"逐步让位市场化机制。2025年初出台的136号文件取消了新能源项目的强制性储能配套要求,转而通过市场化手段释放储能的内在价值。
政策风向的转变伴随着具体行动:9月发布的《新型储能规模化建设专项行动方案》明确提出到2027年实现180GW以上的新型储能装机规模,预计拉动2500亿元直接投资。
海外市场的增长动能更为强劲:美国得益于《通胀削减法案》的税收优惠政策,储能建设如火如荼;欧洲则围绕《可再生能源指令》规划大规模项目,为高比例可再生能源并网做准备。这些政策红利为中国储能企业出海提供了黄金机遇。

(2)技术路线百花齐放
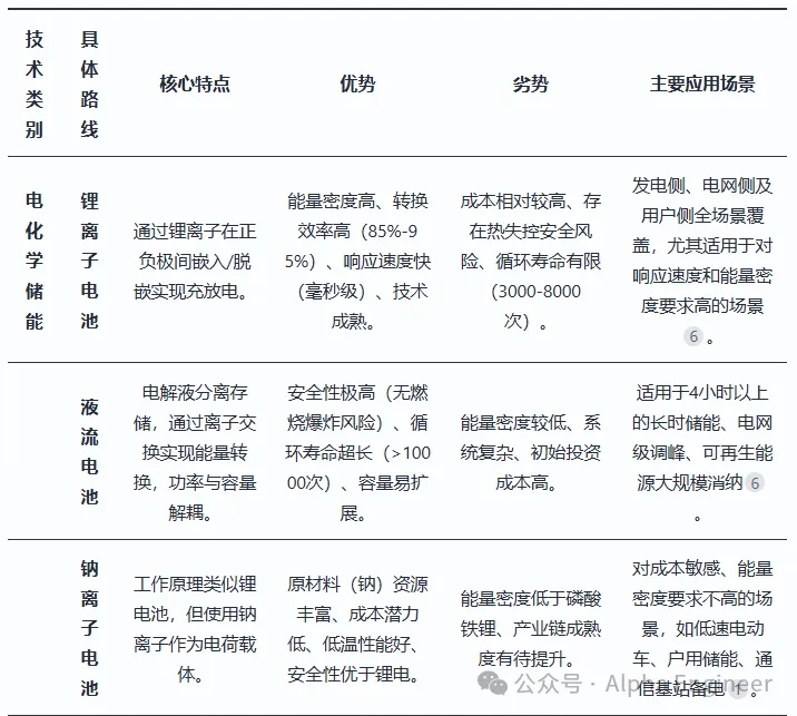
2024年中国储能市场迎来重要转折点:锂离子电池累计装机占比首超抽水蓄能,达到55.2%。电化学储能的崛起反映出其在灵活性方面的优势。
技术迭代持续推进:314Ah及以上大容量电芯加速普及成为降本关键;钠离子电池在成本敏感市场崭露头角;液流电池、压缩空气等长时储能技术也在政策扶持下稳步发展。


(3)市场增长引擎切换
全球储能市场正在经历快速增长期:2025-2030年预计年复合增长率将达19%。2025年装机需求预计288.2GWh,2030年有望突破826.4GWh。
值得注意的是,中东北非和拉美等新兴市场增速惊人,中东地区预计2025年增长500%,正逐步接棒传统市场成为新增长极。



(4)中国企业出海提速
2025上半年中国储能企业海外订单暴增246%,总量达163GWh。阳光电源依托全球化布局,在欧洲市场稳居领先地位;海博思创则以欧洲为突破口,计划2027年实现30%以上的海外出货占比。
(5)产业链竞争图谱
储能产业链可分为原材料、核心设备制造和系统应用三大环节。上游价格已现企稳回升迹象;中游企业加速分化,宁德时代等头部企业盈利优势明显。
下游应用主要分布在电源侧、电网侧和用户侧三大场景,市场规模持续扩大。




(6)核心部件量价齐升
2025年下半年起,电芯和PCS两大核心部件价格突破底部区间。电芯价格从0.24-0.25元/Wh回升至0.28-0.29元/Wh,PCS价格环比上调5%-10%。
价格回升背后是供需关系的根本改变:头部企业产能吃紧,交货周期延长,行业正迎来盈利拐点。

免责声明
游乐网为非赢利性网站,所展示的游戏/软件/文章内容均来自于互联网或第三方用户上传分享,版权归原作者所有,本站不承担相应法律责任。如您发现有涉嫌抄袭侵权的内容,请联系youleyoucom@outlook.com。
同类文章
问界ADS 4系统推送延迟,部分车型审批未通过
在华为智界与问界联合举办的秋季新品发布会上,终端业务负责人余承东宣布,问界全系车型正式迈入HUAWEI ADS 4技术时代。其中,问界M8纯电版车型在交付时即配备最新一代辅助驾驶系统,成为首批搭载该
恶霸鲁尼20周年揭秘:高压造就开放世界神作
2025年将迎来Rockstar Games推出的开放世界动作冒险游戏恶霸鲁尼发售二十周年。多年来,许多玩家一直期待这款经典作品能够推出重制或纪念版本。近日,一位曾参与开发的前成员透露,当年制作这款
苹果或暂缓Vision Pro Lite开发,转向智能眼镜研发
据彭博社记者马克·古尔曼披露,苹果公司近期调整了硬件研发战略,将资源集中投入智能眼镜领域,同时暂停轻量化Vision Pro头显的迭代计划。这一决策被视为对meta在该赛道持续发力的直接回应,两家科
特斯拉Model Y高性能版实现V2H/V2L双向充电应用
特斯拉近日宣布,旗下新款Model Y高性能版车型正式支持双向充电功能,涵盖车对家(V2H)与车对外放电(V2L)两大应用场景。这一功能通过搭配特斯拉专用充电口转接器实现,标志着特斯拉在电动车能源管
索尼《星鸣特攻》定价289元?新作射击游戏测评解析
索尼第一方射击新作《星鸣特攻(Concord)》在澳大利亚地区的PlayStation Store价格被泄露,售价为59 95澳元,约合39 99美元,人民币约289元。在游戏社区中,玩家们对这一价
热门推荐
热门教程
更多- 游戏攻略
- 安卓教程
- 苹果教程
- 电脑教程


















