新华保险前三季净利预计增长45%-65%,业绩大幅提升

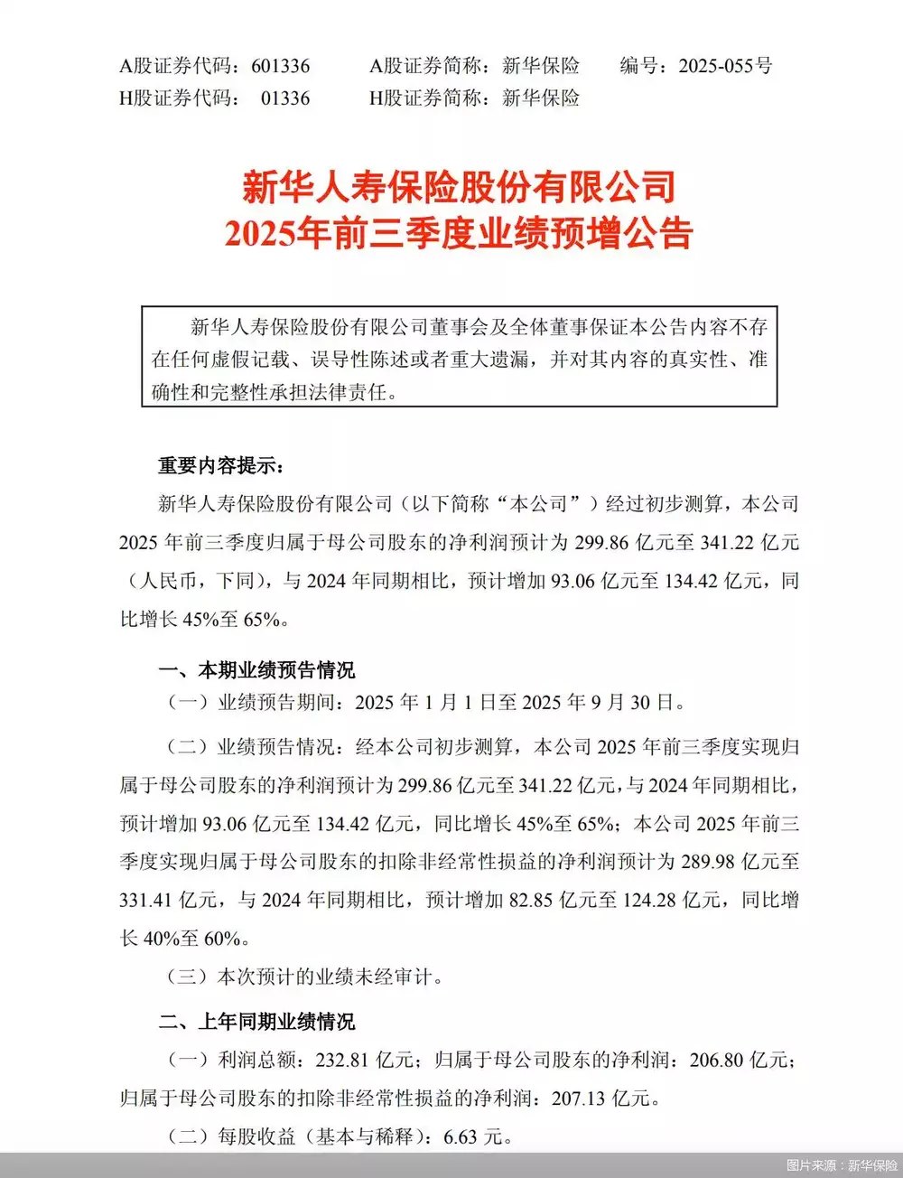
2025年10月13日,新华人寿保险股份有限公司披露前三季度业绩预增公告。根据初步测算,公司预计2025年1-9月实现归属于母公司股东的净利润299.86亿元至341.22亿元,较2024年同期增加93.06亿元至134.42亿元,同比增长45%至65%;扣除非经常性损益后的净利润预计为289.98亿元至331.41亿元,同比增幅达40%至60%。
新华保险指出,业绩提升主要得益于公司坚守金融国企责任,聚焦保险主业,贯彻“以客户为中心”理念,持续深化专业化、市场化改革。公司积极落实金融服务实体经济要求,扎实推动五大金融重点领域发展。
在保险业务方面,公司着力提升业务价值与品质,实施强基工程升级,强化制度经营与团队自主经营能力。通过产品、服务、科技等领域的系统化建设,加快推进分红险转型,坚定不移走高质量发展道路。同时,公司对中国经济长期前景充满信心,充分发挥保险资金长期性、稳定性优势,积极响应资金入市政策导向,持续优化资产配置,增配抗风险能力强的基础资产,夯实长期收益基石。
受益于前三季度资本市场稳步回升,公司在去年高基数基础上实现投资收益大幅增长,最终推动净利润实现显著提升。
免责声明
游乐网为非赢利性网站,所展示的游戏/软件/文章内容均来自于互联网或第三方用户上传分享,版权归原作者所有,本站不承担相应法律责任。如您发现有涉嫌抄袭侵权的内容,请联系youleyoucom@outlook.com。
同类文章
乐道L90量产破十万,大型SUV交付创行业新纪录
2025年10月15日,乐道汽车最新宣布其第10万台量产车正式下线,预计本周末将完成第10万台新车的交付。根据现场发布的信息,此次下线的车型为乐道L90。该车型自8月1日启动交付以来,不到两个月时间
2025年消费金融业高管大换血:20余家公司关键岗位迎新篇
近期,持牌消费金融行业迎来一波高层人事调整潮,多家机构董事长、总裁、总经理等关键岗位相继更迭。据不完全统计,2025年以来已有超过20家消费金融公司完成核心管理层变动,涉及招联、中银、湖北、蒙商等知
科大讯飞AI同传技术升级,发布翻译耳机遇迪拜展示新突破
科大讯飞在上海世界会客厅举办了一场以“对话世界,沟通无限”为主题的AI同传技术升级暨翻译耳机新品发布会,同时通过迪拜Gitex Global科技盛会的线上联动,向全球展示了中国AI翻译技术的最新成果
OPPO Find X9性能实测:游戏流畅度飙升,带来沉浸式体验
对于热衷手游的玩家而言,一部性能卓越的手机堪称征战虚拟战场的利器。近期,多款主打游戏体验的新机引发关注,其中OPPO Find X9凭借全能表现成为焦点,同时小米17系列、一加15及iPhone17
极致工业设计:解析索泰EN75060TC边缘计算工控机性能优势
随着人工智能(AI)的迅猛发展,AI技术正日益渗透至各行各业,广泛部署于多样化的终端设备之中,不仅为工作与生活带来极大便利,更实现了高效的信息处理与实时决策支持。在这一浪潮中,AI加速向边缘侧落地,
热门教程
更多- 游戏攻略
- 安卓教程
- 苹果教程
- 电脑教程



















