小鹏汽车季度财报创新高:销量营收毛利率齐升
11月17日,小鹏汽车正式发布第三季度财务报告。
免费影视、动漫、音乐、游戏、小说资源长期稳定更新! 👉 点此立即查看 👈


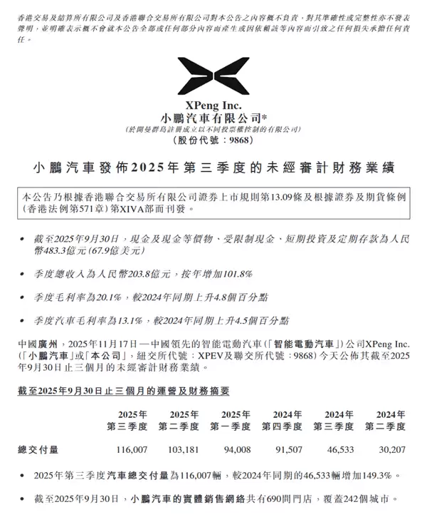
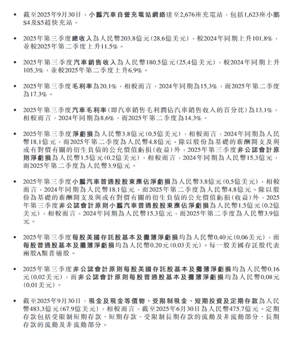
财报数据显示,小鹏汽车2025年第三季度实现营业收入203.8亿元,同比增长101.8%,环比增长11.5%。其中,汽车销售收入达到180.5亿元,同比激增105.3%,各项核心业务均实现翻倍式增长。
值得关注的是,第三季度小鹏汽车普通股股东应占净亏损收窄至3.8亿元,较2024年同期的18.1亿元亏损大幅改善。本季度毛利率攀升至20.1%,较去年同期提升4.8个百分点。
在销量表现方面,2025年第三季度汽车总交付量达116,007辆,较2024年同期的46,533辆实现149.3%的强劲增长。截至今年10月31日,小鹏汽车年内累计交付量已达355,209辆,创下历史新高。
小鹏汽车强调,2025年第三季度,公司在销量、营收、毛利率及在手现金等核心经营指标上均刷新历史纪录。
在其他业务板块,小鹏汽车三季度的服务及其他收入为23.3亿元,同比增长78.1%。公司表示,该部分收入增长主要得益于售后服务规模扩大,以及向其他汽车制造商提供的技术研发服务收入增加。根据与制造商达成的合作协议,小鹏汽车在第三季度已成功实现多个重要里程碑。
截至2025年9月30日,小鹏汽车持有的现金及现金等价物达483.3亿元,相较于2024年同期的357.5亿元实现显著增长。
对于未来发展,小鹏汽车预计今年第四季度的交付量将在12.5万至13.2万辆之间,同比增长约36.6%至44.3%。

游乐网为非赢利性网站,所展示的游戏/软件/文章内容均来自于互联网或第三方用户上传分享,版权归原作者所有,本站不承担相应法律责任。如您发现有涉嫌抄袭侵权的内容,请联系youleyoucom@outlook.com。
同类文章
AI能从单份血样检出多种神经疾病
来源:科技日报科技日报讯 (记者刘霞)由瑞典隆德大学领衔的国际研究团队,研发出一款新的人工智能(AI)模型。该模型仅需一份血液样本,便能精准识别多种神经退行性疾病。团队期望,该AI模型未来能实现“一
褪去虚火,脑机接口方能释放长远价值
来源:科技日报2026年开年,马斯克宣称脑机接口产品将于年内启动量产,引爆全球市场情绪。国内资本随即扎堆追捧,脑机接口相关概念股大幅走高,行业短期炒作虚火蔓延。进入3月,脑机接口迎来多重利好:脑机接
黎万强、洪锋退出小米科技股东名单
人民财讯4月7日电,企查查APP显示,近日,小米科技有限责任公司发生工商变更,原股东小米联合创始人黎万强、洪锋退出,同时,注册资本由18 5亿元减至约14 8亿元。 企查查信息显示,该公司成立于20
新闻分析|“阿耳忒弥斯2号”任务为何只绕月不登月
新华社北京4月7日电 新闻分析|“阿耳忒弥斯2号”任务为何只绕月不登月 新华社记者张晓茹 美国东部时间6日18时40分许(北京时间7日6时40分许),执行美国“阿耳忒弥斯2号”载人绕月飞行任
“链接未来·智汇静安”区块链创新应用优秀场景分享(四)| 信医基于区块链与隐私计算的真实世界研究数据产品
聚焦数字技术,释放创新动能。为集中展示静安区区块链技术从“实验室”走向“应用场”的丰硕成果,挖掘一批可复制、可推广的行业解决方案,加速构建区块链产业生态闭环,静安区数据局特推出“静安区区块链创新应用
- 日榜
- 周榜
- 月榜
相关攻略
2015-03-10 11:25
2015-03-10 11:05
2021-08-04 13:30
2015-03-10 11:22
2015-03-10 12:39
2022-05-16 18:57
2025-05-23 13:43
2025-05-23 14:01
热门教程
- 游戏攻略
- 安卓教程
- 苹果教程
- 电脑教程
热门话题

