DGX+Spark无法游戏?NVIDIA推荐DLSS+多帧生成方案
11月17日消息,NVIDIA为AI开发领域打造的桌面级AI超算设备DGX Spark自发布以来,一直是技术社区关注的焦点。用户们特别好奇它在游戏方面的表现究竟如何,毕竟这款设备主要面向AI工作负载设计。
免费影视、动漫、音乐、游戏、小说资源长期稳定更新! 👉 点此立即查看 👈
这款售价高达4000美元(约合人民币28425元)的设备,理论上具备1 PetaFLOP的AI运算能力,集成了20核CPU和Blackwell架构GPU,其设计初衷是运行AI开发环境而非传统游戏应用。
有用户尝试用这台设备运行《赛博朋克2077》,结果发现它的游戏表现并不理想。在1080p中等画质设置下,DGX Spark仅能达到50 FPS左右的帧率。

这一测试结果清楚地表明,作为面向AI工作负载的专业设备,DGX Spark的基础游戏性能远低于同价位的传统游戏PC。
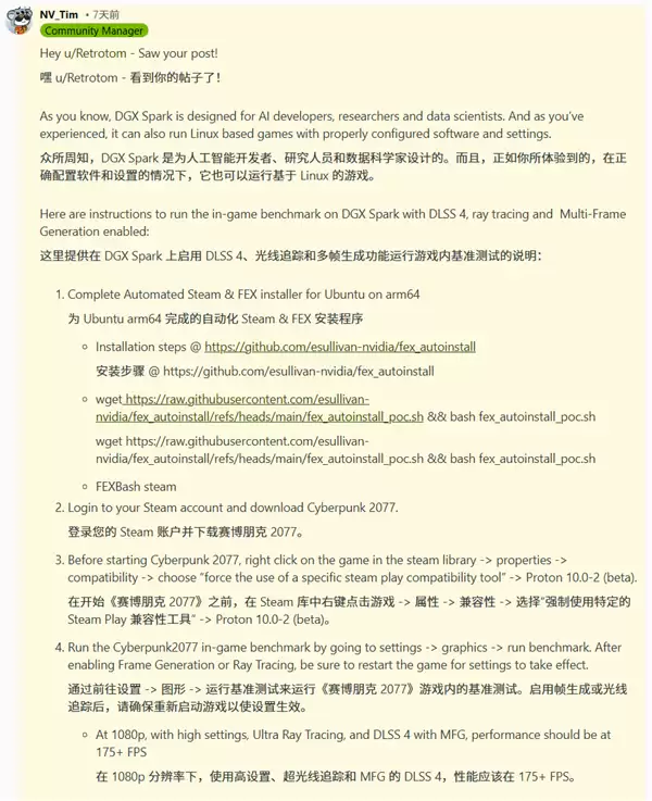
NVIDIA注意到社区对DGX Spark游戏性能的关注后,随即发布了一份简明指南,详细说明了如何提升其游戏表现。其中最关键的建议,就是启用DLSS和多帧生成技术。
NVIDIA表示,在开启这些图像增强技术后,《赛博朋克2077》在1080p高画质并开启Ultra光线追踪的苛刻设置下,帧率可以突破175 FPS。

游乐网为非赢利性网站,所展示的游戏/软件/文章内容均来自于互联网或第三方用户上传分享,版权归原作者所有,本站不承担相应法律责任。如您发现有涉嫌抄袭侵权的内容,请联系youleyoucom@outlook.com。
同类文章
AI能从单份血样检出多种神经疾病
来源:科技日报科技日报讯 (记者刘霞)由瑞典隆德大学领衔的国际研究团队,研发出一款新的人工智能(AI)模型。该模型仅需一份血液样本,便能精准识别多种神经退行性疾病。团队期望,该AI模型未来能实现“一
褪去虚火,脑机接口方能释放长远价值
来源:科技日报2026年开年,马斯克宣称脑机接口产品将于年内启动量产,引爆全球市场情绪。国内资本随即扎堆追捧,脑机接口相关概念股大幅走高,行业短期炒作虚火蔓延。进入3月,脑机接口迎来多重利好:脑机接
黎万强、洪锋退出小米科技股东名单
人民财讯4月7日电,企查查APP显示,近日,小米科技有限责任公司发生工商变更,原股东小米联合创始人黎万强、洪锋退出,同时,注册资本由18 5亿元减至约14 8亿元。 企查查信息显示,该公司成立于20
新闻分析|“阿耳忒弥斯2号”任务为何只绕月不登月
新华社北京4月7日电 新闻分析|“阿耳忒弥斯2号”任务为何只绕月不登月 新华社记者张晓茹 美国东部时间6日18时40分许(北京时间7日6时40分许),执行美国“阿耳忒弥斯2号”载人绕月飞行任
“链接未来·智汇静安”区块链创新应用优秀场景分享(四)| 信医基于区块链与隐私计算的真实世界研究数据产品
聚焦数字技术,释放创新动能。为集中展示静安区区块链技术从“实验室”走向“应用场”的丰硕成果,挖掘一批可复制、可推广的行业解决方案,加速构建区块链产业生态闭环,静安区数据局特推出“静安区区块链创新应用
- 日榜
- 周榜
- 月榜
相关攻略
2015-03-10 11:25
2015-03-10 11:05
2021-08-04 13:30
2015-03-10 11:22
2015-03-10 12:39
2022-05-16 18:57
2025-05-23 13:43
2025-05-23 14:01
热门教程
- 游戏攻略
- 安卓教程
- 苹果教程
- 电脑教程
热门话题

