长城汽车2025:后外援时代的自主之路

图片来源:长城汽车正式
如果一家公司,一年之内完成了近十次关键人事调整,甚至有一个品牌在九年里换了九位掌门人,那么这究竟是是解决问题的答案,还是问题本身?
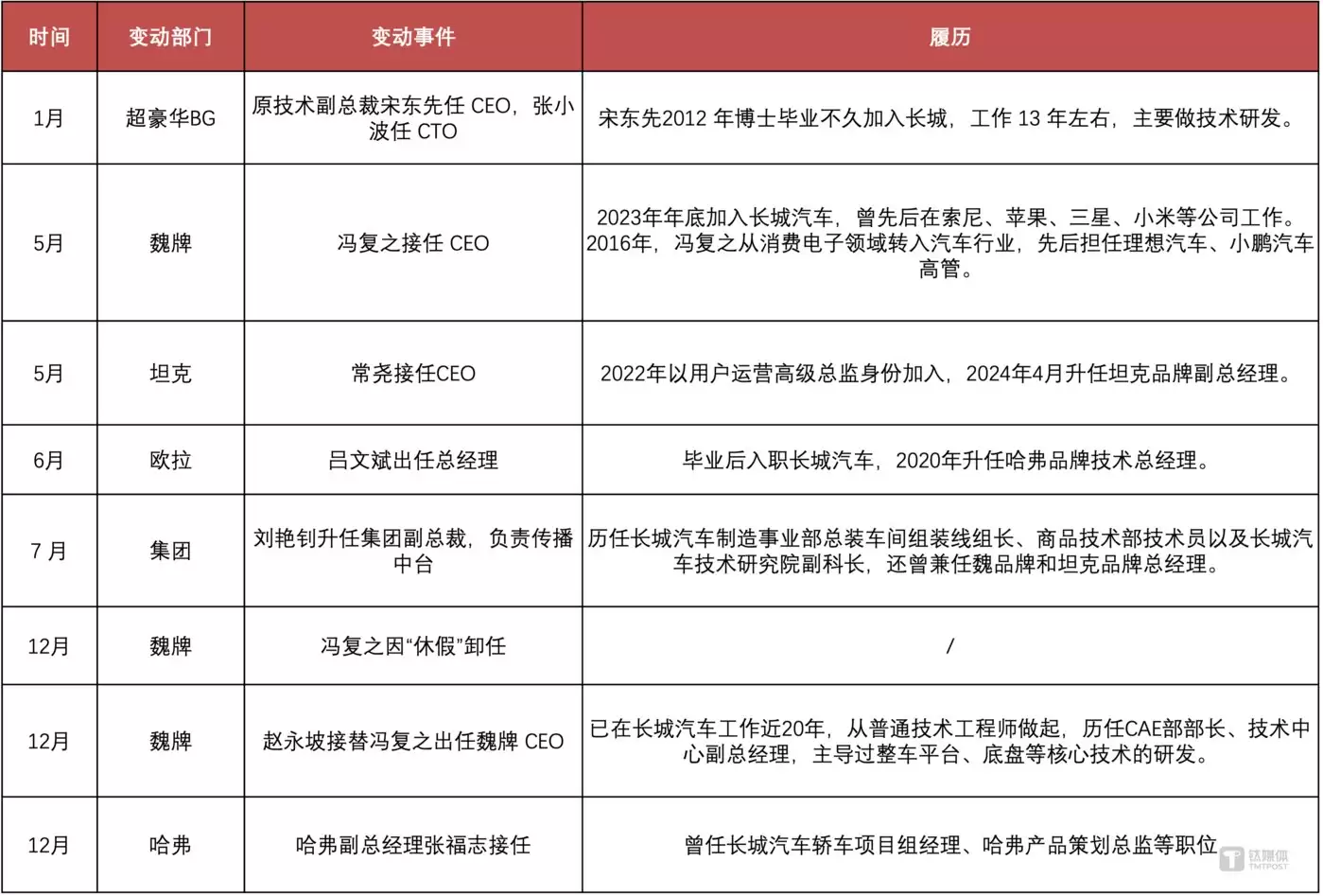
2025年,长城汽车进行了一系列密集的高层人事调整。从年初超豪车BG的高调组建,到年中核心品牌负责人的“内外交替”,再到年末五大品牌掌门人全部回归“本土派”,这场贯穿全年的人事“车轮战”,外部精英全面让位于拥有10-20年司龄的“本土派”, 同时结束了多个品牌由一人统管的局面。
表面上看,这是一系列岗位的替换;往深处想,这更像是创始人魏建军在行业剧变与内部焦虑的双重压力下,亲手推动的一次回调。但当我们把这一年的频繁变动放到欧拉八年七任“掌门人”、魏牌九年八换CEO的历史过程中去时,一个清晰的循环浮现出来:每一次引入“外援”的尝试,似乎总在短时间内,再次回到向“自己人”的回调。
人事的轮转背后,或许是一个更根本的命题:在剧烈变化的市场里,一家公司究竟相信什么,最终又会依靠什么。
五大品牌,全部“自家人”
2025年,长城汽车的高层人事变动,始于年初那项代号“001”的顶级任命。1月,长城汽车宣布成立全新的“超豪车业务单元”,董事长魏建军亲自挂帅董事长,技术副总裁宋东先转任CEO,张小波出任CTO。这步棋的目标明确:放弃主流市场的规模肉搏,专注于高品质、小批量的顶级车型研发。
随着行业竞争在上半年持续白热化,调整迅速传导至核心业务板块。6月,技术研发背景深厚的吕文斌接掌欧拉品牌,肩负起为这一女性新能源品牌强化产品力的重任。
更为关键的变动发生在7月。长期统管魏牌与坦克的“老将”刘艳钊升任集团副总裁,转而负责新整合的集团传播中台;与此同时,拥有新势力履历的冯复之空降,接掌正处高端化攻坚期的魏牌,而坦克品牌则交由内部成长的常尧独立运营。这一调整既拆解了过往的交叉管理,也为关键品牌引入了外部视角。
过去,像刘艳钊同时掌管魏牌和坦克,赵永坡兼顾哈弗与欧拉的“一人多岗”模式并不少见。这种安排虽利于资源协同,却也容易导致品牌定位模糊、决策链条冗长。今年的调整果断地终结了这种状态。7月,魏牌与坦克率先分设CEO;到了年底,五大品牌全部实现“一品牌一负责人”的清晰架构。
然而,这场开放性试验的周期并未持续太久。至12月年末,长城的人事布局做出了决定性回调。上任仅约7个月的外部经理人冯复之离任,魏牌CEO一职由在公司服役超过二十年、从技术一线成长起来的赵永坡接棒。同期,哈弗品牌也完成了内部交接。哈弗品牌总经理一职也由副总经理张福志接任。
至此,长城旗下五大核心品牌的舵手,全部由内部培养、深谙体系的技术或业务型“本土派”高管担任。

回顾历史,长城汽车与职业经理人的“磨合难题”几乎贯穿其转型历程。2016-2018年高端品牌初创期,长城首次系统性引入外部高管,不仅由外籍CEO严思主导魏牌初期高端化布局(任职近2年后离职),也同步为哈弗品牌引入外部营销人才优化渠道体系。这一阶段作为长城外部引才的首次大规模尝试,文化冲突已初露端倪,长城的决策集权模式与外企管理习惯之间的不兼容问题开始显现,为后续全集团的磨合困境埋下伏笔。
2018-2020年进入集团大规模引才期,柳燕、刘智丰、宁述勇、文飞等被称为“四大金刚”的职业经理人集中加盟,分别分管集团营销体系及魏牌、哈弗等核心品牌的品牌业务,但最终均陆续离职,最短任职时间仅3个月。
近十年的反复拉扯,最根本的是文化与管理模式的冲突。长城汽车内部根植着强烈的“军事化管理”色彩和“忠诚文化”,强调集权、纪律、成本控制和执行力,决策链条较长且最终拍板权高度集中。而外部引入的职业经理人多来自外资品牌或互联网新势力,他们习惯的是相对扁平、授权充分、鼓励敏捷迭代和用户导向的工作模式。这两种截然不同的组织哲学在具体运营中极易产生“水土不服”。 魏建军本人早在2016年就说过:“企业里面就是一把手核心,没有充分的民主,干好干坏都在一把手。”这种强势、高效、绝对服从的文化,是长城从地方小厂一路拼杀成 SUV 巨头的重要根基。
在此之上,外部高管常常面临“有责无权”的尴尬局面,尽管头衔光鲜,但在渠道改革、营销创新等重大事项上缺乏真正的最终决策权和资源调配权,导致改革举措难以落地。
同时,公司顶层对高端化路径存在焦虑,导致品牌战略缺乏延续性,从燃油豪华到智能混动,再到聚焦MPV,几乎每一任新帅都可能带来方向的微调。这种战略上的不连贯,叠加对短期销量极其严苛的考核(容错率极低),使得任何一位管理者都难以推行需要长期投入的深层变革,最终陷入“业绩压力-换帅-战略调整-再次承压”的恶性循环。
频繁换将还要销量说了算
在探讨长城汽车频繁人事变动的背后逻辑时,另外一个无法回避的维度就是销量。当我们把欧拉与魏牌过往的销量曲线与其管理层更迭的时间线重叠在一起会发现,销量的波动往往触发人事地震。

长城旗下五大品牌各月销量趋势
欧拉的故事是一个典型。这个曾经凭借黑猫、白猫迅速崛起的品牌,在2024年达到年销13.5万辆的高峰后,便因盲目冲高、停产走量车型等战略失误而急转直下。反映在数据上,便是2025年前五个月累计销量仅1.06万辆、同比暴跌近六成的惨淡局面。正是在这种销量崩塌的压力下,赵永坡的兼任模式被终结,技术出身的吕文斌在2025年6月上任。而他接手后的首要任务,就是止血回升。
从销量数据看,6月之后,欧拉的月销量从3283辆逐渐爬升,至9月达到6255辆的年内高点。这短暂的回升,固然有新品上市、价格调整等因素,但也与吕文斌推动的“去单一女性标签”、强化技术体验等初步改革带来的市场反馈不无关系。
然而,回望其“八年七任”的频繁记录,这种由换帅带来的短期反弹能否转化为可持续的上升曲线,仍有待观察。历史经验显示,若不能从根本上解决战略连贯性与产品竞争力问题,销量可能再次陷入“下滑-换帅-短暂回升-再下滑”的循环。
而魏牌的剧本,则更复杂。这个被寄予厚望的品牌,在九年里换了八位CEO。与之相伴的,是一条极其波动的销量曲线:从高峰时的近14万辆,滑落至低谷时的不足5万辆。这背后,跟战略方向的反复摇摆不无关系。魏牌的广告语从“中国豪华SUV”到“新一代智能汽车”,再到“家庭高端出行解决方案”,每一任新帅都试图烙下自己的印记,但品牌的核心价值却在一次次转向中变得模糊。消费者感到困惑,销量自然难以稳固。
今年年中,拥有新势力背景的冯复之空降,他精准地推出高山MPV,一举打开市场,让魏牌前11个月的销量增速接近翻倍,而他所主导的“长城智选”直营模式也已布局500多家门店。但颇有意味的是,仅仅几个月后,这位“外援”便离任,职位由在长城服役二十余年的技术老将赵永坡接替。
魏建军在前不久与钛度车库的交流中称,并不是我们辞退了人家,不让人家干了,是他们自己感觉到压力特别大。他还进一步分析说,一个汽车品牌CEO需要统管研发、生产、销售到服务的全链条,尤其在高端市场仍属“创业”的背景下,管理者必须是既懂传统制造、又精通数字化用户运营的复合型人才,这种人才的极端稀缺导致了岗位的高流动性。
反观赵永坡,从技术员一路爬到哈弗品牌的总经理,接手哈弗的第一款车是2024款哈弗猛龙。这次的换帅,或许站在长城的角度希望赵永坡能把在哈弗搞出“猛龙”、“大狗”这些爆款的经验,复制到魏牌身上,解决魏牌“渠道强、产品弱”的老毛病。然而,一个技术出身、自称不懂营销的人,是否能够经营好一个需要高度品牌溢价和用户情感连接的高端品牌,或许仍是未知。
纵观2025年长城的这一轮人事变动,我们或许可以这样理解长城的思路:当品牌陷入僵局、销量疲软时,它愿意尝试引入外部“鲶鱼”,用新思维冲击旧格局,寻求快速突破;而一旦新的战略方向被验证,产品上了轨道,它又会倾向于让内部“老师傅”接手,确保这艘快艇能在长城既定的航道和体系支持下航行。
车企换帅大潮下的不同答案
当我们将视野放宽,长城汽车选择的“本土派全面掌权”路线,与行业中其他主要玩家形成了鲜明对比,让我们看到了不同企业基于自身基因所做出的不同选择。
与长城几乎同步,众多跨国车企在2025年掀起了一场声势浩大的“本土化换帅潮”。但与长城重用内部老将的逻辑相反,它们的选择是“开门请外援”,将更多指挥权交给更懂中国市场的精英。例如,丰田打破了入华六十年的惯例,任命首位华人总经理李晖;北京现代也快速启用中方高管全面统筹业务。
面对中国电动车市场疾速变革,跨国巨头需要砍掉冗长的全球决策链条,让最熟悉本地战场的人拥有“开火权”,以应对中国品牌的激烈挤压。这与长城关起门来、倚仗“老师傅”的“内力驱动”模式,构成了方向相反但目的相似的应对策略。虽然都在追求市场响应效率,只是长城选择了内部体系的确定性,而跨国车企选择了外部视角的专业性。
将目光转回国内传统车企阵营,长城与老对手吉利之间,也呈现出“同源异流”的鲜明分野。如果说长城走的是“内部扎根、技术本位”的路线,那么吉利则是“开放整合、多元共生”。长城通过一套完整的内生培养体系,让技术出身的“老兵”掌管核心品牌,确保“全链条自主可控”在文化统一的土壤中稳定执行。吉利则凭借其长期的资本并购与全球化布局,构建了一个“内部培养与外部引进”双轨并行的策略。从吸纳沃尔沃、奔驰的全球精英,到赋予极氪等品牌高度自主权,吉利的策略更强调兼容并包,借助外部智慧实现快速突破。两种路径难分高下,长城追求的是技术驱动下的稳定转型,吉利则着眼于资源整合下的敏捷进化。
而当对比的坐标系切换到造车新势力,差异则体现在组织形态的底层逻辑上。以理想、蔚来为代表的头部新势力,其核心特征在于“创始团队深度绑定+极致扁平化架构”。它们的人事高度稳定,决策链条极短,这与其需要快速迭代、灵活试错的互联网基因高度匹配。长城在2025年虽有多轮调整,但本质是庞大传统体系的一次“谨慎系统优化”,希望在不引发剧烈震荡的前提下提升效率。即便是进行过类似架构调整的小鹏,其引入长城系人才的核心逻辑也是“跨界补短板”,与长城“内部优化强项”的出发点完全不同。
至此,长城汽车在2025年的这一轮人事动荡,似乎暂时画上了句号。外援退场,“本土派”全面接掌,组织重新回到自己最熟悉、也最擅长的运行方式之中。
但需要警惕的是,人事稳定本身并不等同于战略稳定,更不自动通向增长。频繁换帅的循环,或许可以靠“自己人”止住;真正的问题在于,当所有关键岗位都由体系内老将掌控之后,长城是否还能持续生成新的认知、新的方法和新的产品突破,而不是只是更高效地执行一套已经被市场反复检验过、但效果正在递减的旧逻辑。
换句话说,“本土派复位”究竟是一场组织效率的回归,还是一次路径依赖的加固,取决于这些“老师傅”能否在熟悉的体系内,做出不那么熟悉的改变。
如果他们能用更稳定的组织,换来真正更强的产品力和更清晰的品牌价值,那么2025年的人事回调,或许会被视为长城穿越周期前的一次必要收缩;但如果稳定的只是位置,而不是方向,那么这艘大船很可能只是从频繁调头,驶入了一条更安静、却同样封闭的航道。
市场不会为到底“自己人”或“外来者”买单,它只会为结果买单。
(文|引擎视角,作者|韩敬娴,编辑|李玉鹏)
游乐网为非赢利性网站,所展示的游戏/软件/文章内容均来自于互联网或第三方用户上传分享,版权归原作者所有,本站不承担相应法律责任。如您发现有涉嫌抄袭侵权的内容,请联系youleyoucom@outlook.com。
同类文章
DeepSeek V4代码能力全球第一成本仅为Claude的二十一分之一
2026年4月24日,DeepSeek正式发布了其新一代旗舰大语言模型V4系列,包含两个版本:性能旗舰V4-Pro(总参数1 6万亿,每个token激活约490亿)和性价比之选V4-Flash(总参数2840亿,激活约130亿)。 模型一经发布,我们立即将其接入实际工程环境进行深度评测。其表现令人惊
MIT新架构实现成本降九成准确率百分百挑战硅谷传统
当顶尖大语言模型智能体在企业数据环境中举步维艰,正确率甚至降至0%时,一项名为RUBICON的创新架构,通过引入一套简洁直观的查询语言,成功将任务准确率提升至100%。尤为关键的是,这一成就仅使用了规模更小、成本更低的模型。 当前AI应用领域存在一个显著的矛盾现象。一方面,科技巨头们致力于开发能够操
顺丰投资2亿美元布局机器人分拣技术将如何改变物流行业
2026年4月27日,具身智能赛道在同一天内迎来了两则重磅消息。星动纪元宣布完成超2亿美元新一轮融资,几乎同时,无界动力也官宣其天使轮累计融资额突破2亿美元。 其中,星动纪元的融资细节尤为引人注目。本轮融资由物流巨头顺丰集团领投,红杉中国、IDG资本等一线财务投资机构,以及科捷智能、东风产投等产业资
GPT Image 2 屠榜反超谷歌 奥特曼红色警戒五个月后
被Google压着打了半年,OpenAI这次的反击,终于打出了声响。GPT Image 2上线仅仅12小时,就强势登顶Arena文生图排行榜,并且以领先第二名Nano Banana 2多达241分的巨大优势,创造了该榜单有史以来的最大分差。用Arena官方的话说,这是一次“干净利落的横扫”。 具体来
AI四小龙市值缩水 大模型新贵崛起重塑行业格局
旧AI的故事,似乎已经写到了烂尾的章节。而新AI的传奇,才刚刚翻开序篇。那些曾经抢跑的四小龙,在时代的岔路口走偏了方向,如今已被远远甩开。 时间拉回到2024年12月30日的香港中环。 商汤科技创始人汤晓鸥站在港交所的铜锣前,举起了手中的木槌。那绝非一场普通的IPO,在场者无不将其视为中国AI产业的
- 日榜
- 周榜
- 月榜
1
2
3
4
5
6
7
8
9
10
相关攻略
2015-03-10 11:25
2015-03-10 11:05
2021-08-04 13:30
2015-03-10 11:22
2015-03-10 12:39
2022-05-16 18:57
2025-05-23 13:43
2025-05-23 14:01
热门教程
- 游戏攻略
- 安卓教程
- 苹果教程
- 电脑教程
热门话题

