19.79万元起售,增程版的新智己LS6能否打出“翻身仗”?| 智驾前线

智己不是做增程最早的那个,但却是从纯电转向增程技术最坚决的一个。
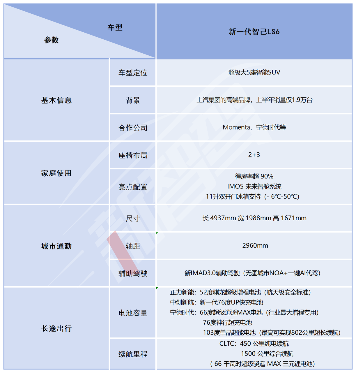
消息,9月10日,智己在上海正式举行了新一代智己LS6上市发布会,这款被冠以“新”LS6的车型,无论是外观、内饰,还是三电和智能化,都将“新”这个字展现到了极致。
作为上汽集团的唯一高端子品牌,智己成立近四年,但市场并没有给予足够的重视,同级定位的岚图、阿维塔、极狐都取得了月销量稳定破万的成绩,而智己虽然对外宣称是上汽集团的高端品牌,但上半年智己品牌销量却仅有1.9万台。
在理想、零跑、问界的相继验证下,增程已经被市场验证了其技术的可行性,在这一基础上,智己的坚决转向,无疑也给了品牌一次重新站在牌桌的机会。
也正因如此,新智己LS6选择了重新设计,在更显硬朗的车身内加入66度电池和“恒星”超级增程技术,并用电池终身质保承诺、纯电预售价低于增程版等策略去改变智己未来的命运。
自新智己LS6预售开启后,30分钟内,该车型就已经收到了超过1万的小订订单,在半个月后的成都车展上,更是宣布其小订订单超过3.8万台。
在9月10日的发布会上,智己也公布了进一步售价。据悉,新一代LS6共有纯电、增程两种动力形式。
新智己LS6纯电版车型共有五款配置:纯电 Pro版、Max版、Max+版、Ultra版,对应售价分别为19.79万元、20.99万元、22.99万元和26.99万元。
其还基于Max版本,推出续航里程802km,搭载75V超快充平台的Pro Max版车型,售价22.99万元。
增程版共有四款车型,分别为LS6 52 Pro版、LS6 52 Max版、LS6 66 Max版、LS6 66 Max+版,售价20.29万元起步。
最新透露,在发布会结束27分钟后,新智己LS6的大定数量已经达到了一万台。
据介绍,新一代智己LS6搭载的新一代灵蜥数字底盘,与上汽第三代中央集成电子电气架构深度融合,并整合了德国大陆MKC2线控制动系统、智慧四轮转向等硬件,配备前235后265鸳鸯胎,支持70mm大行程智慧空悬,能够克服各种路况。
其还升级了灵蜥矢量运动控制系统,高速变道稳定性比传统四驱提高了15%,在北方单侧湿滑路面,稳定性比传统四驱提高80%。
底盘方面,新智己LS6搭载了同级唯一的双向18°智慧四轮转向系统,实现转弯半径低至4.79米,使近5米长的中大型SUV兼具“大车的空间”与“小车的灵活”,在较为复杂的路段能够有更好的通过性。
以超级四驱版本为例,车长4937mm,转弯半径却只有4.49m,超过微型车五菱宏光mini的转弯半径。
此外,四驱版本的智己LS6在零到一百加速仅需3.48s,双电机峰值功率达到500kWh,作为一台大五座SUV车型,这一成绩显然足够亮眼。
续航方面,智己与宁德时代联合研发的动力解决方案,采用 800 伏高压平台技术,配备 66 千瓦时超级骁遥 MAX 三元锂电池,在 CLTC 工况下实现 450 公里纯电续航,综合续航里程突破 1500 公里。满油满电状态下的 LS6 成功完成北京至上海的往返测试,中途仅需一次补能,彻底打破了用户对新能源车型长途出行的顾虑。
值得注意的是,智己LS6采用的五款电池包,来自正力新能、中创新航、宁德时代三家动力电池厂商。
据悉,正力新能提供的52度骐龙超级增程电池,采用航天级安全标准;中创新航为纯电车型提供了新一代76度UP快充电池。
而宁德时代,则提供了66度超级逍遥MAX电池(行业最大增程专用)、76度神行超充电池、103度单晶超能电池(最高可实现802公里超长续航)。其中,智己汽车与宁德时代联合定义开发66度超级逍遥MAX电池,最大增程纯电续航里程为450公里增程纯电续,可覆盖99%用户一周纯电通勤。
基于 800 伏高压平台的 4C 充电倍率技术,新LS6 最大充电功率达到 268 千瓦,实测 15 分钟可补充 310 公里续航里程。
更重要的是其低电量性能表现 —— 即使电量低于 16%,电池仍能输出 275.5 千瓦的功率,确保高速超车等场景下的动力响应不受影响,彻底改变了传统增程车型低电量时的乏力感。
智驾方面,智己依然与Momenta合作,Momenta的CEO曹旭东来到现场站台,新的IMAD3.0辅助驾驶支持全国都能用的“无图城市NOA”功能以及独创的“一键AI代驾”。
此外,新智己LS6还将首发搭载基于英伟达Thor芯片的辅助驾驶方案,并配备行业领先的520线超级激光雷达,进一步提高智驾能力。
在高速场景下突发的障碍物等场景,新智己LS6也实现了端到端的紧急避让,能够在120km/h的紧急情况下进一步保证乘坐人员安全。
相较于旧款智己LS6,新款车型通过“新一代+新品类”的方式,重新改写了智己汽车的产品矩阵,从早期的“堆料”抢市场,开始精准命中家庭用户对于新能源SUV的核心需求,这也使得智己正在不断淡化蟹行模式、独特外观等解释成本较高的产品亮点。
座舱方面,智己 LS6 的智能座舱采用 "实用优先" 的设计理念。搭载IMOS 未来智舱系统,配合 27.1 英寸 5K MiniLED驾舱屏,实现流畅的交互体验,与此同时,雨夜模式也得到了升级,加入了新的AI画质增强算法和DZT2.0动态追踪功能,夜间视线更清晰。
在舒适性上,新智己LS6基于 2960 毫米轴距打造的乘员舱,实现了 90% 的得房率,营造出 "五座大平层" 的空间体验。重点打造的零重力舒享座椅支持多模式调节,可切换至休憩、娱乐等场景,满足家庭出行中的多样化需求。
其中,副驾座椅支持向前折叠,为后排乘客创造贯通式腿部空间;后排座椅放倒后,后备箱容积可从常规 520 升扩展至 1280 升。中控台下方设计了 15 升隐藏式储物盒,还配有11升双开门冰箱支持 - 6℃至 50℃宽域温控,配合车门储物槽和中央扶手箱,形成丰富的收纳空间。
针对噪音问题,LS6 采用ERNC主动降噪技术,通过座舱内多点传感器实时采集噪音波形并生成反向声波抵消,使增程器启动与关停的静谧性接近纯电车型水平。
安全方面,新智己LS6搭载同级唯一的灵蜥爆胎稳定控制功能,即便在高速、弯道或极端爆胎情况下,依然能稳定行驶;全新主动防侧翻2.0更可降低45%的侧倾风险,进一步为出行提供了保证。
值得一提的是,新智己LS6还配备了云台模式,通过悬架即时调整,即便是大角度过弯道,车内乘坐人员也几乎没有感知。
据公开资料显示,2025年上半年上汽集团营收2995.88亿元,同比增长5.23%,但净利润下降9.21%。其子品牌智己汽车销量下滑,营收35.56亿元,却净亏损高达18.25亿元,显然向增程转向是智己的关键一战。
对于市场来说,大电池包+增程的方案路线是短时间内能够形成增量的市场,而目前跟进的除了智己外,智界、问界、吉利等品牌也在逐渐探索。对于声量较弱的智己而言,打出“快而有效”的牌显然极为重要。
((公众号:))
原创文章,未经授权禁止转载。详情见转载须知。
免责声明
游乐网为非赢利性网站,所展示的游戏/软件/文章内容均来自于互联网或第三方用户上传分享,版权归原作者所有,本站不承担相应法律责任。如您发现有涉嫌抄袭侵权的内容,请联系youleyoucom@outlook.com。
同类文章
忠县超级月亮点亮夜空,与地标交相辉映 || 10月7日夜空奇观
当夜幕缓缓降临忠县,一场与“超级月亮”的浪漫邂逅悄然上演。在柔和月光的映照下,整个夜空宛如被披上了一层梦幻的薄纱,显得格外迷人。据悉,今年中秋月的最圆时刻定格在10月7日(农历八月十六)11时48分
剑星手办收藏热!申才恩AI设计引爆话题
剑星女主角伊芙的原型模特申才恩近日在社交平台分享了一组特别的作品——她利用AI技术将自己形象生成为虚拟手办。从发布的内容来看,即便经过数字化处理,依然能清晰展现出她出众的身材比例与立体美感。这一创意
影驰双11京东狂欢开启,今晚8点限时抢购
今晚八点整,影驰京东自营旗舰店将正式打响双十一首波福利活动!“评价抽好礼”即日启动,活动持续至11月11日23:59,买显卡即有机会赢取百元京东E卡、机械键盘等多重豪礼!在影驰京东自营旗舰店购买RT
耗时五年无源码重现,《红警2》网页版重启20年经典
一款问世二十余年的游戏,至今仍有大量玩家沉浸其中,仿佛对它有着难以割舍的执念——它就是《红色警戒2》。在许多人的记忆里,这款游戏曾是课余时光的“标配”,如今,依然有一群人以各种方式延续着对它的热爱。
如何在喧嚣中寻得内心深处的宁静
城市的喧嚣如潮水般涌来,车水马龙的声响与行人的交谈交织在一起,形成一张无形的网,将每个人的生活笼罩在一片灰蒙蒙的氛围中。在这片“人间”里,人们仿佛被烦恼与业力的浪潮裹挟着,时而沉入水底,时而浮出水面
相关攻略
热门教程
更多- 游戏攻略
- 安卓教程
- 苹果教程
- 电脑教程



















